以ZH75505主板为厉,将整机电路图成几部分,分别讲述工作原理。
(1) 开关电源部分
通电后,DB1 整流桥整流输出 310V 左右的电压,通过线绕电阻 R503(47 欧)电阻、二极管 D500、电解电容c500整流滤波后送入高频变压器初级,通过Q502,在高频变压器初级产生20-35KHz左右高频高压脉冲,耦合到高频变器的次级,输出所需要的变压电压后,通过快速恢复二极管(D503\D504)整流电容滤波得到直流电压源:+18V,通过 Q500稳压输出直流电压源:+5V。

(2)电压检测 E3/E4
220VAC 通过电阻 R200、R201、R221、R222 整流降压后与 R202(13K)接地分压,此电压通过电解电容CPU,CPU 通过判断此点电压来检测市电电压正常与否,及市电电压值。注意:针对某些地方电压高或低的情况,可把电阻 R202 换成 20K 的可调电位器,调节适当的电阻值可解决 E3/E4 的问题。整机要正常加热,必须判断此点电压值是否正确,也就是说此点电压值必须正确,才能满足电磁炉正常加热的条件之一。电流检测(不检锅或功率不足)康铜丝 R100(0.015)串联在 IGBT 发射极与整流桥负极之间,可将微弱电流信号转化为微弱负电压信号。此电压信号如实反映电网电流波动情况。通过 R102、R103、R104、R105、R106、C100、C102、C103 和 LM339脚所在的运放组成反相输入比例运算电路。

(3)电流检测(不检锅或功率不足)
康铜丝 R100(0.015)串联在 IGBT 发射极与整流桥负极之间,可将微弱电流信号转化为微弱负电压信号。此电压信号如实反映电网电流动情况。通过 R102、R103、R104、R105、R106、C100、C102、C103 和 LM339第 1、6、7脚所在的运放组成反相输入比例运算电路。实际上是运放内部输入级差分对管的两个基极。阻尽量一致。反相输入比例运算电路 将输入信号放大 42.55 倍 R106、D100 整流,C101 滤波 送入可调电位器 VR1,与电阻 R107 分压后,分压值送入 CPU,CPU 通过判断此点电压来检测电磁炉电流变化情况,以达到调节实际功率,防止流过流保护作用。此电路又称为电流反馈电路。整机要正常工作,必须判断此点电压正确,也就说此点电压必须正确,才能满足电磁炉正常加热的条件之一。

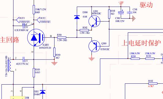
(4)驱动电路
如下图所示,B点为控制输入信号波形。当输入高电平的时候,从而驱动 Q301 导通,Q300 截止,使得D点电压为+15V,然后通过电阻 R301 驱动 IGBT,D300 是保证D点电压始终低于+18V;当B点输入低电平时,从而驱动Q300 导通,Q301 截止,D点为低电平,G点为低电平,使 IGBT 为截止状态。

(5)主回路
由整流桥堆、IGBT、高压谐振电容、加热线盘组成。又称主振荡电路,受 IGBT 的导通和截止,电容和电感(线盘)不断反复充放电过程,称为 LC 振荡。IGBT 受到驱动信号(近似矩形的脉冲),当 IGBT 导通的时候,通过振荡整流桥堆整流出 310 左右电
压通过线盘聚能加到 IGBT 的发射极,电流顺着 IGBT 的 C 极到E 极,线盘电流急剧增加,能量以电感的电流形式保存起来,当IGBT 截止时,能量通过电感转向电容器,以电流的形式向电压的形式转换,通过电容 C4 与电感(电磁线盘)并联回路给电容充电。
当电容电压达到最大值时,电压可以达到 1050 多伏电压,此时电磁线盘的电流为 0,接下来能量从C4转向电磁炉线盘下一驱动脉冲已经到来,强行使 IGBT 导通,如此反复,形成 LC 振荡。驱动矩形脉冲信号的脉宽决定了电磁炉的功率,这个宽度是通过CP 脉宽调制电路决定的。

(6)同步电路
同步电路准确监视主回路工作状况,当 IGBT 的集电极电压下降接近 0V 时,线盘中的电流正在反向减小,通过脉冲调制电路输出一个触发脉冲经过 R410、R414、R415、C404、C405(RC 积分电路)与同步电路送过来的锯齿波,耦合切割成驱动脉冲再次加到 IGBT 的栅极,强行使 IGBT 导通。原理图中通过高压脉冲电阻强行降压取样,取线盘两端谐振电压变化波形,一端是 IGBT 的集电极,通过电阻 R405/R406/R417 降压后与 R407/R408 分压后,送入比较器的9脚(波形图如下黄色);线盘另一端是通过电阻 R401 与 R402 分压后送入 LM339 的 8 脚(波形图如下蓝色),通过比较,LM339-14 脚产生一个与线盘两端电压化同步的脉冲波形(波形图如下紫色线波形)。




(7) 振荡电路
根据 LM339-14 脚脉冲变化,通过 C403 耦合(电阻、电容、二极管组成的锯齿波产生回路),根据 14 脚脉冲变化,来回充放电而产生锯齿波,送到 LM339-10 脚。此脉冲变化与 14 脚脉冲变化相同步,从而使驱动波形驱动IGBT 导通/截止和线盘电压波形相同步。
另一端通过电阻 R412 耦合送入 CPU,作为检锅信号反馈端;此端又作检锅试探脉冲输出,由单片机发出一个宽度为 6us 的脉冲通过 R412 送入电容 C403,振荡起振,送入到 LM339-10 脚,与 PWM(经过 RC 积分电路后的直流信号)比较,输出驱动信号波形。



(8)PWM 电路
电路图中是一个简单的 RC 积分电路,所谓 PWM 即脉宽调制方波,PWM 是由单片机输出与电流负反馈信号共同决定的,通过改变 PWM 的占空比,来改变电容 C404 上的直流电位,此直流电位的高低决定着 IGBT 导通时间的长短,即决定着机器的输出功率。
逻辑关系是:此电位越高,IGBT 导通的时间越长,机器的功率越大,低则相反。LM339-11(PWM)>LM339-10 时,比较器的输出相当于开路,通过外接或内部上拉电阻,可以得高电平,从而驱动 IGBT 导通,当 LM339-11(PWM)<LM339-10 时,比较器的输出口相当于接地,输出为低电平。

(9)上电延时保护电路
通电的瞬间,振荡整流桥堆整流出 310V 左右电压,通过电阻 R209/R210 降压后,二极管 D205 振流,加一个电压给三极管 Q201 的基极,使三极管导通,将驱动信号拉低,从而保证由于通电瞬间,CPU 未稳定工作时,送出高电平信号,而使驱动 IGBT 长时间导通,造成爆机。通电瞬间后,5V 电压正常,Q200 基极与发射极正偏将 Q201 基极电压拉低,Q201 处于截止状态。

(10)关机保护
GJ_INT 脚为复用脚:关机保护时,即插上电源插头没有按下电源键之前的待机状态,该脚为输出脚,输出 GJ使能信号。电流浪涌检测时,即待机状态转入开机状态时,该脚为输入脚(高阻态),输入 INT 浪涌中断信号。GJ 又名关机信号,静态时 CPU 至此 I/O 端口为低电平,Q200 是截止的,而 201 则是导通的,始终锁定驱动信号为零开机按功能键后,至此端口一个电压,使 Q200 导通,而使 Q201 截止,驱动信号可顺利通过,加到 IGBT的驱动放大电路。


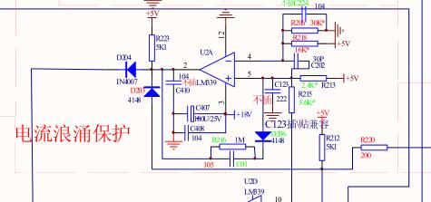
(11)) 电流浪涌持
电压浪涌保护:本机型没有电压浪涌保护。电流浪涌保护:当电网上有电流浪涌时,此电流浪涌信号到达电流浪涌比较器的触发端,引起电流浪涌保护比较器的输出端发生翻转,产生中断,CPU 响应该中断,进入电流浪涌中断服务程序,程序执行关功率,3 秒后重新检锅启动加热,恢复原状态。如在延时期间再次发生电流浪涌有,则延时时间顺延,不再执行检锅。若电流浪涌持续,则会出现间歇加热或不加热情况。
也就是当电流浪涌到来时,LM339,5 脚电压被拉低,当 LM339,4 脚电压大于 5 脚时,输出(LM339,2 脚)由高电平下降到低电平,D203 正极电压被拉低。CPU 通过该点下降沿来判断电流浪涌。CPU 检测到电流浪涌时,CPU 控制关断 PWM,以保护 IGBT,并延时保护 3 秒后重新检锅。
如果浪涌断续过来,就会出现间断加热情况,此时可断开浪涌检测保护,检测调试,是否为浪涌干扰导致间断加热,然后可作出相应维修,或断开浪涌,或通调整分压电阻,来调整浪涌的保护电路灵敏度。此外,R216,C01 起到延时作用,因为电容不能突变,当 C01 在靠近 LM339,2 脚一端下降沿来临时,C01 另一端马上变为 0V,将 LM339,5 脚电压拉低,达到延时 LM339,2 脚输出低电平的作用。

(12)测温电路
A.炉面测温电路,5V 电源通过热敏电阻 RT1 与电阻 R504 串联分压后,取分压点电压值送入 CPU,根据此点电压变化,反映炉面温度变化情况,实现炉面温度监测。

B.IGBT 测温电路,5V 电源通过电阻 R505 与热敏电阻 RT2 串联分压后,取分压点电压送入 CPU,根据此点电压变化,反映 IGBT温度变化情况,实现 IGBT 温度监测及保护。

原理图上部份

原理图下部份

控制芯片部份
C.线盘测温电路,5V 电源通过电阻 R507 与热敏电阻 RT3 串联分压后,取分压点电压值送入 CPU,根据此点电压变化,反映 IGBT温度变化情况,实现 IGBT 温度监测及保护。

(13)风扇驱动电路,当 CPU 接到按键指令,执行加热程序,将 FAN 的 I/O 口至高电平,通过 R506 R509 加到 Q501 基极,使 Q501 饱和导通,风扇形成通电回路,转动起来。当关机后,CPU 倒计时延时 30-120 秒后,Q501 截止,风扇停转。

