钱塘区物业管理项目
新一季度考核通报来啦
快看看你家小区排第几?
为进一步规范物业管理服务行为,加强日常监督管理,继续深化物业管理项目考核工作,日前,杭州市钱塘区住建局会同街道社区一起,采取街道考评与专家组抽查相结合的方式,对全区物管项目进行考核。
街道考评
按照考核标准,街道对辖区内各物业服务企业履行物业管理合同、服务质量、服务态度、法律批发城规等方面进行考评。以下是考核前10、后10的排名。


专家抽查考核
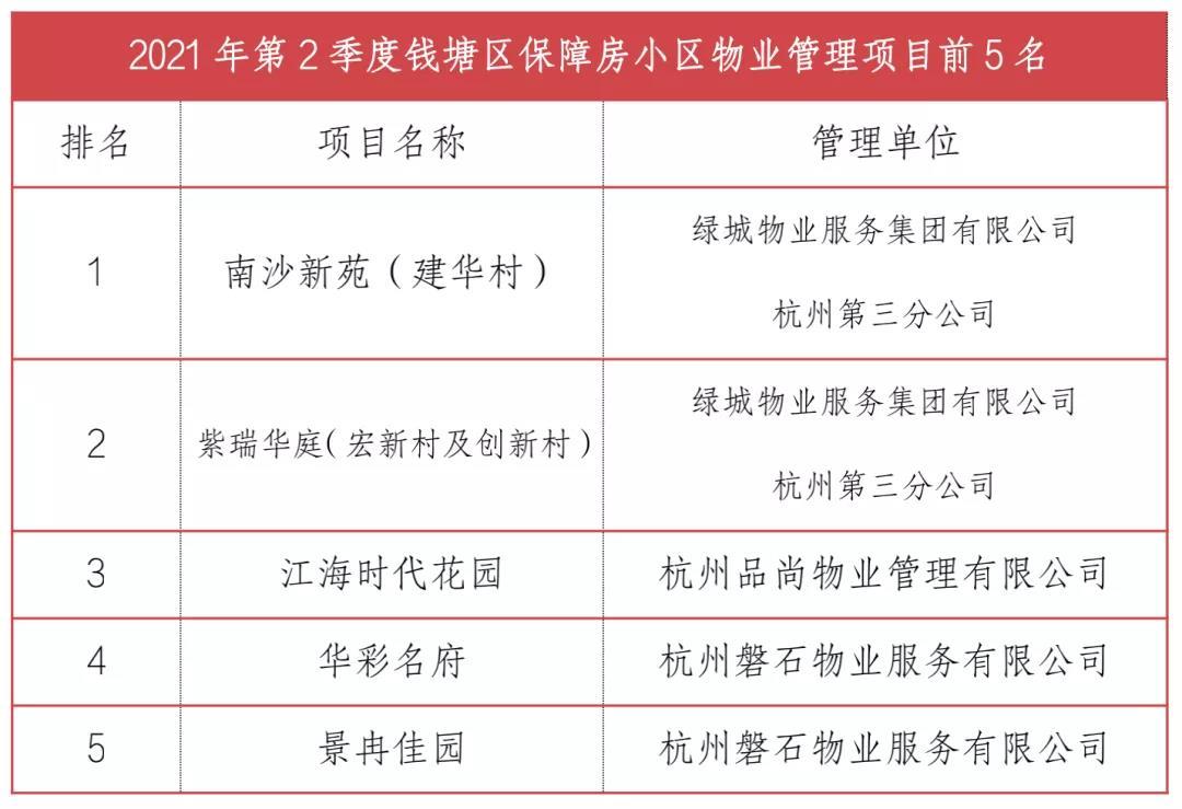
区住建局按照考核标准对辖区内61个住宅小区物业管理项目进行了检查考核。
此次考核内容分为9大类50个小项,具体从*党**的建设、设施设备的维护、物业服务企业的服务意识和服务态度等内容进行考核。共下发了61份整改通知单,约谈11次,要求存在问题的项目及时进行整改。以下是前5、后5的排名。




有没有细心的小伙伴发现
有2个小区在街道考评以及专家抽查考核中
均被表扬,一起来看看
江语海阁


保利江语海阁位于之江东路与6号大街交汇处西北侧,项目占地面积约5.26万平方米,是一个中等规模的社区。
今年第二季度,该小区围绕“建设平安和谐社区”的理念做好综治工作,将小区内的监控全面升级换新,并在二季度末,正式启用新的监控系统,全天候监控小区,有效掌握小区的治安动态;同时,对小区车辆进出口道闸系统进行升级改造,让居民更省时、更省事、更便捷地进出小区。
东尚国际寓所



东尚国际寓所坐落于14号大街31号,总建筑面积约9万多平方米,共计1692户。走进小区,满目碧绿、生机盎然,塑胶跑道的铺设为居民健康生活增色不少。
该小区遵循“科学规范的管理、优质高效的服务、舒适安全的环境、奉献进取的精神”的质量方针,建有生活水泵房、消防泵房、消控室、高配房等,提供24小时服务,保障居民生活需要,守护居民“家门口的幸福”。
物业管理直接关系到居民的生活质量
希望排名靠前的小区继续保持现有服务水准
一如既往为居民提供高质量服务
排名靠后的小区再接再励、及时改正
| 来源:钱塘区住建局、钱塘发布