(报告出品方/分析师:中国银河 岳铮)
一、公司概况
1.1 发展历程:端游起家,移动游戏势头强劲
杭州电魂网络科技股份有限公司(以下简称电魂网络)成立于2008年09月01日,是一家致力于研发、运营网络游戏的互联网公司。
2016年10月26日电魂网络在上海证券交易所正式挂牌上市。

电魂网络秉持“铸就游戏之魂”的使命,致力于自主研发运营精品化的网络游戏,通过高效的游戏开发体系、精准的游戏推广方案,以竞技类网络游戏为特色产品,已发展成为集创意策划、美术设计、技术研发、产品开发、游戏推广、运营维护、海外合作于一体的网络游戏开发商、运营商。
公司于2009年推出自主研发的核心产品——大型多人在线竞技《梦三国》端游,该游戏一经上线便受到业内人士的一直认可和玩家的广泛好评。
经过多年的运营和沉淀并持续以“国风”和“电竞”两个关键词精耕细作,现已成为公司的核心收入来源之一,持续经营年限已达 13 年。
公司以《梦三国》爆款游戏为基础,逐步向各领域进行延伸,包括移动端游戏、H5 游戏、 VR 游戏、主机、单机游戏、APP 平台、漫画和电竞赛事等。
公司于2014年开始进军移动游戏领域,成立电梦网络布局手游研发,搭建“梦平台”“51 任*游戏性**平台”进行移动游戏运营等业务,2015年进一步投资勺子网络和菜菜网络,加快移动游戏研发的脚步。
目前公司的主要产品包括端游的《梦塔防》、《梦三国 2》;手游的《梦三国手游》(复刻版)、《我的侠客》、《解神者》、《梦塔防手游》、《野蛮人大作战》、《X3 螺旋勇士》、《元能失控:远征》等;VR 游戏《瞳》等;H5 游戏《怼怼梦三国》等;平台产品包括《H5 闪电玩平台》和《口袋梦三国》等。凭借多年的积累,电魂网络斩获多项游戏行业重量级奖项,如“国家高新技术企业”“国家规划布局内重点软件企业”“杭州市现代服务业先进企业”等。

1.2 投资结构与员工情况:聚焦泛娱乐公司,注重高技术人才培养
专注于游戏产业上下游的深耕,形成良好协同效应。公司的主要投资对象涵盖游戏开发、运营公司以及寻觅市场优质泛娱乐企业的创投公司。
游戏开发公司包括以卡牌类游戏开发为核心的电梦网络,以手游和 VR 游戏为研究重点的勺子网络和 7 月份刚刚全资收购的实力派养成游戏研运公司游动网络。
旗下主要运营公司包括闪电玩网络和派逗网络,电魂创投和青睐投资是主要的创投公司,其中青睐公司运营的电魂智能创意孵化器是一家专门从事游戏、电竞、泛文娱、智能创意、人工智能类科技企业的市级孵化器,目前已入驻数十家电子竞技、动漫制作、软件开发类企业。
电魂网络的投资范围聚焦游戏领域,子公司和参股公司与母公司之间形成良好的协同效应,在公司发展壮大的过程中起到了举足轻重的作用。

注重人才培养,员工高学历趋势明显。
截至 2021 年末,公司共有员工 1229 人,相比于 2020 年同比增长 100 人,增长率达 8.86%。
从专业构成上看,公司技术人员人数占比最高,比例将近 80%,其次是销售人员。较高的技术人员比例有利于提升游戏产品质量,构筑核心竞争力,拉动经营业绩的增长。
从教育程度上看,公司员工普遍受教育水平较高,专科及以上的员工占比 96.18%,且呈现逐步攀升的趋势。此外,2021 年人均薪酬出现较大幅度的增长,现已达 26.33 万元,同比增长 14.78%。较高的薪酬增长一方面能表现出公司注重人才的培养,另一方面也可以反映公司正处于成长期,富有活力,未来业绩值得期待。
二、公司优势:创始人结构合理,核心产品竞争壁垒坚固
2.1 创始人团队经验丰富,构筑公司坚强后盾
胡建平、陈芳、胡玉彪、林清源、余晓亮五人是公司的联合创始人,截至2022年 7 月末五人共持股 44.42%。其中胡建平、陈芳与胡玉彪共同构成实际控制人,属于公司的一致行动人,三人共持有的股份比例为 31.04%,胡建平、陈芳系夫妻关系。
财务人员出身的创始人陈芳的最新持股数为2772.80股。胡建平在担任公司董事长的同时, 兼任多项企业和软件协会的重要职务,与政府以及市场前沿人士关系紧密。
程序开发工程师出身的胡玉彪是公司首席技术官,曾任腾讯科技(深圳)有限公司开发工程师,具有较强的技术开发水平。
公司另一联合创始人余晓亮也曾任职于腾讯,担任游戏总策划。两人通力合作,共同确保游戏产品的质量。公司股东与管理层各司其职,股权配置合理且稳定,有利于之间的沟通交流,协同带动公司多维度,全方面的建设。


2.2 开创国风电竞先河,领衔国内电竞市场
早在2012年,电魂网络就提出了“国风竞技”的概念,并且为国内电竞体系生态构建做出 了不小的贡献,其旗下的《梦三国》打造了中国国产游戏第一个职业电竞联赛,时至今日,《梦三国》系列联赛也是国内少有的贯穿年度始终的电竞联赛。因其在国风电竞领域的地位和广泛的玩家基础,《梦三国 2》被亚组委宣布成为2022年亚运会八项游戏赛事之一。 《梦三国》的成功得益于电魂网络在研运上持续注入国风元素。

在研发过程中,游戏创作团队致力于将三国文化融入对角色的塑造和游戏玩法的形成,通过细致的文献考究,让游戏能充分反应三国时期历史,使玩家能在游戏中身临其境的回到几千年前,东汉末年群雄逐鹿、战火纷争的年代。
比如在塑造诸葛亮这一经典三国形象时,创作团队借鉴了史书中对诸葛亮的描述,还原了“头戴纶巾,飘飘然有神仙之概”的的风度。
运营方面,电魂网络一直致力于寻找与中国人文景点融合的切入点,近日《梦三国 2》先后与金刀峡、春秋寨、梵净山、华山、清明上河园等进行联动,探索中国文旅多元化,让玩家能在游戏中便可体验中国的大好河山。7 月 8 日,《梦三国 2》还推出全新资料片《华山风云录》,使游戏的国风属性深入人心。
此外,《梦三国 2》还发布了全新的数字藏品——“三国名将”,设计上以国风美学为核心,细节满满。以数字藏品演绎国风文化,给予游戏一个更富有生命力的载体,也让数字价值与国风文化完成一次激烈的碰撞。

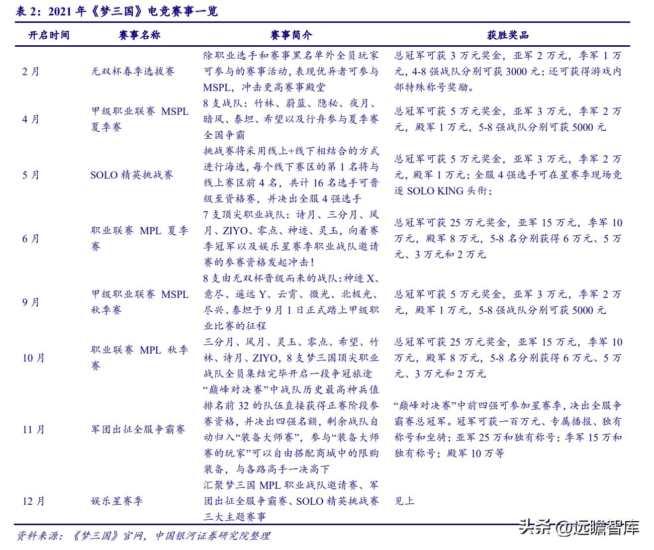
全年连贯赛事为《梦三国》电竞属性添砖加瓦,手游入场拓宽产业边界。
早在《梦三国》上线之初,电魂网络就开始了电竞赛事的布局。
2010 年首届 M3 杯职业联赛开幕,首届点将杯线上赛开幕。2012 年开启《梦三国》全年度最大赛事“娱乐星赛季”,《梦三国》多年以来一直在尝试完善职业化和全民化的赛事体系,在确保赛事专业性,激烈程度的同时,也为广大普通玩家提供竞技的平台,打破职业和业余的壁垒,让《梦三国》系列赛事落到实处,落到基层,让电竞赛事与玩家之间的联系更加紧密。例如,每年年初的无双杯春季选拔赛面向的就是普通玩家,并且在选拔赛中表现出色的选手可晋级甲级职业联赛,迈向更高的赛事殿堂。
这种赛事机制一方面提高玩家的参与度,另一方面也能保证 MSPL 和 MPL 的活力,为更高赛事挑选富有潜力和实力的选手。虽然目前《梦三国》赛事体系已经较为完备,运营团队仍力图寻求突破。据悉,电魂网络有望扩展原有的职业赛事体系,将更多的海外赛事纳入其中,形成亚洲区域的常规化国际联赛,开启国风电竞出海新篇章。
手游电竞方面,2015 年电魂筹备的《梦三国手游》全球邀请赛表现突出,吸引到了中国港澳台地区、东南亚、甚至北美地区的战队参与,尤其是当时东南亚地区电竞发展之后,更加凸显出《梦三国》系列产品的火爆程度。

2.3 多维产品矩阵,勇于开拓创新
多品类游戏齐开花。
公司自成立之初就以制作精品化游戏为目标,勇于在提升游戏质量和内容上攻坚克难,目前公司成功研发出的游戏产品品类涵盖 MOBA、竞技塔防类、卡牌、策略类、开放世界类、roguelite、模拟经营类、养成类等,公司并不局限于端游这一固有核心平台,而是选择尝试进军手机游戏,甚至前沿富含高科技水平的 VR 游戏,并在传统游戏品类融合方面做出了许多有益尝试,使得游戏能够更好的满足玩家个性化、差异化的需求,提高用户粘性。
休闲竞技类游戏尤为出众。
公司最擅长是休闲竞技类的游戏,该品类下的《梦三国》、《梦三国手游》、《野蛮人大作战》均属于爆款游戏,在行业内收到广泛认可。
公司核心游戏产品是于 2009 年推出的休闲竞技类客户端网络游戏《梦三国》,截至目前已经连续运营了 13 年之久。
根据公司年报中披露的数据,《梦三国》过去五年的营业收入整体呈上升趋势,并且在公司总营业收入占有较大份额,是公司经营所依靠的主要收入来源。《梦三国》手游融合了多种 游戏玩法,以 MOBA 玩法为核心,同时涵盖收养、养成 MMORPG 玩法,以三国题材为背景,以公司同名端游的角色为主题,依靠全 3D 渲染技术打造精美游戏画面,给玩家以身临其境和趣味十足的游戏体验。《野蛮人大作战》属于轻量级 MOBA 游戏,多次获得 APP STORE 精选推荐。该游戏凭借简单易懂的玩法机制、丰富立体的角色塑造给玩家留下了深刻的印象,此外玩家还可以登录“创意工坊”展现自己的想法,分享自己的创意。

2.4 重视研发投入,现金流充裕
公司始终注重自研能力的培养。公司以满足玩家差异化、个性化的游戏需求为目标,研发战略具有较强的稳定性和一贯性,公司的研发投入占比始终在 20%上下波动。2021 年末,公司研发费用投入水平为 2.10 亿元,占营业收入的 21.08%,同比增长 26.77%。
经过多年的努力,截至 2022 年上半年,公司及子公司专利授权 40 件,其中发明专利授权 37 件,外观专利授权 3 件,在审中发明专利 98 件,软著登记 392 件,美术登记 350 件,已注册商标 1004 件,研发投入成果显著。
具体而言,公司在服务器和客户端形成的多项核心技术包括游戏引擎技术、服务器软件技术、直播观看技术、同步验证技术、数据库缓存技术、即时战略同步技术等多项网络游戏开发运营的核心技术,其中分布式服务器架构技术、游戏图形引擎技术及 RTS 游戏同步技术达到国内领先水平。

公司始终注重对现金流的管理。
公司近五年来现金流增长较为显著,年复合增长率达 55.18%。公司的交易性金融资产项目包括银行理财产品、伽利略壹号私募投资基金和罗顿股份的投资,其中银行理财产品占据项目的绝大多数资金,现金流安全性较高。与业内头部公司相比,电魂网络的现金持有水平也属于较高水平。

三、增长前景:游动网络赋能海外手游市场,亚运会《梦三国 2》登场有望拓展市场边际
3.1 全资收购游动网络,助力实现手游与海外业务双腾飞
养成类手游龙头企业,海外市场业绩迅猛增长。厦门游动网络科技有限公司成立于 2011 年,是国内领先的手机游戏开发商和自主运营商。

游动网络坐落于以“经营养成类”游戏著名的厦门游戏集聚圈,同时其自身也属于行业内较早进入该领域的元老级企业,在地位与业绩上都负有盛名。
游动网络最早以 QQ 空间社交游戏发家,12 年开发运营的网页游戏《塔防武侠》一跃成为腾讯平台排名前 10 的游戏。而后在2014年至2015年尝试深入手游领域,于2017年推出经营养成处女作《大清摄政王》。
凭借其多年的经营和敏锐的嗅觉,游动网络在《大清摄政王》国内推出当年就试图布局海外市场,港澳台版一经上线就广受好评,创下月收千万的战绩。而后游动网络继续深耕海外市场,与游族网络共同研发的《成り上がり~華と武の戦国》成为日本养成类游戏第一名,同名 IP 改编手游《新鹿鼎记》在港澳台上线也获得了优异的成绩。
经过多年的积累和努力,目前游动网络与各大著名厂商例如 efun、游族、畅游等建立了良 好的合作关系,在全球各地游戏排行榜前列中都有游动网络产品的痕迹,著名游戏产品包括 《大清摄政王》、《社长的野望》、《鹿鼎记》、《华武战国》等,还先后斩获“2019-2020 年度国家文化出口重点企业”、“国家高新技术企业”、“国家重点后备上市企业”、 “福建省科技小巨人领军企业”、“福建专精特新企业”等荣誉。

游动网络业绩超预期,7 月 5 日实现全资收购。
电魂网络收购游动网络共经历两个过程。2019年1月电魂网络发布公告称要变更部分募集资金投资项目用于收购游动网络 80%的股权,投资总金额约为2.90亿元。
其中收购条款中还附加有业绩承诺,游动网络的2019年、2020 年、2021年的扣非归母净利润需分别超过 5000 万、6000 万、7200 万元并且合计金额不低于 1.82 亿元,否则电魂网络有权向游动网络索要补偿。相对应的,如果游动网络在业绩承诺期内完成要求,便有权要求电魂网络收购剩下 20%的股权。
事实上,游动网络营业收入和净利润复合增长率分别达到 12.85%和 52.89%,三年间的扣非归母净利润分别为 5168.24 万元、6940.88 万元 和 7648.25 万元,合计金额为 1.98 亿元,均超额完成业绩承诺。
此外,电魂网络于 2022 年 5 月向社会公布,将继续挪用“网络游戏新产品开发项目”的 4576 万元资金,并使用部分自有资金,实现 12640 万元收购游动网络剩余 20%的股权。2022 年 7 月 5 日,公司正式宣布完成对游动网络的收购,自此游动网络成为公司的全资子公司。
我们认为,游动网络的全资收购有望与电魂网络的移动游戏业务形成协同效应,利用游动网络多年海外扩张积累的人脉和经验,带动电魂网络移动游戏业务与海外业务的双繁荣。

3.2 公司手游业务仍有增长空间,储备游戏连番上阵值得期待
移动游戏进入存量竞争市场,新游戏推出热度不减。
伽马数据显示,2021年全球移动游戏市场规模为 932 亿美元,同比增长 7.30%,相较于 2017 年以前移动手游的黄金增长期有较大的回落。2020 年疫情爆发产生“宅家经济”,带动移动游戏行业出现了大幅增长,同比增长率达 27.10%,移动游戏市场正逐渐从增量增长阶段向存量增长阶段过渡。
目前移动游戏厂商仍保持较高的研发运营的激情与活力。根据 QuestMobile 发布的数据,2021 年新上线 APP 中,手机游戏的 app 数量在整个市场中一骑绝尘,占比超过 20%。

用户规模增长缓慢,玩家粘性提升。
过去几年来,中国移动游戏用户规模增长逐渐缩窄,新增用户数量增长触顶,移动游戏面向客户群呈现稳定态势。据伽马数据显示,2021年中国移动游戏用户规模较 2020 年仅增长 0.23%,增长 153 万人。
然而,移动游戏用户的粘性却有所上升。忽略 2020 年疫情的特殊情况,QuestMobile 提供的数据表明,从 2019 年起,手机游戏 APP 行业月人均单日使用时长稳步上升。2021 年 6 月手机游戏月人均使用时长为 20.8 小时,在泛娱乐行业中位居第二,仅次于近些年来最为火爆的短视频行业。尽管依靠用户规模驱动增长的移动游戏盈利模式已经略显疲态,但是凭借用户粘性的提升与玩家支付率的提高仍能给手*行游**业带来*局破**之道。

游戏产品竞争格局尚未固化。
尽管移动游戏市场头部厂商竞争格局趋于稳定,呈现以“腾讯”和“网易”为核心的双寡头格局,但是由于游戏所固有的周期性特质,新的游戏产品仍保持较高的活力。
Quest Mobile 数据显示,2019 年开始的新上线手游 APP 用户总时长逐步攀升,占手*行游**业整体的比例在 2021 年 12 月达到顶点的 28.10%。
此外,2021 年新上线 APP 期末月日均活跃用户规模 TOP20 榜单中,手机游戏类 APP 在新上线 APP TOP20 中占有 6 席,是最受关注的新上线 APP 种类。以上数据表明游戏产品竞争格局尚未固化,新兴游戏产品仍有较大机会实现破圈。

游戏种类细分向趋势明显,轻量级新游更受厂商和玩家青睐。
将手游市场按照类型进一步划分,可以发现手游品类越发向垂直领域深耕,休闲类手游是各大厂商主要推出的新游种类。
根据 Quest Mobile 所发布的数据,2022 年 3 月相较于手机游戏行业整体,新上线手机游戏中玩家更愿意将时间分配在 MMORPG 和策略类游戏,模拟经营和益智休闲类游戏也有相同的特性。2022 年 3 月,新上线手机游戏中益智休闲和模拟经营类手游数量占比均超过其在手机游戏行业整体数量中的占比。
以上数据表明,以益智休闲类和模拟经营类为代表的轻量级手游不仅受到游戏厂家的喜爱,而且玩家对这类新游的热情也相对较高。
此外,2022 年 3 月新上线游戏产品用户画像表明,新上线手游面向的主要群体是年龄为 25-40 岁,居住在一二线城市的人群,这类人群具有较高的消费能力和意愿,游戏收入转化率高。

版号平稳重启助力游戏市场复苏
从游戏市场整体销售收入上看 2021 年游戏市场实际销售收入同比增长 3.17%,环比增长 10.08%。细分市场来看,移动游戏市场和客户端游戏市场均实现环比、同比的增长。2020 年的版号停发减少了市场上流通的游戏数量,在一定程度上阻碍了游戏市场的增量。
今年 4 月国家新闻出版署时隔 9 个月,再次恢复了版号的发放,并于 4 月/6 月/7 月/8 月分别释放 45/60/67/69 款游戏版号,我们认为版号稳定恢复发放将逐步为市 场注入活力,下半年的游戏市场表现值得期待。

电魂网络手游增长值得期待。
2022 年 Q1 移动游戏市场、客户端游戏市场、网页游戏市场分别占整体市场的份额为 76.04%/19.49%/1.71%,移动游戏市场是我国游戏市场的主力军,占据绝大部分份额,市场空间广阔。
反观电魂网络,虽然公司于 2014 年开始就开始尝试布局手游市场,但由于较为激烈的市场竞争等多重因素的阻碍,公司移动端游戏表现不佳,2018 年以前,移动端游戏收入占整体收入仅为 10%左右。
然而,2019 年入股游动网络为公司手游市场开拓带来转机,游动网络是我国著名的移动游戏开发商与运营商,其在经营养成细分品类的手游研运上具有独到的见解和牢固的市场竞争优势。
入股游动网络为公司的手游业务带来了强大的协同效应,在入股第一年就实现了 2.75 亿元的移动游戏市场收入,同比上升 375%,在接下来的两年中也实现了可观的增长。
2021 年,公司移动游戏收入为 4.21 亿元,占公司总收 入的 42.93%,虽相较于 2018 年以前,手游占比获得了显著的增长,但与市场整体手游占比 76% 的水平仍有一定的差距。
随着全额收购游动网络进程的结束,游动网络与电魂网络业务的进一步吸收与合并或许会为电魂网络的手游增长带来新的希望。

多款游戏静待上线,《野蛮人大作战 2》有望成为下一爆款。
公司目前有多款自研和代理游戏正在测试或预约中,类型涵盖 RPG,休闲和小众 IO 类产品,诸多游戏在 taptap 平台上口碑极佳,众多玩家期待游戏正式上线。其中,最受大众关注的是公司重磅 ip 续作《野蛮人大作战 2》。
日前,该游戏登录 2022 年 TapTap 游戏发布会,并宣布于 7 月 23 日正式开启 TapTap 预约。TapTap 游戏发布会以发掘具有辨识度和特色的产品著称,《野蛮人大作战 2》的入选使 其与《原神》、《鸣嘲》等受玩家广泛关注的爆款游戏位列同一舞台,在侧面印证游戏价值的 同时,吸引了不少玩家的关注。
其前身《野蛮人大作战》在业内和玩家中受到广泛好评,一度 作为 IO 成功之作被人屡屡提起,品质曾得到业内认可,在发行期间共得到全球 153 个国家或 地区苹果、谷歌应用商店全球推荐,*载下**次数达 4000 万多次,DAU 最高峰 200 万,拥有大量 忠实用户。
据发布会首曝内容可以看出,《野蛮人大作战 2》延续了前作核心玩法,在玩法上,保留了核心的 3V3V3 即时乱斗玩法,新加入还有道具、熔岩、大逃杀等多种快节奏的即时大乱斗玩法,使玩家无需耗费大把时间也能感受“开局就干,复活就怼”的 PK 爽感,同时也加入 Roguelike 全新副本玩法,玩家可以化身野蛮人酋长,狩猎巨兽击退强敌守护部落。目前,《野 蛮人大作战 2》在 TapTap 平台上已收获 1.6 万关注。

3.2 海外拓展根基深厚,国风出海实现弯道超车
增强文化软实力是国家重要战略之一,游戏是文化输出的重要生力军。文化建设的加强有 利于培育良好的文化环境,从而促进经济的增长。文化软实力作为国家核心竞争力的重要组成 部分受到国家领导层的高度重视,早在 2011 年就提出了建设社会主义文化强国的重大战略任 务,并在之后的时间里对提高文化软实力的意义和举措进一步细化。
*党**的十九届五中全会对 “十四五”期间繁荣发展文化事业和文化产业、提高国家文化软实力作出全面部署,提出到 2035 年建成文化强国的战略。而游戏产业在文化输出方面存在天然优势,一是获取成本更低,受众面更广;二是极佳的用户代入感。
凭借以上优势,游戏成为全球最容易共通的文化服务产品之一。此外,全球互联网时代的到来,也极大地推动了游戏的全球传播速度。而我国国产游戏也已展现出很强的海外拓展能力。由于疫情导致的宅家红利的消退,全球游戏市场在经历 2020 年快速增长后,整体于 2021 年呈现疲软态势。
伽马数据显示,2021 年全球移动游戏市场规模 增长率为 7.3%,而我国自主研发移动网络游戏海外市场实际销售收入的增长率为 21.71%。
我国游戏厂商正借助海外广阔的用户规模和游戏市场,实现收入的进一步扩张。可以预见,随着全球数字化技术的不断发展,游戏将会成为未来文化产品中的核心,并且在中国文化产业走向世界的过程中发挥“领头羊”的作用。

海外拓展核心品类地位稳固,细分垂类仍有*局破**可能。
伽马数据显示。2021 年中国自研移动游戏海外市场前 100 类型收入占比中前三甲分别为策略类、角色扮演类和射击类,占比分别为 41.40%、13.46%和 12.96%。
近三年以来,策略类、角色扮演类和射击类自研手游稳居前三宝座,合计收入稳定在 60%以上。Sensor tower 发布的 2022 年 4 月中国出海手游收入榜中,占据第一位的是 MMORPG 类型手游《原神》,第二位的是射击类手游《PUBG MOBILE》,更有《STATE OF SURVIVAL》、《万国觉醒》、《王国纪元》等多款策略类大作长期雄踞榜单。
但在余下的市场份额中,游戏品类的迭代效应非常明显,2020 年放置类和卡牌类的手游表现较为出色,但在 2021 年消除类和 MOBA 类型游戏却略胜一筹。虽然头部品类稳定占据市 场半数份额,但剩下小半份额仍在激烈角逐之中,细分垂类仍有无限可能。

国风游戏前景广阔,差异化竞争助力实现弯道超车。
伴随着中国游戏一起“出海”的还有中国文化。近年来不少带有鲜明“中国风”的游戏走红海外,令越来越多的海外用户通过游戏了解中国文化。
其中,作为最受欢迎的品类,以三国题材为代表的国产 SLG 游戏,在吸引大量游戏用户的同时,也将中国三国历史文化传递了出去。除了经久不衰的三国主题,中国游戏厂商也进行着多元化创新探索,巧妙地利用武侠、军事等题材,将中国元素融入游戏,极大地丰富了国风游戏矩阵。
以中国文化为背景的游戏,不仅为海外玩家提供了新鲜感,也因独特的产品诉求避开了同质化竞争。此外,文化认同感的提升,反过来会降低游戏出海的难度。国产游戏在出海中自觉肩负起文化传播的使命之时,也将帮助自身不断乘风破浪。
海外开拓底蕴深厚,为文化输出之路添砖加瓦。
电魂网络从创立之初就重视海外市场的开拓,其在文化输出上的成果屡次被国家所认可,公司在 2019 年获得由浙江省商务厅、宣传部等多家机关颁发的 2019-2020 年度浙江省文化出口重点企业,并在 2019 年和 2021 年两度获得年度国家文化出口重点企业的殊荣。
公司旗下多款产品不仅中华文化含量丰富,而且广受当地人民的欢迎,例如公司旗下核心游戏产品《梦三国》已覆盖 20 余个国家和地区,在越南坐拥大批粉丝,游戏品质有口皆碑,常年稳居越南排行版前三的宝座,同名手游的海外版 AoS Legends 于 2016 年底在韩国开启时,上线的 24 小时内,这款产品便拿到了 Google Play 热门 应用的榜首,映射出以游戏形式融合中华文化的旺盛生命力。
在海外游戏储备上,公司还拥有一款目标区域全球市场的放置卡牌 RPG 游戏《Misty City:Tower Defense》以及即将开启东南亚测试的塔防卡牌类题材产品《SILENT MIST》值得期待。国风属性的在海外流行背后不仅有创作团队辛勤的耕耘,更折射出中华民族越来越坚定的文化自信。
相信未来随着经济的进一步发展,综合实力的进一步加强,中国人民会更加关注国风游戏产品,全世界各族人民也会增强对中华文化的认同,国风游戏出海未来可期。游动网络有望成为电魂网络实现海外市场进一步拓展的先遣部队。
电魂网络近年来海外拓展步伐逐渐加快,其中缘由游动网络功不可没。
2018 年以前公司收入结构中海外收入占比 仅为 2%-3%,2019 年收购游动网络后,四平八稳的海外拓展绩效得到突破,19 年-21 年公司 海外收入占比从 8.16%一跃至 14.71%,2021年度公司实现海外收入 1.44亿元,同比增长 40.36%。
追溯游动网络的历史可以看到,公司从 2017 年开始布局海外业务,截至目前已在港澳台地区、日本、东南亚诸国,发行了《大清摄政王》、《社长的野望》、《鹿鼎记》、《华武战国》等多款产品。
在海外拓展的过程中,游动网络注重与各大厂商之间的合作,目前已与绿洲、游族、常有、efun 等建立了良好的合作关系。
同时公司也形成了一套游戏本土化开发流程,例如在游戏立项时先派遣游戏开发团队实地考察游戏目标市场,亲身体验当地文化和传统,从而开发出更符合当地人喜好和口味的游戏产品,进而在竞争中脱颖而出。
公司的以游戏形式输出中华文化的能力同样屡获国家认可,在 2019 年-2021 年三年间连续获得“国家文化出口重点企业”的头衔。

3.3 深耕电竞领域十数载,《梦三国 2》入选亚运会
市场规模稳步提升,用户规模逐步扩大。
从全球市场看,根据 Newzoo《2022 电竞市场报告》显示,预计到 2022 年底全球电竞行业收入将接近 13.8 亿美元,年同比增速为 27.29%,全球电竞观众总数预计将达到 5.32 亿,同比增长 8.7%,包括 2.71 亿核心电竞爱好者与 2.61 亿的非核心观众。
到 2025 年总收入有望超过 18.6 亿美元,年复合增长率达 13.4%,而到 2025 年,核心电竞爱好者的数量将以 8.0%的复合年增长率增长至 3.18 亿人,而全球电子竞技观众总数将超过 6.4 亿。其中中国市场 2022 年将会贡献全球电竞收入的三分之一。
在全球的其他地区中,东南亚、中南亚以及拉美值得关注,他们是电子竞技增速最快的地区,2022年至 2025 年间的复合年增长率将分别达到 27.6%、23.4%和 19%。

国内电竞产业进入爆发期。
随着世界级电竞赛事在中国举办,电竞直播火爆,中国电竞用户规模迅速增长。
据中国游戏产业研究院发布的《2021 年中国游戏产业报告》显示,2021 年,中国游戏市场总销售收入 2965.13 亿元,同比增长 6.40%。其中电子竞技类游戏整体市场规模 为 1401.81 亿元,占游戏市场总体销售收入的近半数;电子竞技用户规模达 4.89 亿人。
预计随着电竞行业日趋规范化、新兴技术推动、国家政策支持、电竞生态健康发展,未来我国电竞市场规模还将持续稳步上升。

国家相关部门陆续颁布政策支持并规范电竞产业发展。
2008 年,国家体育总局重新将电子竞技定义为国家的第 78 个体育项目,官方态度回暖;2016 年以来,电子竞技逐步被主流社会接受和认可,我国电竞行业利好政策频出,教育部增补“电子竞技运动与管理”专业,人社部发布电子竞技运营师和电子竞技员两项新职业,国家体育总局正式将电子竞技归为职业体育竞赛项目,中国电竞产业迎来黄金时代。

电魂网络始终重视对电竞产业的投入与布局,在电竞市场中占有一席之地。
电魂网络旗下的自主国风电竞赛事品牌“娱乐星赛事”(EESC)广受电竞爱好者们的喜爱和关注。在 2022 年 12 月的“娱乐星赛事”决赛中,*牙虎**直播间热度峰值超 400 万,官方发起的投票活动中《梦三国 2》职业战队均取得了超百万的支持票数,公司多年的积累与沉淀逐渐结出了硕硕果实。
旗下主打竞技游戏产品《梦三国》构思巧妙,“MOBA+”玩法趣味十足。《梦三国》是一款即时对战的 3D 竞技类网络游戏,该游戏融合了国风和 MMORPG 等元素,给玩家呈现全方 位、多维度的游戏体验。
在电竞玩法方面,《梦三国》秉承竞技类网络游戏协同作战、即时对抗、公平竞争的特色,侧重多人即时对战模式,玩家可以在游戏中自由选择丰富的自定义地图,自游戏正式上线运营以来,研发团队先后推出了“娱乐—三国无双”、“官渡之战”、“三国志大战”等广受玩家追捧的热门地图,不同的地图代表不同的对战模式,包括“5v5”、“10v10”、“5v5v5”等,支持相互对立的两个或三个小队展开对战;
同时支持 10、15、20 人同时连线同屏游戏,玩家可以自由选择魏、蜀、吴、中立四个阵营的英雄组队,不同的组队模式、竞技模式、地图场所呈现不同的玩法,玩家能够充分发挥主观能动性,构思竞技策略,在游戏过程中获得满足感和成就感。
除了设计具有丰富可玩性的竞技机制外,在盈利模式上游戏研运团队也十分注重对竞技平衡度的把握,尽量避免充值对游戏公平性产生破坏。
因此《梦三国》主要采取免费游戏、按道具收费的模式,主要的道具类型包括“表现类道具”、“养老类道具”、“休闲类道具”和“基础类道具”,主要功能包括改变游戏中角色形象(也就是我们常说的游戏皮肤),压缩游戏时间,增强游戏社交属性等。
这些道具满足玩家不同的需求,在保障游戏公平性的背景下实现盈利的目标。玩家既可以在《梦三国》中感受到竞技玩法带来的紧张刺激的游戏体验,同时《梦三国》也为钟情于 RPG 养成类玩家开拓了关卡副本的玩法,在这种玩法中,玩家通过对由易到难的关卡的挑战,逐渐提升角色能力和游戏实力,也能体验三国时期真实的历史风貌,跨越时空与形形色色的三国人物来一场近距离的交谈。

《梦三国》入选亚运会,亚运会定于2023年 9 月 23 日开幕。
2021年 11 月,杭州亚组委正式对外公布八款入选第 19 届亚洲运动会(简称亚运会)的电竞比赛项目,分别为《英雄联盟》《王者荣耀亚运版本》《和平精英亚运版本》《FIFA Online 4》《炉石传说》《街霸 5》《梦三国 2》和《DOTA2》。
《梦三国 2》的入选让大家眼前一亮,因为近些年来电竞的话语权大多掌握在国际性赛事手中,游戏风格也偏欧美,像《梦三国 2》这般具有国风气质的“国产原创”游戏较为稀缺。
7 月 19 日,亚洲奥林匹克理事会宣布已延期的杭州亚运会定于2023年 9 月 23 日至 10 月 8 日举行,我们认为,《梦三国 2》电竞版本有望带领电魂网络迈上新的台阶。

四.财务分析:
4.1 收入分析:整体收入呈上升趋势,移动端和海外实力逐渐凸显
电魂网络 2017 年-2021 年营业收入整体呈上升趋势,年复合增长率为 18.86%。
其中 2019 年和 2020 年收入增长较快,同比增幅分别为 55.39%和 46.96%,主要原因是参股游动网络并 加大对移动端研运投入从而带动移动端收入增长,2019 年与 2020 年分别实现移动端收入 2.75 亿元/5.12 亿元,同比增长 375.03%/86.41%。
2021 年营业收入略有回撤,源于公司在移动端游戏上采取的聚焦战略和精实增长策略,减少了广告投放总量,进而压缩了移动端游戏收入。

2021 年移动端游戏实现收入 4.21 万元,同比减少 17.74%。
公司端游收入及市场份额呈平稳态势。分地区来看,公司重视对海外市场的布局,早在 2009 年公司旗下游戏产品就曾进军海外市场,近些年来也一直响应国家的号召,积极部署海外市场。例如 2020 年 6 月和 10 月,公司相继设立新加坡、日本子公司等,为游戏出海打下坚实的基础。公司在海外市场的耕耘逐渐开始结出果实,2019-2021年公司海外收入分别为 0.56/1.03/1.44 亿元。

4.2 营业费用分析:位于业内平均水平
公司的财务费用率始终保持在一个较低的水平上,管理费用沿着 12%的水平波动。2018 年销售费用增长较快,较上期同比增长 12.14%,主要是由于两款新作《野蛮人大作战》与《光影对决》上线导致的宣发费用。2021 年销售费用同比减少 26.29%,主要由于年度游戏推广费用降低导致。横向与 A 股市值较大的三家游戏公司对比来看,公司各项间接费用处于中值水平,销售费用率略微偏高。

4.3 利润分析:净利润略有波动,但总体呈上升趋势
总的来说,公司归母净利润总体呈上升趋势,2017 年-2021 年年复合增长率为 19.72%。公司在 2019 年和 2020 年净利润增长较快,2021 年在整个游戏行业不甚景气的背景下,公司 的归母净利润有所回撤。
横向比较来看,公司的权益净利率在业内属平均水平,与业内了龙头三七互娱相比,权益净利率之间的差距主要是由营运能力中的总资产周转率较低导致的。公司的销售毛利率、营业利润率和销售净利率总体变动不大,单位收入所能产生的利润较为稳定。
横向比较来看,公司的盈利能力与可比公司相比位居前列,尤其是公司过去五年的销售毛利率达到 85.17%的水平,产品收入成本比较为理想。


五、公司估值
短期来看,虽然公司梦塔防等核心端游随着生命周期步入后期,流水呈现缓慢下降的趋势, 但仍稳定贡献公司的主要收入,此外杭州亚运会的召开将会刺激《梦三国 2》流水抬升,实现 收入的第二春。
随着版号的稳定发放,公司多款储备游戏正加紧上线的步伐,其中《跃迁旅人》《螺旋勇士》《野蛮人大作战 2》已获得版号,有在上线后催化公司业绩。
长期来看,公司全 资收购游动网络将为手游市场和海外市场带来协同效应,有望借助游动网络多年经营的商业 关系和海外手游市场拓展体系突破公司移动端游戏增长瓶颈,进一步扩张产品矩阵和商业边 际。
营业收入分析及预测:
我们对电魂网络的未来收入进行预测:客户端游戏业务:目前上线运行的自研端游《梦三国》《梦塔防》《梦三国 2》流水略有下滑趋势但将继续保持较为稳定的流水,其中考虑到《梦三国 2》入选亚运会,2023 年下半年末亚运会开启有望拉动游戏热度从而刺激流水回升。我们预计客户端游戏业务 2022-2024 年收入增速依次为 2.34%、18.70%和 8.70%,达到 5.73、6.81、7.40 亿元。
移动网络游戏业务:
公司目前有多款自研和代理游戏正在测试或预约中,类型涵盖 RPG,休闲和小众 IO 类产品,包括《卢希达:起源》《跃迁旅人》《卡噗拉契约》《螺旋勇士》《野蛮人大作战 2》《Imperial Destiny》等多款重点产品,其中《跃迁旅人》《螺旋勇士》《野蛮人大作战 2》已取得版号。
我们认为游动网络的全资收购有望与电魂网络的移动游戏业务形成 协同效应,利用游动网络多年海外扩张积累的人脉和经验,带动电魂网络移动游戏业务与海外 业务的双繁荣。随着未来新游上线以及在海外不断拓展,有望带动移动端游戏业务在近年实现 快速增长。
我们预计移动网络游戏业务 2022-2024 年收入增速依次为 2.34%、18.70%和 8.70%,达到 4.82、5.95、7.06 亿元。
其他收入:
考虑到页游市场正在不断萎缩,我们预计涵盖公司旗下 H5 游戏平台的其他业务将逐渐收缩,预计 2022-2024 年收入依次为 0.12、0.09、0.08 亿元。
经过测算,我们预计公司 2022-2024 年营业收入增速依次为 7.07%、20.44%、13.12%,达 到 10.67 亿元、12.85 亿元、14.53 亿元。
营业成本及毛利率预测:
考虑到公司目前在手版号丰富,多款新游有望在 2023 年上线,支付给游戏开发商、发行渠道、支付渠道的费用将短暂大量增加;同时公司在 2022 年上半年优化了部分项目人员,未 来管理费用率有望稳中有降;综合其他各项成本考虑,我们预计公司业务成本在 2022-2024 年依次为 1.90 亿元、2.21 亿元、2.66 亿元。
我们认为公司毛利率有望保持稳定,预计 2022-2024 年电魂网络毛利率分别为 82.19%、82.79%、81.67%。


相对估值:版号停发以来,游戏板块估值持续下行,目前行业整体处于历史低位。
目前版号已逐步恢复常态化发放,游戏板块估值及游戏公司业绩都有望迎来修复。估值方面,我们选取 A 股游戏行业 4 家具备代表性的可比公司对电魂网络业绩进行预测。
我们选取的可比公司 2022 年平均 PE 为 13.52 倍,2023 年为 12 倍,根据可比公司估值,考虑到公司储备产品丰富,国内市场方面,目前已有 3 款游戏取得版号,储备产品有望迈入正常上线节奏;同时公司海外市场方面正逐渐发力,因此我们判断公司 2023 年业绩弹性较大,结合公司未来成长性,我们认为电魂网络公司 2022 年的合理 PE 在 18 倍左右,目标价为 28.40 元。

基于以上分析,我们看好公司的长期发展,预计公司 22-24 年归母净利润分别为 3.88/4.61/5.16 亿元,同比增长 14.61%/18.81%/11.89%,对应 EPS 分别为 1.58/1.88/2.10,对应 PE 分别为 13.48x/11.35x/10.14x。

六、风险提示
市场竞争加剧、行业政策趋严、新品上线不及预期、流量成本上升等风险。
——————————————————
报告属于原作者,我们不做任何投资建议!如有侵权,请私信删除,谢谢!
精选报告来自【远瞻智库】或点击:远瞻智库-为三亿人打造的有用知识平台|战略报告|管理文档|行业研报|精选报告|远瞻智库