#大有学问#
文/艾小贝爱教育
高校行政岗,越来越偏爱博士。
成功考入心仪的大学以后,大学生就可以正式开启期待已久的 大学时光 了,大学的学习时光是学生们最为期待的。
在还没有正式上大学的时候,学生们对于自己的大学时光都是满满憧憬的状态,就是因为十分期待,大学生进入大学后才会表现得有些兴奋,当大学生考上的是本科的话,会有4年的学制。

如果大学生是本硕连读的话,那时间就更长,毕业的时间就会晚一些,在大学生过度饱和,遍地都是大学生的情况下,大学生是明显地感受到了本科生就业的困境。
就因为本科生有着很大的毕业即失业危机,同时学历还是大学生就业的最为重要敲门砖。
大学生选择读硕士和博士的热情才会这般高涨,甚至在 今年北京高校毕业生 中还出现了 硕博毕业生比本科生还多 的情况。

高校的行政岗,都扎堆招“博士”,是“学历贬值”还是资源浪费?
都呈现出了硕博毕业人数比本科生多情况,自然就让本科生更难了,硕博毕业生的就业竞争力可是比本科生的要强很多的,如果一个招录岗位中,硕博毕业生投来的简历偏多。
那本科生自然就会被比下去了,就拿不到机会了,在大学生毕业规模攀升这么快速的情况下,是会让大学生的学历内卷情况变得越来越厉害的。
要不硕博毕业人数也不会增长得这么快,在很多人眼中高校内的行政岗对于大学生的学历要求是并没有那么高的。

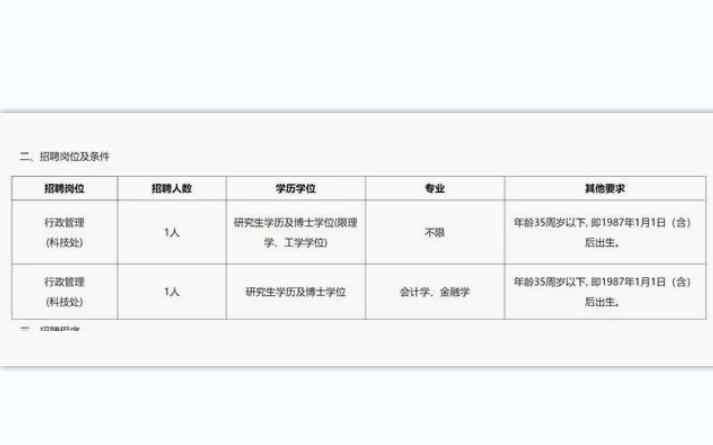
但在学历内卷的情况,就连高校行政岗的学历门槛也出现了明显提升,江苏有一高校计划面向大学生招聘17人,其中有 15个行政管理岗 ,2个是实验员的岗位。
对成功录用的大学生会提供事业编,不安排笔试环节,直接进入面试,但对大学生的学历要求是博士研究生。
像江苏这一高校的行政岗,出现的都扎堆招“博士”情况,是并不新鲜的, 河南大学 在之前招聘的15名行政管理人员也都是要求博士,然后4年内不能转岗。

郑州大学 之前招聘的行政管理也是面向博士,为了可以吸引更多的博士人才进入院校,不光给录用的博士的提供编制,还会定为管理九级岗位的职称。
还会获得 安家费税前10万元 的补贴,首次购房会补贴10万元, 广西大学 科技处行政管理也是面向博士招聘的,有的是限制专业的,有的是不限的。
西安财经大学的管理岗也是面向博士招聘,成绩合格的毕业生是有事业编,安家费是15万,高校内的行政岗之前的学历门槛不是博士。
硕士就已经完全够用了,但看到把学历的门槛提高到了博士,不免给大家一种是“学历贬值”还是资源浪费的感觉?

因学历很重要,大学生要提高学历的优势
从各大高校的就业情况来看,确实是 硕士和博士 的 就业质量 要 比本科生 要 优质很多 ,硕士和博士毕业后的就业率是高的,同时比本科生的就业起薪和福利待遇也要好很多。
因为硕士和博士是比本科生要更容易进入到央企、国企和机关单位去就业的,本科生的学历是完全进不去的,但硕士和博士可以进入的可能性就会要比本科生要大很多。

因学历对于大学生是很重要的,大学生想要拥有更强的就业竞争力,就只能靠着提高学历方式,来提高自身的优势了。
大学生在感受到学历的重要性以后,就需要在学历提高上积极行动了, 大学生 要 尽早地开始着手考研 的相关事情。
如果大学生有着想保研的目标,大学生从进入大学后,在大一阶段就需要专注于专业成绩的提升上,让专业成绩保持优异。

高校的行政岗,也并不是没有什么晋升空间
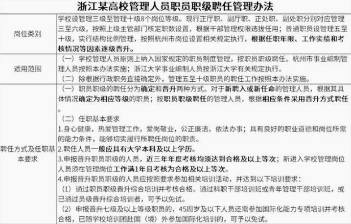
大学生不要觉得高校的行政岗,没有什么晋升空间的,浙江某高校就对行政管理岗位有明确的聘任方法, 高校有设置 管理三级到管理十级8个 不同的岗位等级。
以正厅和副厅等来区分,会根据毕业生的任职年限、工作成绩和考核情况等不同因素来实现晋升,是以确定和晋升两种不同的方式来管理。
毕业生近3年的年度考核都是合格以上的等次,才可以申报晋升管理岗位级别,同时还有其他方面的条件。

笔者总结:
高校行政岗并不是闲岗,并不是每天什么事情都没有的,高校内的行政岗是属于工作繁杂琐碎,工作量大的状态。
而 高校内面向博士招聘 的 行政岗 是 偏管理方向 的,还需要毕业生具备一定的管理能力,是需要做好管理的。

今日话题:
你觉得高校行政岗招“博士”是资源浪费吗?
(以上图片来源网络,有侵权请联系删除)