免责声明:
本文信息均来自上市公司、证交所官方数据及媒体公开报道,分析结果仅代表个人观点,不构成投资决策,据此作出的投资决策与本人无关,如对上述信息有任何异议,欢迎反馈!
一、价值分析(4月08日上市交易)
(正股:苏州科达 - 603660 行业:计算机-计算机设备Ⅱ-计算机设备Ⅲ )

二、正股简介
苏州科达是网络视讯提供商,苏州科达是领先的视讯与安防产品及解决方案提供商,致力千以视频会议、视频监控以及丰富的视频应用解决方案帮助各类政府及企业客户解决可视化沟通与管理难题,客户遍布全国31个省市自治区的 300 多个地市。
发行人是国内重要的视频应用综合服务商,主要从事视频会议系统和视频监控系统的软硬件开发、设备制造、产品销售及技术服务,致力于以视频会议、视频监控以及丰富的行业解决方案帮助公安、检察院、法院、司法、教育、医疗、部队、企业以及政府公共事务领域等最终用户解决可视化沟通与管理难题。
近年来,国内“雪亮工程”、“智慧城市”、“视频政务云”等项目建设稳定增长,带来了图像识别、图像大数据应用、视频联网应用及视频云建设等视频应用相关的业务需求增加。依托长期以来的技术积累和强大的研发团队,公司在人工智能、云计算、大数据、视音频编解码、视音频处理、组网交换、网络适应等关键技术领域已形成丰富的技术储备,凭借多年建设视频会议、指挥调度、平安城市、智能交通等项目积累的经验,公司坚持以客户为中心,以研发创新为驱动力,继续增强内功、拓展市场,保持了稳定的发展态势。

三、公司发展历程
1995年,公司前身科达通信成立。
2004年,成立苏州科达科技有限公司。
2004年到2006年,承接原有业务,从语音业务过渡到网络视讯。
2007年到2009年,视频会议系统稳步发展,网络视频监控,市场规模稳步上市。
2010年至今,视频会议产品全线升级、网络视频监控系统向高清化智能化发展,开发推出行业解决方案。
2012年,公司整体改制为股份有限公司,曾于2005年7月在新加坡上市并于2010年8月正式退市,后于2016年12月1日在上海证易所主板挂牌上市。
四、公司品牌及经营
(一)主要经营业务及产品
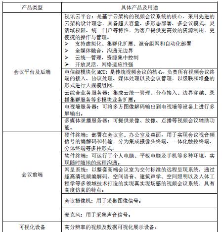
苏州科达主营业务是网络视频系统技术的研发、产品的生产和销售,定位千视频会议系统和视频监控系统两大业务领域。
在视频会议系统领域,公司为用户提供自建视频会议系统和'摩云视讯"租赁会议两类业务,分别应对政府、教育、医疗、金融等行业机构的自建系统需求和企业用户对低成本高质量视频会议服务的需求,包括高清、标清视频会议终端等硬件产品以及会议控制软件、网管软件等软件产品。
视频监控系统领域,产品面向政府、*队军**、教育、金融等行业用户,提供平安城市、图侦与合成作战、智慧交通、教育录播等一系列行业解决方案,包括高清网络摄像机、车载等前端硬件产品和嵌入式硬件平台等后端中心管理平台。
(1)视频会议

(2)视频监控产品线


(二)盈利模式
根据2018年公司年报,公司实现营收245,363.85万元 ,视频会议实现营收125,469.19万元,占比为51.14%;视频监控实现营收116,115.28万元 ,占 比 为47.32% ; 其他实现营收3,779.38万元,占比 为1.54 %。
五.开盘价预测
科达转债(113569)-发行规模:5.160亿,转股价:14.88,转股价值:77.08元,纯债价值: 99.5917元,到期赎回价115.00,股东配售率37.09%,债券评级:AA-,网上中签0.0080%,几乎平价发行,综合安全垫尚可,转股起始日: 2020-09-14,回售起始日: 2024-03-08,到期日:2026-03-09,正股价值尚可,债券及公司评级较高,近年来,国内“雪亮工程”、“智慧城市”、“视频政务云”等项目建设稳定增长,带来了图像识别、图像大数据应用、视频联网应用及视频云建设等视频应用相关的业务需求增加,具有一定的炒作空间;目前正股价格与可转债申购时的正股价格下跌较多,综合分析理论上市价格为109左右,预计开盘价最高115左右,具体看大盘及正股情况;根据最近可转债上市情况分析,开盘即是最高价,所有不建议开盘当天买入博弈;
鉴于最近可转债市场炒作成风,利用T+0及转账体量较小漏洞,无下限的割小白散户韭菜,鉴于不懂或者不了解的人员不要参与市场炒作;尤其是转股价值远远低于可转债市价的可转债,尽量不要参会无脑博弈;远离高价及快速大幅拉升的债券。