随着城南的发展,成都高新区的配套教育资源也越来越备受关注。
此前,yo妹儿也曾为家长们盘点软件园附近的热门学校:成都“南门”优质小学全解析!你对哪所“心动”了?
除了网红学校泡天、石室天府,高新区还有哪些优质小学值得摆谈?
一起来看看吧!
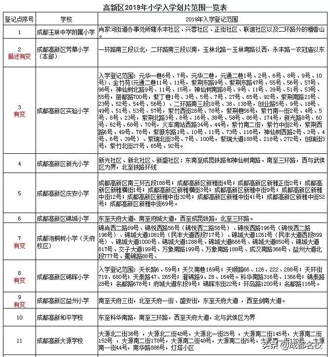
2019年高新区小学有哪些
高新区有哪些小学,直接看今年的划片就基本知道了。



图片红字“有变”:新学校或划片有变化
参与划片的公立小学一共32所,从今年的高新区小学热度来说,下面这些学校是家长们比较关心:
泡桐树小学(天府校区)
成都市蒙彼利埃小学
霍森斯小学
石室天府中学附属小学
墨池小学
菁蓉小学
锦晖小学
高新区益州小学
锦城小学
高新实验小学
教科院附属小学
芳草小学
成都七中初中附属小学
(顺序不分前后,不作排名)
高新区热门小学解析
泡桐树小学(天府校区)
成都泡桐树小学、老牌重点学校,在成都家长圈里知名度很高。天府校区属于泡桐树小学11个校区中的一个,属于泡小的“亲儿子”学校只有小学,1到6年级一共65个班。

学校硬件一直被大家捧得比较高,多功能建教室很多,比如室内体育馆、天府艺术中心、生活体验中心、室外运动场、生活馆、攀岩墙、儿童阅读区、种植园地……
对应的课外活动和兴趣班也多,比如泡家菜地、羽毛球课、篮球课、机器人课之类的。学校参加过全球范围内的美术比赛。

学校今年的划片 ▼
锦尚西二路89号、锦悦西路56号(锦悦西二路56号)、锦悦西路196号(锦悦西二路196号)、锦城大道1081号(民丰大道西段717号)、锦城大道1261号(民丰大道西段899号)、锦城大道1000号、锦城大道1288号、锦城大道666号、锦城大道850号、锦城大道817号、交子大道199号、万象南路199号、万象南路188号、成汉南路366号、益州大道北段777号、蜀锦路88号。
和去年的对比减少交子大道33号,对应楼盘中国华商交子公馆。
对口的公立中学:
泡桐树小学(天府校区)划片对口中学是由以前的玉林中学(石羊校区)更名的七中初中学校(锦城校区)。

七中初中(锦城校区),相信这段时间很多家长都听说过这所学校了,它是七中初中的第一个分校区。
不是一般意义上的更名挂牌学校,锦城校区将和七中初中实行“一校两区”的管理模式,即进行统一管理,同一法人,同一校长,确实是“资格的”七中初中分校区,教学质量和学校管理还是很值得期待的。
另外,玉林中学(石羊校区)是高完中,初中调整为七中初中(锦城校区)后,高中部今年已经停止招生,就是说高中部将被取消。

▲七中初中学校(锦城校区)
家长评价:
“娃娃中午都在学校吃,午餐很丰富,放学时还有水果、点心。学校还是更注重素质教育,平常学习压力其实并不大,作业也比较少,一般动作慢一点的小朋友一个小时能做完,快点的半个小时就做完了。
学校地址:成都市高新区锦尚西二路299号
成都蒙彼利埃小学
蒙彼利埃小学(蒙小)是成都为数不多的公办国际化学校之一,也是最近今年最热的公立学校之一了。
蒙彼利埃是中法首对友好城市,两座城市互相建立了“姐妹学校”,成都的就叫蒙彼利埃小学,在蒙彼利埃的就叫成都小学。
2014年蒙彼利埃小学正式开学,据说今年中小学扩建和幼儿园项目都已经开工建设了。

图片来自蒙小官网
今年蒙小的划片范围是:
盛安街18号、天府一街688号、盛安街186号、天府一街899号、天府一街888号、天府一街616号。
相比2018年划片少了剑南大道555号,记得划片出来的时候很多家长一下就蒙了,说蒙小的划片把峰度天下剃了,其实不是哈。
峰度天下有两个门牌号,天府一街899和剑南大道555号都是。
所以,正读蒙小的楼盘有:天悦府、中环岛、新城国际广场、峰度天下、中洲锦城湖岸。
对口初中:由于是新学校,还没有毕业年级,所以没有对口初中,一些家长猜测可以参考泡桐树小学(天府校区)。

家长评价:
“学校骨干师资来自泡桐树小学天府校区,其他是公招按排名招的,总的说来,教学质量和老师师德都很不错。
学校每周都有法语课,高年级还会增加,法语老师是发过蒙彼利埃政府派的。要学法语,也要学英语,一周四节课。
学校作业量不大,但课外活动挺多的。
学校地址:成都市高新区盛兴街196号
霍森斯小学
上面两所学校,都是大家熟知的了,但其实,高新区除了这两所学校,还有很多优质学校,比如霍森斯小学。
霍森斯小学和蒙彼利埃小学一样,名字很洋气,但是正儿八经的国际化公办小学,并且霍森斯还建了幼儿园,去年2018年一起开学。
霍森斯小学是成都和丹麦霍森斯市建立友好城市共建的,在学校设计、教师培训方面都有合作。
学校是“童话风”,为了搭配这个特色,学校还开设了“童话剧场”。

据说霍森斯的小学副校长是从蒙彼利埃小学调来的,学校老师也是公招组成的,有部分老师来自“五朵金花”小学,师资方面相对来说也很牛了。
而且霍森斯将作为教育部项目:乐高“创新才人培养计划”教师培训基地实践学校,四川只有两所学校,全国也只有12所学校。
霍森斯今年的划片范围和去年没有变化。
成都高新区天府一街1339号、成都高新区天府一街1366号、成都高新区天府一街1566号 。
对应楼盘:万科公园5号、西派澜岸、凯德世纪名邸。
霍森斯和蒙彼利埃一样,新学校,还没有毕业年级,所以没有对口初中。
学校地址:成都市高新区南华路1717号
成都墨池书院小学
成都墨池书院小学是2016年9月才正式开学的新学校,是高新区直属公办小学,学校就在成都七中(高新校区)的旁边。
今年的划片和去年划片是一样的。
富华北路357号、荣华北路299号、剑南大道中段716号、荣华北路69号、盛安街666号、盛治街600号、天府二街1033号、荣华南路398号、天府三街1166号、南华路1616号、盛邦街899号、南华路1500号、南华巷277号。
对应楼盘:
保利百合花园-西门、清凤时代城、都城雅颂居、建发鹭洲里、世豪广场天府豪庭、世豪瑞丽、ICON尚郡等。
菁蓉小学
菁蓉小学是原来的成都高新世纪城南路学校转型的,现有36个班。
划片范围:
菁蓉小学入学登记范围为A+B部分。
A部分:天府大道以东,世纪城路以南,科华南路与新下街以西、老成仁路以北的闭合部分;
B部分:益州大道以东,天府三街以南,天府大道以西,锦江北岸、观音湾路与伏龙北巷交汇以北的闭合部分。
地址:成都高新区天华二路133号
石室天府中学附属小学
这所小学是我们探校去过的学校,也是2018年正式开学的新学校,相当于石室天府中学的小学部,就在石室天府中学旁边,只隔了条街道。
据老师介绍,以后中学和小学之间还会修一条隧道直接连通。

2019年划片范围和去年也没什么变化。
成昆铁路以东,府城大道以南,天府大道以西,交子大道以北或成昆铁路以东,交子大道以南,剑南大道以西,锦城大道以北。
地址:成都市高新区交子大道776号
成都七中初中附属小学
又是一个七中开头的小学,但其实七中初中附属小学和七中没有关系!也不能直升七中!
但尽管这样,七中初中附属小学在家长群里依然很热门,经常有家长讨论。它今年的对口初中也是很吸引人。
今年的入学划片是:
桂溪路176号、191号、200号、223号、318号、336号;桂溪东路123号;顺锦路340号、272号、266号;金桂路89号、107号、208号、233号、238号;三瓦窑街198号、202号、208号、347号。
对应楼盘:东苑小区、桂溪苑、长鸿苑、人居·东苑锦*派江**。
七中初中附属小学是公立学校,升初中时可以划片或报名私立学校,对口公立初中和泡桐树小学(天府校区)一样七中初中学校(锦城校区)。
地址:成都高新区金桂路85号

所以,虽然城南相对五城区,教育资源不够多,但不断有新学校、老牌名校分校以及国际学校的不断加入,这块洼地已经在慢慢崛起啦!
来源:父母帮,如有侵权请联系删除,谢谢!