《中国逃兵役罚得太重了?看看其他国家怎么做,绝服兵役成本更高》
“一次参军,一生光荣。一人当兵,全家光荣”,这句话已经深入中国的每个家庭,作为适龄青年,参军报国,担当保卫国家的重任是每一个适龄青年的责任。“当兵后悔两年,不当兵后悔一辈子”这句话更是深入无数人的内心当中。为此,每年都有大量的热血青年参军入伍,报效国家,进入部队服役。有的人却因为身体原因或者其它原因无法参军,进入部队服役,报效国家锻炼自己而遗憾一辈子。

官方通报信息
但也有人的在身体素质方面没问题,各项指标都达标,已经报名通过审核,甚至进入部队的青年。因为怕苦怕累,思想不端正,在多方努力劝说下毅然决然选择当逃兵“绝服兵役”,浪费名额,带坏社会风气,给国家添堵添乱,令人揪心。

新兵光荣入伍
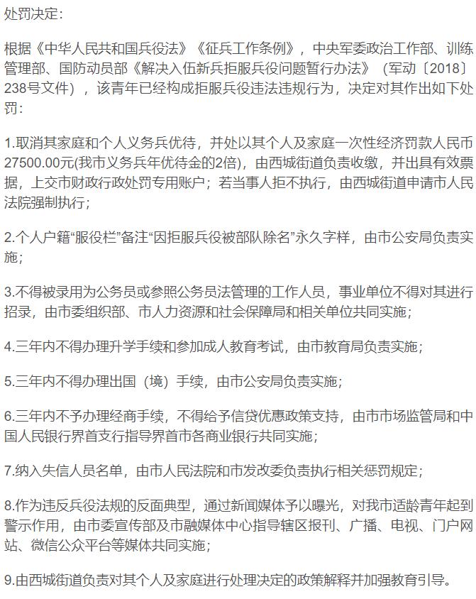
1月18日,安徽省界首市人民政府就通报了一起“拒服兵役”事件。钟XX,2020年经体检检查、政治考核合格,符合服役各项条件,并于同年9月到陆军某部服役报到入役。但该青年入伍后,在没有身体异样等不符合服役条件的情况下,出现了厌倦部队管理训练和想家等想法,从而动摇在部队服役的思想,并多次向部队申请离队。经多方劝说,做思想工作无效而被部队除名,受到应有的惩罚。处罚一共包含了9项,处罚涵盖了生活、罚款、工作和升学等各个方面,其中第一条为个人户籍“服役栏”备注“因拒服兵役被部队除名”永久字样。具体如下:

钟XX拒服兵役处罚决定书
这起“拒服兵役”通报为2021年的第一起,钟XX也成为了今年第一个逃兵。他的行为为社会传播了负能量,响应广大适龄参军入伍的积极性,其危害不容忽视。同时,其处理办法更是得到了广大网友的一致叫好,给那些思想不端正的入伍青年予以“警示”。被处理后不仅影响自己的一生,还拖累家人,甚至给后代留下政治污点,终究是“得不偿失”。

拒服兵役将被纳入个人信用黑名单
这样的处理,也有人说太过重,年轻人都会有做错事的时候,应当给予留一定的后路,给补偿和反省的机会。但也有人说,部队纪律严明,是保家卫国的地方,每个人都应当尽自己应该尽的义务。如果处理太过于宽松,这样的的事件未来恐怕还会越来越多,只有铁一样纪律的部队才能保证战斗力,绝对不能给这样的人留后路,甚至有网友建议应当“入刑”,对于“拒服兵役”的适龄青年给予更重的处罚,以此来警示有这种思想的人。
那么中国对于“拒服兵役”者的处罚到底严格不严格呢?相较于其它国家又到底算不算严格呢?
为了做对比,我们收集部分国家对“拒服兵役”或者“逃兵”的处理办法,看看其它国家是如何处理逃兵的。
1、俄罗斯,根据俄罗斯最新的《兵役法》规定,要求除役龄中学生外,其余以前役龄在校大学生、役龄知名文艺工作者以及因父母退休、孩子尚小、孩子残疾或妻子残疾而享受缓服兵役待遇的人都必须按时服兵役。而对于在没有法律根据的情况下拒绝服兵役或替代性公务员(ACS),可处以最高20万卢布的罚款或最高两年的监禁。并附加上各种政治条件限制,例如要缴纳高达13%的个人所得税,并一直交到60岁,禁止录用为公务员。

俄罗斯*队军**
为逃兵役,就曾有一名年满20岁的俄罗斯年轻人为了逃避服兵役,竟请来一位好朋友打断了自己的鼻梁骨,借此为由试图逃避服兵役。最终被检察院调查出真相,属于典型的逃兵役行为,触犯了俄罗斯犯刑法,并被向法院提出诉讼,被判处20万卢布的罚款和3至6个月的监禁。

俄罗斯对青少年进行爱国主义教育
除此之外,还有人为逃避服兵役,贿赂征兵办公室,在体检报告上造假,制造残疾或者不适合服兵役的假象。有人自己敲碎自己的10颗牙齿,以此来制造残疾。更有甚者,花钱到其它国家购买一份他国的兵役证明。以此来逃避兵役,但一旦被发现,将面临巨额罚款,甚至蹲监狱。
2、美国,根据美国的动员法规规定,美国公民年满18岁后的30日之内必须到兵役机关进行登记,否则将面临5万美元的罚款,且不能录用为国家公职人员,取消各项社会福利和社会保障。对于美国来说,由于过去经常发生战争,例如朝鲜战争、越南战争、海湾战争和伊拉克战争等,导致青年反战情绪高涨,导致许多青年厌倦当兵。

越南战争中更多美军士兵成为了炮灰
越南战争中,美国适龄青年都要抽签,抽中了就要去越南送死,导致很多青年想尽各种办法逃兵兵役。甚至有的公民之间逃往国外而拒服兵役,越战期间就有近10万人逃到加拿大、瑞典、法国和英国等国,以此来拒服兵役。同时,美国近年来由于面临征兵难等问题,从而向全球广招兵源,给予丰厚的待遇和政治条件,甚至达到服役年限直接给予绿卡。

在美国服役的外籍女兵
3、法国,根据法国的《国民役法》规定,所有年满17周岁的适龄青年必须到兵役机关进行注册登记,否则将面临1年以下的有期徒刑。接到入伍通知书后或者入伍后拒服兵役的适龄青年,视情节将判处1-3年的有期徒刑。根据法国的兵役制度,主要实行义务兵和募兵相结合的兵役制度,士兵的服役周期为10个月,对于这样的处罚来说,蹲监狱的时间比服兵役的时间还长。

4、韩国,韩国的兵役制度要求所有20岁至30岁的男性公民必须服兵役,其服役的最短时间为陆军是26个月,海军28个月,空军是30个月。同时,根据韩国的兵役制度规定,拒绝服兵役按照逃兵处置,视情节处以1年以上3年以下监禁。同样,对于这样的处罚来说,在军营还可以得到锻炼以及应有的待遇,总比在监狱里蹲同等的时间,并带政治污点要好。

除此之外,日本和新加坡等国对于拒服兵役的处罚同样严格,如无正当理由拒服兵役,同样要面临蹲1-3监狱或者军事拘留的风险。甚至有的国家,如果拒服兵役,甚至要被终身监禁。所以,看似我国的处罚较多,但相较于其它国家显得较为仁慈,至少没有拘留或者入刑这一项。对于逃兵来说,如果是战争时期,恐怕要丢掉性命。

拒服兵役者将被联合惩治
同时我们也希望这样的通报未来不要再看到,*队军**是一个国家的根基,只有广大适龄青年积极参军入伍,才能建设一支强大的*队军**。对于绝服兵役的人应当给予更严格的惩戒。
(潜望者2021年1月26日著,未经授权请勿转载,抄袭必究!)