前不久,在中国建设银行股份有限公司山东分行发生了一件大事,其中涉及到违反《征信业管理条例》中多条款项,并且相关人员受到处罚,那么这到底是怎么一回事呢?让我们大家一起来看看吧!
建设银行山东分行违法遭罚
违反征信业管理条例规定
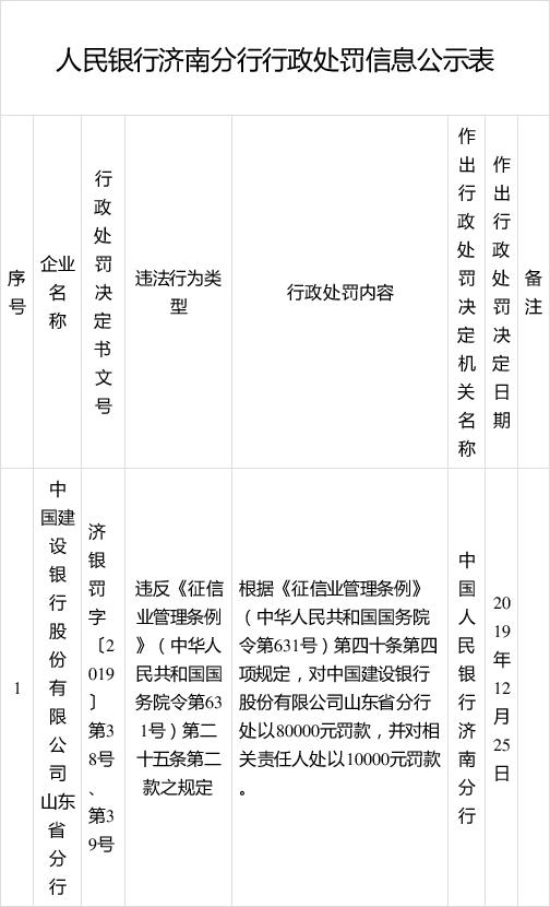
中国经济网北京12月30日讯 中国人民银行网站近日公布的中国人民银行济南分行行政处罚信息公示表(济银罚字〔2019〕第38号、第39号)显示,中国建设银行股份有限公司山东省分行违反《征信业管理条例》(中华人民共和国国务院令第631号)第二十五条第二款之规定,中国人民银行济南分行根据《征信业管理条例》(中华人民共和国国务院令第631号)第四十条第四项规定,对中国建设银行股份有限公司山东省分行处以8万元罚款,并对相关责任人处以1万元罚款。
《征信业管理条例》(中华人民共和国国务院令第631号)第二十五条规定:信息主体认为征信机构采集、保存、提供的信息存在错误、遗漏的,有权向征信机构或者信息提供者提出异议,要求更正。
征信机构或者信息提供者收到异议,应当按照国务院征信业监督管理部门的规定对相关信息作出存在异议的标注,自收到异议之日起20日内进行核查和处理,并将结果书面答复异议人。
经核查,确认相关信息确有错误、遗漏的,信息提供者、征信机构应当予以更正;确认不存在错误、遗漏的,应当取消异议标注;经核查仍不能确认的,对核查情况和异议内容应当予以记载。
《征信业管理条例》第四十条规定:向金融信用信息基础数据库提供或者查询信息的机构违反本条例规定,有下列行为之一的,由国务院征信业监督管理部门或者其派出机构责令限期改正,对单位处5万元以上50万元以下的罚款;对直接负责的主管人员和其他直接责任人员处1万元以上10万元以下的罚款;有违法所得的,没收违法所得。给信息主体造成损失的,依法承担民事责任;构成犯罪的,依法追究刑事责任:
(一)违法提供或者出售信息;
(二)因过失泄露信息;
(三)未经同意查询个人信息或者企业的信贷信息;
(四)未按照规定处理异议或者对确有错误、遗漏的信息不予更正;
(五)拒绝、阻碍国务院征信业监督管理部门或者其派出机构检查、调查或者不如实提供有关文件、资料。
以下为原文:

看完上述内容,大家对征信以及征信修复有没有得到什么新的认识呢?
每个人因非恶意逾期而产生的负面信用记录都是可以通过合法且合规的程序进行修复的,而在做征信修复的时候,往往很多人都会找上一些合法、合规的第三方机构。
那今天,小编就为大家推荐一个,不仅程序合法、合规,而且办事靠谱、迅速、收费低、成功率高的征信修复产品吧!
修复宝是由元素征信(天津)有限公司、德鑫信管(天津)企业征信服务有限公司、瑞鑫宏信管(南京)企业服务有限公司共同支持的而且合法、合规提供企业、个人信用服务的产品。