1954年,日本航空自卫队正式建立,在美国的扶持下,逐步发展成为东亚地区首屈一指的空中作战力量,曾在相当长的时期里压制了我国空军。虽然目前日本航空自卫队整体作战实力已经被我国空军超越,但是依然是一支不可小视的空中作战力量。本文将为您详细地介绍目前日本空中自卫队的实力,虽然已经被我国超越,但是对我国的威胁从来没有减弱。

日本空自F-15J战机
航空自卫队兵力部署
目前,日本航空自卫队总兵力4.6万人,下辖北、中、西、以及西南四个航空方面队。航空方面队主要承担主管空域内的防空任务,由战斗机部队、防空导弹部队、航空警戒管制部队以及直辖部队等组成。其中,战斗机部队是日本空中自卫队的主要空袭作战力量,下设航空团、导弹群、航空警戒管制团等。

日本航空自卫队构成
目前,航空自卫队共有9个航空团,装备有F-2A/B战机92架,F-15J战机201架,F-35A战机11架,E-767预警机4架,E-2C预警机13架,KC-767加油机4架,KC-130H加油机2架,C-1运输机17架,C-130H运输机14架。目前,日本空自共有7个F-15飞行中队,3个F-2飞行中队以及1个刚刚组建的302飞行中队(装备有11架F-35A战机,另外一架坠毁)。近年来,日本空中自卫队加强了西南方面队的兵力,将更多的E-2C预警机,F-2战机调配到那霸基地,以应对我国空军的威胁。

日本F-2战机

日本空自F-35A战机
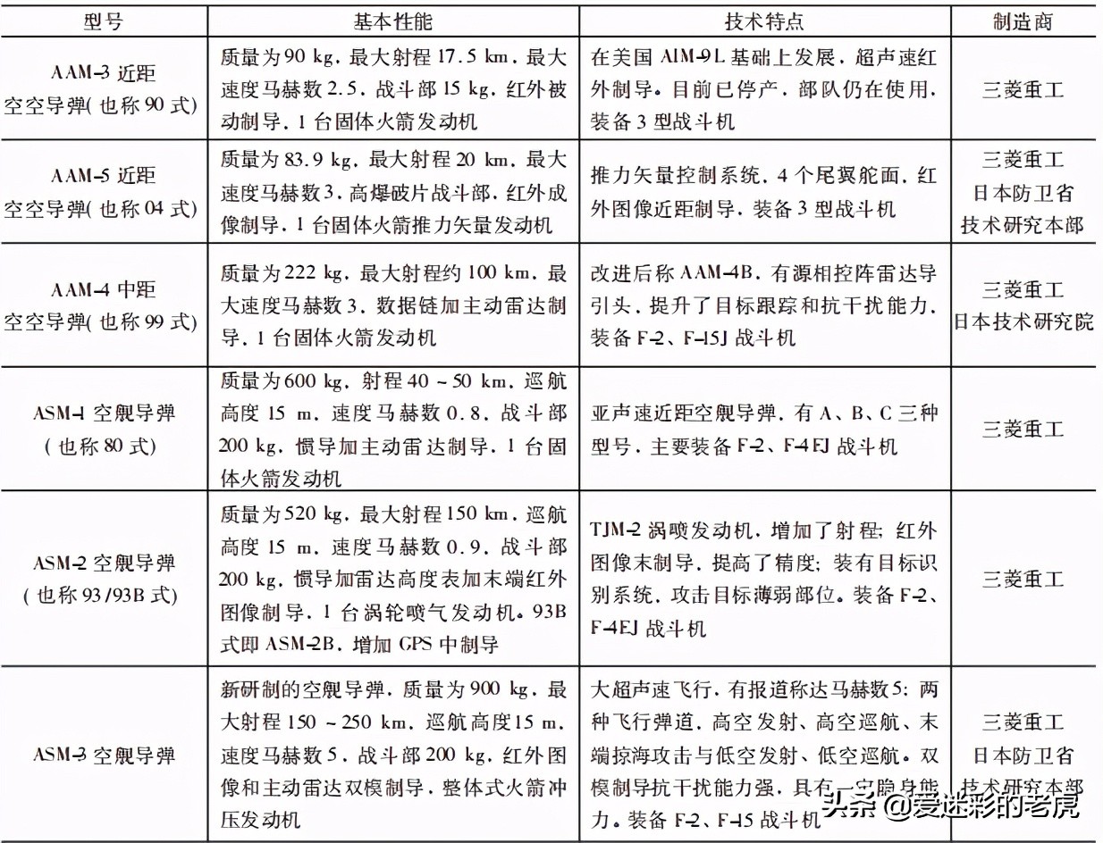
目前,航空自卫队战斗机机载*器武**主要有ASM-1、ASM-2、ASM-3反舰导弹,AAM-3、AAM-5近距空空导弹,AAM-4中距空空导弹,AIM-9L响尾蛇近距空空导弹等组成。XASM-3导弹是日本三菱重工研发的一款超音速反舰导弹,最大射程150公里,最大速度超过了3马赫,号称可以击沉我国的航空母舰,不过与我国的鹰击-12超音速反舰导弹存在较大差距。在超视距空战*器武**方面,日本空自的主要*器武**是日本自行研制的AAM-4B型空空导弹,该型导弹最大射程100公里,采用了有源相控阵雷达导引头,综合性能达到了美制AIM-120C7空空导弹的技术水准,但是与我国的霹雳-15空空导弹尚有不小的技术差距。

日本空自*器武**一览

F-2携带XASM-3超音速反舰导弹

携带AAM-4中距空空导弹的F-2战机
日本航空自卫队特点简析
虽然日本航空自卫队规模相比我国空军要小很多,但是其编制精干,体系完整。目前空中自卫队具有完善的对空作战,侦查,预警,情报等能力,将国土防空、陆地防空和海上防空融为一体。此外,日本航空自卫队的装备较为精良,虽然其主力的F-15J战机已经较为老旧,但是已向美国订购了147架的F-35战机,预计2030年之前将会全部到货。同时,日本还拥有E-2C预警机13架、E-767预警机4架,又订购了13架E-2D预警机,是预警机部署密度最大的国家。

日本E-767预警机

E-2D预警机到货
在飞行员训练水平方面,航空自卫队所有作战部队均保持不间断值班状态,快速反应能力和危机处理能力较强,战斗机飞行员年平均飞行时间达180~200 小时,可谓是训练有素。
日本航空自卫队弱点简析
虽然日本空中自卫队在东亚地区实力很强,但是其暴露的弱点也很多,突出的弱点有以下几点。
第一,日本空自战机规模较小。目前其战机的数量仅为300架左右,在大规模空战中必将捉襟见肘,难以支撑较长时间和较大规模的空中作战任务。
第二,远程攻击能力不足。目前日本空中自卫队没有轰炸机,并没有远程攻击能力。目前,日本航程最远的战机是F-15J战机,其作战半径1100公里,但是缺乏远程攻击*药弹**,实际的对地攻击能力很弱。

F-15J战机
第三,机场防护能力较弱,极易遭受打击。虽然日本机场数量众多,但是由于日本国土面积狭小,所有机场距离海岸线不足200公里,没有什么纵深可言。日本机场机库、油库、维修厂房等主要设施多数位于地面,且防空兵力不足,在远程轰炸机以及弹道导弹的打击下,生存能力堪忧。
目前,我国空军的三代以及三代以上战机的数量已接近1400架,轰炸机200架,战斗轰炸机/攻击机286架,预警机60架,运输机382架,加油机23架,无论是战机数量还是质量都已经超越了日本空中自卫队,实力早已反转。不过,日本空自也有自己的特点,在美军的协助下,依然能对我国空军构成较大威胁,不可掉以轻心。

中国空军“三剑客”