距离2022年中考还有差不多一个月的时间,随着中考脚步越来越近,在徐州,很多家长也陆续开始咨询各大高中的相关信息,除了各高中历年分数线之外,很多家长也十分关注各高中学校的学费和住宿费,特别是想要上民办高中的孩子家长。今天小文就为大家详细整理了徐州市2021年24所公办、民办高中的学费、住宿费,大家可以参考。

徐州市区公办高中学费及住宿费

公办高中,学费都是统一的,徐州公办高中的学费是800元/学期,住宿费各高中有所不同,其中,徐州市第一中学紫金路校区、徐州市第二中学、徐州市侯集高级中学、徐州高级中学南校区、徐州经开区高级中学、中国矿业大学附属中学住宿费是在150至400元之间,其余高中住宿费都是是每学期100元。毕竟是公办学校,住宿费和学费两者加起来最高才1200元,可以说是很便宜了。
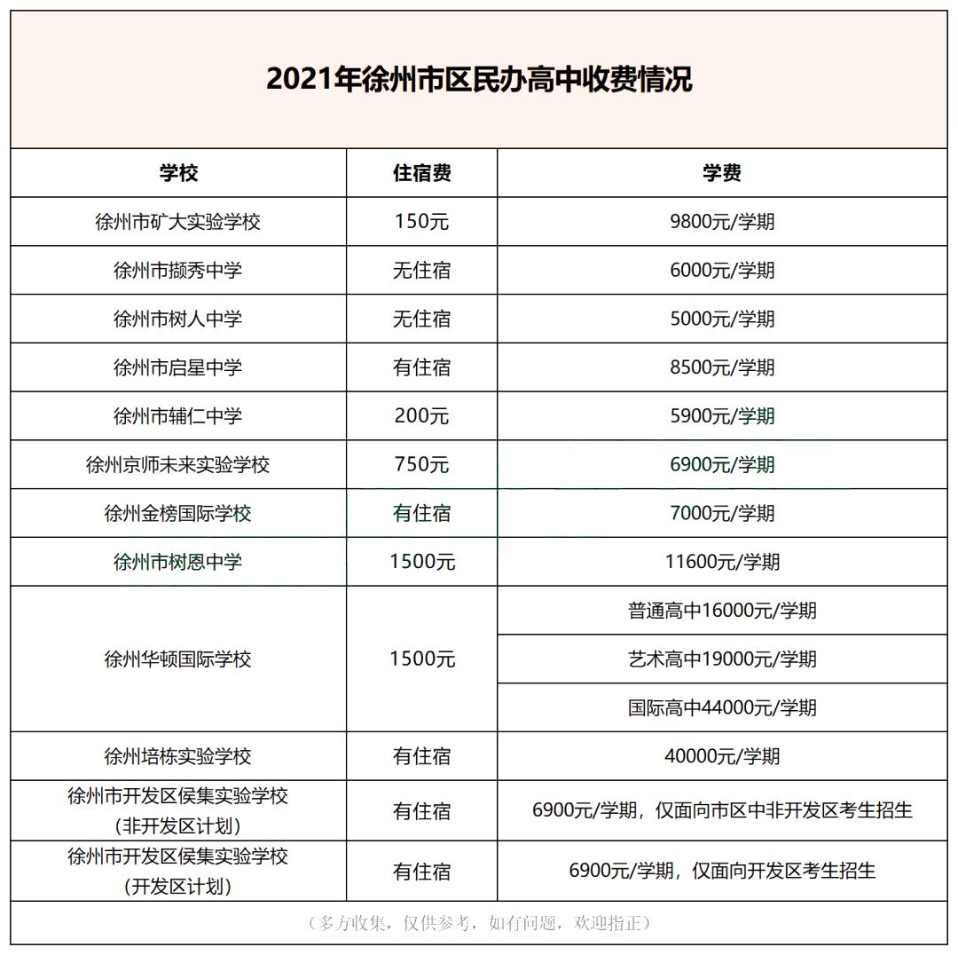
徐州市区民办高中学费、住宿费收费情况

民办高中这边,学费和住宿费就明显高于公办高中了。学费最高的是徐州华顿国际学校的国际高中,学费高达4.4W/学期,其次就是徐州培东实验学校,学费是4W/学期,学费最低的是徐州市树人中学,为5000元/学期。
住宿费各民办高中也相差较大,徐州市矿大实验学校住宿费仅150元,而树恩中学和华顿国际学校住宿费则为1500元。
以上就是小文今天给各位家长整理的徐州2021年各公办、民办高中的学费和住宿费啦,仅供大家参考。今年这些学校学费和住宿费会不会变化,请大家关注官方的相关通知。