
━━━━━
买买买可以,但一定要买质量好的!
━━━━━

剁手节又要到了,除了即将掏空的荷包,还有因丛生的质量问题而导致的退货之旅。电商平台“可远观不可亵玩”的特点在带给消费者足不出户购物便利的同时,也产生了一系列令人失望的产品质量问题,消费者在购买时需擦亮眼睛,三思后再“剁手”。
2016年11月2日,国家质检总局发布了“关于11种电子商务产品质量国家监督专项抽查情况的通报”,对包括天猫、京东商城、1号店、苏宁易购、当当网、亚马逊、凡客诚品、唯品会、王府井、麦包包等10家电商平台企业进行了11种网销产品的质量抽查。
此次抽查了535家企业生产的571批次产品,其中不合格产品检出率为17.3%。背包、服装、床上用品、电水壶及移动插座等产品不合格率高,且纺织品检出高风险物质。 快跟着消道长来扫雷~
服装纤维含量不合格率高
女士内衣、休闲服装及羊绒针织品等服装产品此次抽检不合格率均超过80%。熳洁儿、诗曼芬等内衣品牌上榜。

可上下滑动查看服装不合格产品名单
2016年3月,《消费者报道》发布了8款文胸的对比测评报告,其中爱慕表现较好,都市丽人垫底,消费者可参照进行选购。

据华测发布的《2016年第三季度国内、外流通领域不合格消费品检测数据汇总及分析报告》,2016年第三季度统计的所有区域发布通报的所有不合格产品类别中绝对值排名前三的产品依次是:服装、玩具和电子产品。
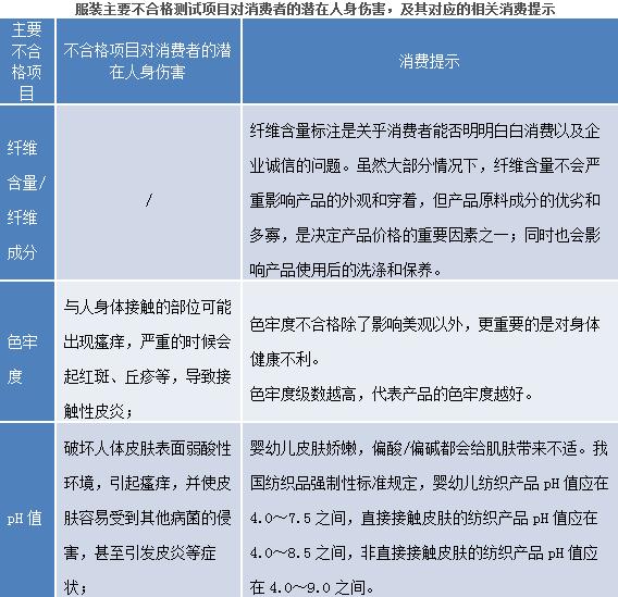
而在中国,问题最多的是服装类,占26.49%,而不合格产品数量最多的源产地省份是广东省。服装主要不合格测试项目为使用说明、纤维含量、色牢度及pH值,部分项目不合格可能会对健康造成伤害。

提包近七成不合格
此次背提包抽查不合格率为68%,其中广东企业占大多数,而不合格产品中全部存在振荡冲击性能不合格的情况。

可上下滑动查看提包不合格产品名单
振荡冲击性能不仅考核背提包的背带、提把、侧提把等部件与包体的结合牢度,还考核这些部件本身的断裂强度、包体面料断裂性能、缝合工艺等综合性能。该指标不合格,箱包可能无法正常使用。

戳中阅读18款行李箱测评报告
《消费者报道》的18款行李箱测评可作为选购指南,此外选购背提包、旅行箱包时应注意:
1、看标识。标注天然皮革(真皮)的面层材料是90%以上的头层皮革用料(头层移膜皮革除外);标注移膜皮革、剖层皮革的面层材料是用“二层皮革”做成的,品质较头层皮革差。
2、看面料。皮革面料为面层材料的,外观应无明显伤残、无裂面、无裂浆现象;人造革、合成革材料为面层材料的,外观应花纹清晰,无气泡、无明显的凹凸疙瘩、印道;织物材料为面层材料的,表面主要部位应无断经、断纬、跳纱、裂匹等疵点。
3、看品质。外观应形体端正,无歪斜现象;缝制线迹应均匀、平直;拉链应缝合平直,位合滑顺;配件表面应平滑,无毛刺;固定件、连接件应不松动;包体材料的色泽应基本一致(除配色外)。

移动式插座、热水壶不合格产品值得注意
随着气温渐低,电热水壶及移动式插座使用频繁。但此次国家质检总局抽查的结果并不令人满意,移动式插座不合格产品检出率为31%,而电水壶不合格产品检出率为17.2%。
本刊提醒消费者选购时,除了选择品牌产品外,还应确认产品具有3C认证或者安全检测报告。此外,《消费者报道》特约电子行业观察师夜莺利剑提醒消费者购买电热水壶时:
1.有特定保温要求的人(如冲奶粉、冲咖啡、冲茶叶),建议选择带有电热式保温的电热水壶;一般则建议选择真空式保温的电热水壶。

2.家里有老人小孩的话,建议不要买只有单层不锈钢壶壁的水壶,因为水刚煮开的话,容易烫伤。
3.买水壶看一下里面的不锈钢是不是一体化,不是一体化的话会有沟槽,用的久容易积聚一些水垢,不便清洗。
4.尽量选大品牌,因为它们不会偷工减料,比如某些山寨品牌可能不会安装热断路器。

可上下滑动查看插座、电热水壶产品名单
50批次面膜非法添加激素 金蔻多次上榜
除了国家质检总局的抽查,2016年11月4日,国家食药监局总部也发布了“关于50批次面膜类化妆品不合格的通告”。
其中朗曜日化(上海)有限公司有7批次均被检测出氯倍他索丙酸酯超标,均为“金蔻”品牌面膜产品;广州市卓奥精细化工有限公司生产有7批次被检出氯倍他索丙酸酯超标,涉及品牌“维她白牌”、“卡尔曼尼”、“翠草集”等品牌,是被检出不合格样品最多的两家企业。
此前,朗曜日化(上海)有限公司生产的金蔻面膜也曾在2015年7月与8月连续两次被国家食药监局抽查发现不合格,均被检出含有禁用糖皮质激素类物质。


可上下滑动查看面膜不合格产品名单
2016年7月,《消费者报道》基于天猫、京东平台电商评论数据对比了22款补水保湿功效的面膜,包括9款贴片式白面膜、7款睡眠面膜以及6款贴片式黑面膜,数据口碑推荐美即,不推荐御泥坊。

此外,消费者在购买化妆品时,应通过正规渠道购买化妆品,索取并保留相关单据以便维权,在正常使用产品出现不良反应时,立即停用并视情就诊。
作者:杨庄蓉
消道长微信:ccrzhushou
官方微博:@消费者报道
ccr@ccreports.com.cn
这次双十一,你的预算是多少呢?