
这几年买年金险,基本都可以带一个万能账户。万能账户到底怎么样呢?已经有万能账户的朋友们,你们觉得万能账户怎么样?留言说下想法呗,帮助大家了解真实的万能账户。
如果关注理财保险的,一定听说过万能账户有多优秀,今天咱们就一起来看看万能账户合同,看看听说的那些优点到底有没有。
合同大同小异,带着大家看一个,大家举一反三就可以了,带大家看的是中国人寿的开门红产品带的万能账户,所以,您如果正打算配置老大哥家开门红产品,你可以所见即所得。
大家觉得万能账户很复杂,其实可以把它看成是一个类似余额宝的储蓄账户。只是它比较有个性一些,有一些特别优点,也有一些特别的缺点
万能账户的优点
第一个优点:说它的计息方式是日单利,月复利结息,一年复利滚存12次,是不是真的呢?
条款里面有没有说明。看看合同原文:

什么意思?就是每个月都结一次息,利息进入账户,下个月结算的时候,账户内的所有钱,无论是本金还是利息,混在一起作为下个月的本金,所以叫月复利计息。复利跟单利有什么区别,直接给大家举个例子:

看出来了吗?10年的时候两种计息方式差9083,20年的时候,相差了42258,30年的时候差了111349,40年的时候差233987,50年的时候差436452,60年的时候差757926。同样的本金,同样的利率,结算方式不一样,结果能差这么多。

结算日,合同里面也规定了,每月1日为结算日。各公司结算日规定可能不一样,买的不是中国人寿,别以这个为准,看看自己手上的合同约定。每月结算利率在哪公布?每家公司会在官网上公布,如果有保单管理APP, APP里也可以查询,有些公司的公众号也能查询。
所以,说万能户的计息方式是日单利,月复利结息,一年复利滚存12次,是真的。
每个月能看到利息产生的感觉有多好,没有感受过是不知道的,给大家看一张月结息的图:

看着钱每个月都会增加,你会自然地想等着它继续增长, 不愿意去取走它,因为不想它减少。
第二个优点:说万能账户设置了保底利率,无论市场利率怎么波动,即使未来是零利率甚至负利率了,这个账户也是正向收益,是不是真的呢?
找找合同里面有没有相关条款:


什么意思呢?也就是账户最低保证年化利率是2.5%,但是每个月实际的结算利率是多少,要看保险公司上一个月的实际投资情况怎么样,情况好利率就高,情况不好就低,但是最低不会低于保底利率来进行结算。
目前,市场上的万能账户,实际结算利率在3%-5%之间。保底利率各家公司也有区别,有1.75%、2.5%、3%的。
所以,第二个优点是不是真的呢?是真的。
第三个优点:说万能账户除了放年金,手边有闲钱还可以往里放,享受账户的第一第二个优点,是不是真的呢?
同样找找有没有相关的条款,看图:

条款的意思是说,有追加的功能,但是能不能追加?追加多少?保险公司是有限制的,不是随时想追多少追多少,追加政策在购买保险时会有说明。而且政策中间可能会有变动。 这一点也可以理解,想想,如果未来真的负利率,那钱都往这个账户放,保险公司怎么受得了。所以,这个 账户,注定是少部分人拥 有,锁定少部分的钱。为了防范兑付风险,保险公司是有必要对这点有限制,以保证保单利益。
所以,可以追加是不是真的呢?也是真的。
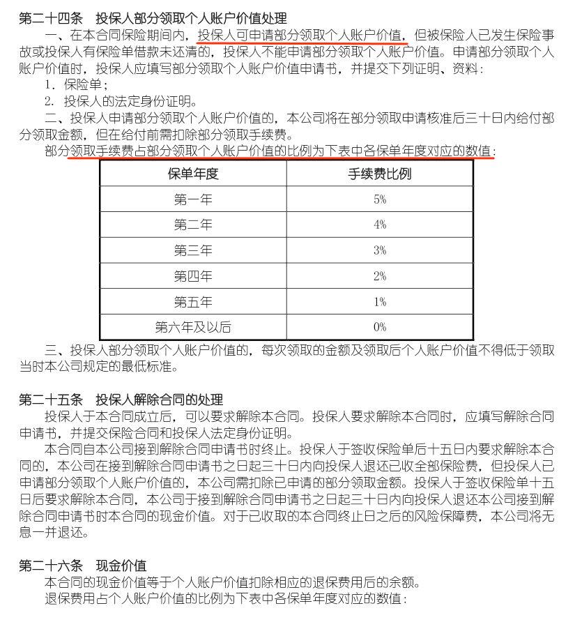
第四个优点:说这个账户支取灵活,可以月领,年领。进可攻、退可守是真的吗?

这都是关于领取的条款,部分领取, 指的是只取一部分,比如很多人用这个险种来养老,可以每个月领取,也可以每年领取。可不可全领,可以啊,全取就退保,把账户里的钱全取出来就可以了。前五年领取需要手续费,第六年开始就没有了,这些都有规定。每次能领取的额度,也会有规定。

上图是我自己的一个万能账户的领取规定,最低取500元,能取多少昵,不管,反正最低留500块在账户里就可以,这点各个公司可能 不一样啊,我没法一个个公司问,大家要了解自己保险的领取情况,看一下自己的合同。
所以,说万能账户支取灵活,也是真真的。我说万能账户进可攻退可守,就是因为它的灵活,在投资机会少的时候,钱放在账户里,始终正向收益,投资机会来了,可以拿出来进行投资。
第五个优点: 说万能账户可以指定传承,用来规划传承私密性好、成本低;还可以规避婚姻风险、避债节税、预留税金、进行家财企财的隔离等是真的吗?
传承功能是因为保单可以指定受益人,万能账户也是保险,也可以指定受益人,当然也是可以用来规划传承的。至于其它的功能,保单本身并不具备。只是可以根据需求对保单进行结构设计,从而达到需要的效果。而且所有的需求设计,都要在财务健康时就已经进行规划了,这一点内容太多,不展开讲,有具体需求的留言吧。

这个优点是不是真的呢, 是真的,但是一定需要专业人员设计哦,不是随便买个保单就有的。
第六个优点:说这个账户可以免息用钱,是不是真的呢?
关于这一点,其实是保单有借款功能,如果只是少量用钱,可以用保单*款贷**的方式,把钱贷出来 ,解决资金问题,还不减少万能账户里的账户价值。
比如,万能账户里有10万块钱,有事需要用2万,如果您直接取,账户的计息本金就只有8万了,而且再追加需要手续费,这个时候可以选择保单*款贷**的方式,这样即可以解决问题,账户价值也不会减少,2万*款贷**产生的利息也低于账户10万元产生的利息。所以说它可以免息用钱。
有很多生意人,把保单*款贷**用得出神入化。我认识的一位大哥,对手机操作不灵便,每次借款还款他都怕弄错,总来营业网点让我们帮忙,有时候一个月能见他两三次,以为他会觉得麻烦呢,没想到他对这功能赞不绝口。


借款额度、借款时间、借款利息合同里也都作了约定!
所以, 说账户可以免息用钱,是一种需要临时周转的一种解决方案,并不是账户直接有这功能。
以上是万能账户的功能总结,接下来说说缺点了,缺点估计大家更愿意听对吧。
万能账户的缺点:
第一:收手续费,有哪些手续费呢?
1、 钱进万能账户有手续费,看合同规定:

这个手续费,每家公司的每款账户,可能有差别的,看着有三笔费用,但是前两个大家不用在意它,第一个,钱很少,第二个,如果您的合同中有下列的这个条款:

那两两相抵了。所以,关键的收费就一个,追加手续费。好在,追加时收,钱只要不出账户,就能一直享受账户利益。闲钱放里面,还是很合适的。我自己有一个领取追 加都不要手续费的账户,香死了,但是,现在没有了,这个再不珍惜,想要这样的也找不到了。
2、 风险保障费,这应该不算缺点,这是因为这万能账户也有身故的保险功能,需要扣点保费也是正常的。怎么扣,合同里面也说明了。

这个看着晕很正常,不单您搞不清楚怎么算,卖保险的都没几个会算的。您也不用会算,不用担心 保险公司会瞎扣费,不会的,严格的按算法扣费,扣得也不多,给大家看个图,这是一个四十多岁的男性,账户里面追加了10万元,每个月扣的风险保障费是7块多钱。

算风险保障费需要的费率表,合同里面也有。这个钱也不是一直扣,保费额度不高,到不了扣费额度的,不扣钱。当账户价值高于保障额度后,也不扣了。如果是中长期年金险, 就象我讲的这本合同,三年交,8年满期的,一般满期后账户价值就高于保障了,这个费用自然也就不扣了。
3、 是支取手续费:如果不往账户里追加钱的,这点完全不影响,因为至从2017年134号文执行以来,年金险都是购买5年后才会开始返钱,也就是如果不追加,头5年账户里是没钱的,没钱自然不存在取钱。
要追加的,才有必要关注一下这个 问题,手续费收多少,合同里同样也会列明的,一般都是,第6年开始,就没有手续费了。

第二:账户的实际收益不确定,
因为每个月的实际结算利率是看保险公司上月的投资情况,所以,在什么时候账户实际价值是多少,我们不知道,只知道最底线,就是最低保证利率的结算值。所以,我总会跟大家强调,买这类险种时,着重看保底,保底以上,请把它当惊喜。因为有低预期,高收益给我们会是欣喜,但如果你是高预期,万一未来真的负利率,保险公司的投资收益也会受影响的,万一达不到你最初的预期,怕你多生烦恼,到时候,别人为有这么个账户可以抵御低利率而高兴,你呢, 骂保险公司一混蛋,没给到你4.5或者6。
第三:太灵活,不自律的人们如果用来储蓄养老可能存在被挪用的风险。
所以,有些显而易见的大优点,反过来可能也是缺点,万能账户因为灵活而进可攻退可守,但是对于养老人群这一点并不太友好 ,因为万一有点不得已要用钱的地方,这个钱就被挪走了,养老金就亏空了。拿这类险种养老的人要注意这点哦,最好是这样的险种买点,专门的养老年金也备一点。
最后,给大家讲讲我自己对理财险种的感受吧。最开始的时候我也误入歧途,天天拿它跟其它工具比较,算它的收益,不接受它。
我第一次买的时候纯粹就是听人说理财时鸡蛋不要放在一个篮子里, 要选择多种理财工具。看到其它同事都买,所以我也买了,随着年龄的增长,我发现,年轻时候的人,总是高估自己的能力, 比如投资理财这块,总觉得自己能赚更多的钱,可是几年过后,发现,所有的收益 ,前提都是钱存下来了,钱都没存下,聊什么收益 ?还有,任何理财工具,想要赚钱,都需要专业能力,没专业能力凭运气赚来的钱,总能凭实力再赔出去。所以,除了以上万能账户的那些优点,保险还可以帮助我们强制储蓄。在今天,我家的理财方式,从各种各样变成了主要就是保险。
因为,几年折腾下来,我们发现:不规律的高收益不一定能赢过长期的小累积。
有专业能力的人自会做好自家的财务规划,没有时间研究专业的人还不如别折腾,趁早找个省心的地方,坚持长期保本保息战略。长期的细水长流,也能汇成大江大河。