考研择校要考虑的方面实在太多,需要你自己尽力抓取有用的信息,结合自己的情况,慎重做出选择。今天,研新生给大家带来安徽大学新传考研择校分析,希望对大家有所帮助!
一、安徽大学新传概况
安徽大学新传专业在新闻传播学院进行招生。
安徽大学新闻传播学教育发端于1960年,是改革开放后国内最早设立新闻学科的院校之一。2003年,成立安徽大学新闻传播学院;2006年,成为安徽省第一个拥有新闻传播学一级学科硕士学位授予权的单位;2010年,首批获得新闻与传播硕士(MJC)、出版硕士(MP)两个专业硕士学位授予权;2017年,在教育部第四次学科评估中入选B类学科,跻身安徽大学乃至安徽省优势学科之一;同年,成功获批新闻传播学一级学科博士点, 至此实现本、硕、博人才培养体系全覆盖。 2020年入选安徽省高峰学科。
学院拥有国家级实验教学示范中心“安徽大学新闻传播实验教学中心”,国家级特色专业“新闻学”,以及安徽省人文社科重点研究基地“安徽大学舆情与区域形象研究中心”,新传实力在安徽省排首位。
在第四轮学科评估中,安徽大学新闻传播学 排名为B。
二、新传2022年招生情况


2022年安徽大学新传专业统考拟招生113人,其中学硕49人,专硕64人;较2021年扩招3人。
三、初试专业课参考书目
初试专业课考查范围:
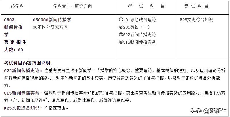
622新闻传播史论: 注重考察考生对于新闻学、传播学的核心概念、重要理论、基本规律的把握,以及运用理论分析阐释新闻传播现象的能力;对中外新闻史的基本史实、历史背景及意义的了解与把握,以及对于史料的综合分析能力。
815新闻传播实务: 强调对于新闻传播实务知识的理解与把握,突出考查考生新闻传播实务的应用能力,包括采访方案制定、新闻作品评析、消息写作、新媒体写作、新闻评论写作等。
334新闻与传播专业综合能力 :重点考察考生采访方案制定、消息写作、标题制作、稿件分析批评、新闻评论写作的应用能力。
440新闻与传播专业基础 :注重考察考生对于新闻学、传播学的基本理论、核心概念、发展脉络、基本规律的把握,以及运用理论分析解释新闻传播现象的能力。
安大现在官方不给出明确的参考书目了,不公布参考书目意味着考试的范围和广度在不断扩展的。但是根据往届的备考经验以及曾经出现过的官方参考书目来看,学硕和专硕的参考书目是一致的,主要的参考书目清单如下:
学硕
①《新闻学概论》(第六版)李良荣著,复旦大学出版社;
②《传播学教程》(第二版)郭庆光著,中国人民大学出版社;
③《传播学原理》石庆生,安徽大学出版社;
④《简明中外新闻事业史》(第二版)蒋含平等著,合肥工业大学出版社;
⑤《中国新闻传播史》(第三版)方汉奇著,中国人民大学出版社;
⑥《新闻评论教程》(第二版)马少华著,高等教育出版社;
⑦《报纸编辑学教程》郑兴东著,中国人民大学出版社;
⑧《当代新闻采访》(第二版)刘海贵著,复旦大学出版社;
⑨《当代新闻写作教程》戴振雯著,合肥工业大学出版社
专硕
①《新闻学概论》(第六版)李良荣著,复旦大学出版社;
②《传播学教程》(第二版)郭庆光著,中国人民大学出版社;
③《传播学原理》石庆生,安徽大学出版社;
④《简明中外新闻事业史》(第二版)蒋含平等著,合肥工业大学出版社;
⑤《网络传播概论》(第四版)彭兰著,中国人民大学出版社;
⑥《新闻评论教程》(第二版)马少华著,高等教育出版社;
⑦《报纸编辑学教程》郑兴东著,中国人民大学出版社;
⑧《当代新闻采访》(第二版)刘海贵著,复旦大学出版社;
⑨《当代新闻写作教程》戴振雯著,合肥工业大学出版社
四、往年复试情况
2022年复试分数线:
第一志愿报考安徽大学硕士研究生的考生,初试单科成绩达到国家划定A类线基本要求,参加复试的总分标准为:新闻传播学总分≥367,新闻与传播≥378。
2022年新闻传播学进入一志愿复试45人,最高分396,最低分367;新闻与传播进入复试92人,最高分407,最低分369。
2021年复试分数线:
第一志愿报考安徽大学硕士研究生的考生,初试单科成绩达到国家划定A类线基本要求,参加复试的总分标准为:新闻传播学总分≥355,新闻与传播≥358。
2021年新闻传播学进入一志愿复试25人,最高分379,最低分355;新闻与传播进入复试81人,最高分418,最低分358。
五、往年录取情况
新闻传播学往年拟录取分析

(此数据来源于小程序研新生考研天眼)
新闻与传播往年拟录取分析

(此数据来源于小程序研新生考研天眼)
2021年安徽大学新闻与传播专业一志愿拟录取65人,初试最高分418,最低分358,平均分372,复试刷了16人,无调剂;推免生6人;新闻传播学统考拟录取51人,推免11人,调剂24人,一志愿最高分379,最低分355;
安大新传专硕近年来扩招明显,相比较北上广、沿海城市的211院校,安大一定程度上比同类的高校竞争压力小,但随着内卷越来越严重,推免人数越来越多,而且本省学生报名人数居多,综合以上,考试难度肯定是越来越大,初试考到370+以上较稳妥。而学硕近几年都有调剂名额,其中21年学硕调剂占一半,在竞争压力可以说不是很大,但是专业课分数不高,考题还是比较灵活的,这一点还是有一定的难度的。
如果小伙伴们还想知道其他院校的择校信息或遇到择校问题,可在下方留言!