
作者:段海宇丨广东瀛尊律师事务所
股权激励的1.0版
股权激励的1.0版是指股东出资比例与表决权、分红权和剩余财产分配权比例一元化。
例如ABCD四个人创办了一家公司,注册资本100万元,其中A出资50万元,B出资30万元,C出资10万元,D出资10万元,四个人在股东协议和公司章程都规定,所有股东按照出资比例分配表决权、分红权和剩余财产分配权,工商登记也完全按照出资比例登记股权比例,完全不考虑的其他任何因素,一律按资分配。
这种分配方式虽然简单高效,但是缺点非常大。表现在这样几个方面:
第一、没有考虑其他贡献要素
就像葛优在电影《天下无贼》里面说的那句经典的台词——“21世纪什么最贵?人才!”上面案例完全按照资金来分配股权、分红权、剩余财产分配权,资金在本案中的权重为100%,人才的权重却为0%。这在TMT即电信(Telecommunication)、媒体(Media)和科技(Technology)这样需要高智力支撑的新兴行业完全不可行。
那么,如何分配表决权、分红权和剩余财产分配权比例才公平合理呢?那就是——谁创造价值,谁获得利益。就是:谁创造主要价值,谁获得主要利益,谁创造次要价值,谁获得次要利益,谁不创造价值,谁不获得利益。
那么,如何确定价值贡献点呢?请看后面的股权激励的2.0版。
第二、没有考虑退出机制
我们假设这个项目做了不到一年。B股东因为和A股东、C股东因为性格不和,与公司解除劳动合同。这时候ACD三个股东就面临一件非常头疼的事情——如何处理B股东的30%股权?如果B股东不愿意股权转让给其他股东,如何处理呢?如果没有特别的合同约定或者章程规定,B股东不同意转让股权,其他三个股东确实没有办法。因为B股东的认缴的30万元出资已经实缴,其他三个股东无法以其没有出资为由解除B股东的股东资格。也无法撤销B股东的分红权和剩余财产分配权。但是,如果不收回B股东的股权,则其他三个股东就在免费为B股东打工。
第三、股权比例固定化
仅仅按照出资分配股权、投票权等的分配机制,只要出资到位,则股权比例就固定了下来,今后,如果有股东发生变动,例如有的股东绩效变差、离职等,原来分配的股权,没有持有人的同意,无法变动。这显然无法公平地反映股东对企业的贡献。
股权激励的2.0版
股权激励的2.0版就是股东出资比例和表决权、分红权和剩余财产分配权比例多元化。
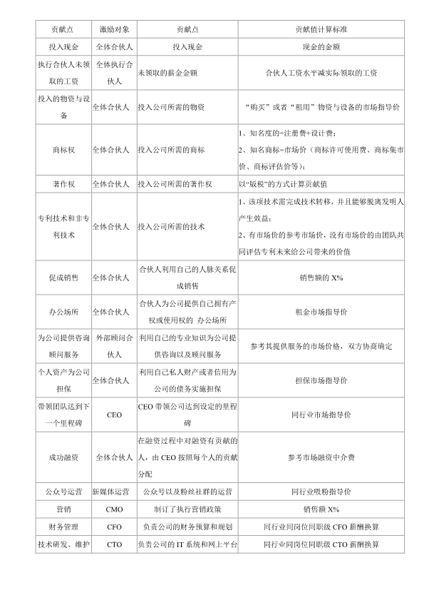
前面在介绍股权激励1.0版的时候,讲到如何确定价值贡献点的问题。我们认为可以从投入资金、薪酬、物资与设备、知识产权、办公场地、销售额、技术研发等完成项目需要的点来确定,详见下表:

上面的股权分配分配依据实现了多元化。不再仅仅以出资作为唯一的计算标准,所有对企业生存发展有贡献的因素都可以计入分配依据。有利于吸引没有资金实力但企业需要的股东加入,这一点在TMT等行业非常明显,因为他们都非常依赖智力投入,另外,在创业期,企业需要的资源也是多样的,并不是一个股东或少数股东就能够全部提供,因此,自然有必要将技术、营销等计入股权分配依据。
股权激励3.0版
所谓股权激励3.0版,是指股权比例、投票权、剩余财产分配权等的动态化。
创业企业最常见的股权分配制度是大股东大投入,占有绝大多数股权,其他股东小投入,拿少量的固定股权。这种股权分配制度,对于创始人大投入,其他合伙人只是象征性投入的传统行业的公司没有太大问题。对于发展速度很快的新兴行业,比如前面提到的TMT行业,由于外部市场变化剧烈,公司也必须做出相应的调整,因此,合伙人的价值也会随之发生变化,固定股权已经无法公平的体现合伙人的价值变化。
以逻辑思维申音和罗振宇的股权之争为例,申音和罗振宇在2012年4月联合创立了罗辑思维,最初申音占股82.35%,罗振宇持股17.65%。我们都知道,在逻辑思维的后期发展中,罗振宇实际上是罗辑思维的代表,对其发展发挥了巨大的作用,而申音显然不及罗振宇的贡献,但是股权却没有随之调整,双方因此发生矛盾,终于在2014年5月两人散伙。
解决之道就是实现股权的动态分配。
(一)什么是股权动态分配?
就是在整个合伙创业的过程中持续记录和评估合伙人的贡献点和贡献值,以单个合伙人贡献值占所有合伙人贡献值的比例,分配股权比例,是一种按资分配与按绩分配相结合的方法。
(二)如何确定贡献点和贡献值?
贡献点就是对完成创业项目有促进作用的所有资源,这需要所有合伙人共同协商确定,一般包括投入资金、薪酬、物资与设备、知识产权、办公场地、销售额、技术研发等,详见上面讲到的《多元的股权分配机制贡献点一览表》,此处不再赘述。
(三)动态股权分配模型
1、什么是动态股权激励模型?
是指在预先划定每位员工所享有的初始股权比例的基础上,按照其所负责业务(项目)给公司带来的税后贡献率超过其初始股权比例的部分计算当年度的股权比例,是一种按资分配与按绩分配相结合的股权分配方法。这种动态股权分配比例每年都根据所有员工当年的贡献计算一次,是一种直接对当年业绩的回馈,不能延续到下一年使用。
2、动态股权分配公式

解析:

3、动态股权激励模型的优点
第一、作用对象全覆盖。此模型涵盖所有类型与性质的组织,激励对象所有人员。有效克服了一般股权激励仅仅限于高级管理人员和高级技术人员。
第二、作用因素全包括。就像前面的贡献点一览表,所有对完成业务(项目)有利的因素都可以纳入贡献点,而不仅仅限于资金或者技术。有利于拥有其他资源、能力的人参与进来。
第三、作用效果立体化。此模型兼顾激励和约束,兼顾长期利益和短期利益,兼顾多方利益。有利于激励对象的自激励、自约束和自协同,最大程度地解放老板。
第四、改革成本最小化。触动利益比触动灵魂还难,任何一项改革,越损害既得利益,则遇到的阻碍越大,因此,如何处理既得利益是每个企业家必须考虑的问题,古有商鞅变法、王安石变法,近有雷士照明、蒸功夫。此模型以业绩为导向,无需改变原有激励方法,反而可以作为其他激励分配方式(工资、奖金、岗位津贴、红利)的插件。操作得当,既可以激发其他被激励对象的积极性,也可以消除既得利益者的阻碍,甚至既得利益者的支持。
4、典型案例
A公司老板也想用股权激励来拴住高管和高级技术人员,但是,一直对传统股权激励的科学性有怀疑,迟迟没有实施。笔者与其面谈之后,再和公司的高管和高级技术人员做了两次访谈之后,为该公司设计了一套动态股权激励机制,要点如下:
(1)股权激励对象:激励对象不限,考核周期内业绩超过同一岗位平均水平10%以上的员工;或者没有相同岗位但超过自身考核指标10%以上的员工都有权参加。
(2)股权购买数量:所有符合前述标准的激励对象自己决定购买数量,下不设限,但上有封顶,购买金额不得超过其当年所得的业绩奖和年终奖。
(3)股权购买价格:购买价格与员工当年的业绩成反比例关系,业绩越好,股权购买价格越低,相反,业绩越差,购买价格越高。
(4)强制回购权:获得股权之后,并不能高枕无忧,躺在功劳簿上睡大觉,为激励继续奋斗,方案规定:股权激励对象获得股权后,如果考核周期内业绩低于同一岗位平均水平或自身考核指标10%以上的,公司有权按照事先的约定的价格强制回购股权,业绩越差,回购格越低。如果因为个人原因或者过错被公司解雇,公司按当初的购买价格强制回购。
