海天味业和千禾哪个好 (千禾味叶与海天味业哪个好)

前段时间海天味业市值超万科的消息霸占了朋友圈,但是海天2019年上半年收入同比增长了16.51%,低于2018年同期的17.24%,于是就有人说海天的酱油酿不出茅台的味了。

但是,海天就是调味品行业的王。它从1955年成立发展为今天的样子,其背后是有基因支持的,就算当前它的指标有所下滑,这些基因也会助它向好。我们投公司选股票,选的就是这些基因。

海天味业和千禾哪个好,除了海天酱油还有什么品牌

既然调味品行业海天一家独大,那么别的调味品企业还要机会吗?当然还有!当然调味品行业的集中度并不高,且随着消费升级市场呼吁新的产品,这就是其他企业立足的基点,比如正在做高端酱油的千禾味业就定位很准。千禾从规模上是比不了海天的,但是它小且具有成长性,可作为调味品行业的新贵。

原来看过两本书,一本是《长尾理论》,一本是《定位》。联系到自己分析过的企业,这两本书在告诉我们,在行业龙头地位稳固的行业里,小小的我们应该怎么活。

本文篇幅较长,上篇介绍我为什么看好千禾味业;下篇介绍千禾味业能取得今天这种成就的主要原因,即2016年的上市给千禾味业带来了什么。

海天味业和千禾哪个好,除了海天酱油还有什么品牌

【上篇】千禾味业好在哪里

——你想打败比你强大的竞争对手吗?

——那就去它尚未涉足的市场、开辟一片蓝海。

——你想突破行业增长的瓶颈持续增长吗?

—— 那家去 别人未曾涉足的领域、特别关注消费升级。

一、中高端酱油千禾味业

中秋节又到了,为什么不论茅台、五粮液、老窖、洋河还是其他酒企都在卖高端酒?

这是因为我国白酒行业已经很成熟,早就过了以量取胜、无序竞争的野蛮发育期,当前的白酒消费更看重高品质和差异化。只有把握住了消费升级的趋势,才能在未来有立足之地。

在行业产量增长放缓遇到天花板的时候,开启消费升级、进行产品提价,是企业走出困局、维持增长的必然途径。原来我们吃糠咽菜只要能吃饱就可以了,要求不高;现在我们有钱了就开始讲究荤素搭配、健康养生。这就是需求。哪里有需求哪里就有行业增长的动力。

当前,我国的酱油市场遭遇了天花板,酱油产量增长放缓,人均产量趋于饱和,遇到了跟白酒行业、厨电行业同样的问题。酱油企业要想维持增长的话,顺应消费升级趋势、让酱油更健康是必由之路。

所以,定位中高端的千禾味业逐渐凸显出了它的优势:千禾味业酱油收入的增速,一直高于海天味业的酱油收入增速。

海天味业和千禾哪个好,除了海天酱油还有什么品牌

二、千禾味业过去5年稳步成长

下图是5年来千禾味业的盈利能力指标。

海天味业和千禾哪个好,除了海天酱油还有什么品牌

①千禾的销售成本率在下降。

只有成本增速慢于收入增速,企业获利水平才能提高,所以说千禾的成本控制水平在提高,盈利水平在提升。

②千禾的销售费用在提高,这是其期间费用提高的主因。

销售费用是与企业未来有关的支出,品牌知名度的提升需要销售费用的投入。5年来千禾味业的销售费用率从15.14%提高至20.3%,把钱用在了刀刃上。

③千禾味业的管理费用在提高,主要是因为研发支出的增加。

研发费用也是与企业未来有关的支出。千禾既然立志要做中高端产品,那就要舍得花钱去搞研发。2017年和2018年,千禾都将2000多万用于研发。

海天味业和千禾哪个好,除了海天酱油还有什么品牌

根据收入=单价×销量,

要想提高企业营业收入的话,

要么提高产品价格,要么增加销量,或者两者兼而有之。

千禾味业所做的事情,正与两者相关:

定位中高端,加大研发投入开发新产品落实自己制定的战略;

加大品牌宣传,一方面增加产品销量,同时也提高产品知名度有利于产品提价。

虽然千禾很小,但它稳打稳扎,随着“年产25万吨酿造酱油、食醋生产线扩建项目”的建成,它会变得更大更强。抛开理论分析的角度,在实际生活中千禾的货架陈列也比较好。

海天味业和千禾哪个好,除了海天酱油还有什么品牌

三、千禾味业未来可期

调味品行业特别是酱油行业的发展,将为千禾味业带来巨大的发展机遇。

一是我们前面提及的消费升级,千禾定位中高端是顺势而为;

二是当前我国酱油行业集中度并不高,尚未发展成熟,这意味着千禾未来还有很大的成长空间。

1、千禾中高端酱油上涨空间大

进步的空间大往往是因为当前的起点低。当前我们的酱油消费还是以5元以下的低端酱油为主,超高端酱油占20%,但8-12元之间的高端酱油消费仅占2%。

千禾味业公司曾率先研发推出的零添加调味产品,后由推出了有机酱油和功能性酱油。随着生活品质的提高,这些酱油会出现在更多老百姓的餐桌上。

海天味业和千禾哪个好,除了海天酱油还有什么品牌

2、酱油市场不成熟带来巨大机遇

海天是我国第一大酱油品牌,但海天酱油的市场占有率只有18%,第二名李锦记占8%,厨邦占5%,剩下69%的市场份额被包括千禾在内的数家酱油品牌瓜分了。可见当前酱油行业还处于成长期,不像乳制品行业那样伊利蒙牛两家企业的市占率就能达到50%以上。

行业发展不成熟,这就是千禾的机会;等到市场都被前几家公司垄断了,你纵是英雄也无用武之地,只能怪自己生错了行业。

海天味业和千禾哪个好,除了海天酱油还有什么品牌

四、总结

市场上的产品人无我有方能立于不败之地;

要想持续增长或者超过比你强大的竞争对手,一定得关注消费升级。

另外,看完上文你可能会问,海天也做中高端产品、海天这些年的成长性也很好,并且在行业集中度提升阶段,海天这样的龙头企业更具有先发优势,我为何不去买海天呢?

你说的都对,海天的确也很好,它的成长性也很难值得期待。一个是成熟多金的中年男子,一个是积极向上、可塑性强的青年男子,就看你喜欢谁了。

【下篇】上市给千禾味业带来了什么

2016到2017不到1年的时间里,千禾的收入规模从7个亿扩至10个亿;净利从6600万增长五成迈入亿元的行列;当年千禾出手也很大方,拟向全体股东每10股转增10股分配现金1.88元。

2016年3月7日在沪市登陆,对千禾味业具有重大意义。如果仅凭自我生长不借助于资本市场的平台,千禾味业在过去一年取得的进步不会有这么大。所以我们就从财务的视角,分析上市究竟有哪些好处。或者说,企业为什么要上市。

海天味业和千禾哪个好,除了海天酱油还有什么品牌

一、从利润增长看上市的好处

千禾味业2016年营业收入为7.71亿,同比增长23.62%;净利润1个亿,同比50.44%。如果想要排除非经营性损益的影响,可查看营业利润这个指标。2016年千禾的营业利润为1.1个亿,同比增长39.99%。下图是千禾2016年的利润表。

海天味业和千禾哪个好,除了海天酱油还有什么品牌

我们可以得出结论,千禾的盈利增长是有质量的,至少是主业经营带来的。接下来我们就分析,千禾的利润是怎样涨起来的。

1、收入是千禾利润增长的“底子”

在收入增长23.62%的情况下,千禾的营业总成本增长了21.58%,除了财务费用的大幅减少,千禾的收入和成本项目都有不同程度的增长。根据利润=收入-成本,千禾利润的增长,是因为底子打得好,也就是营业收入增长的好。

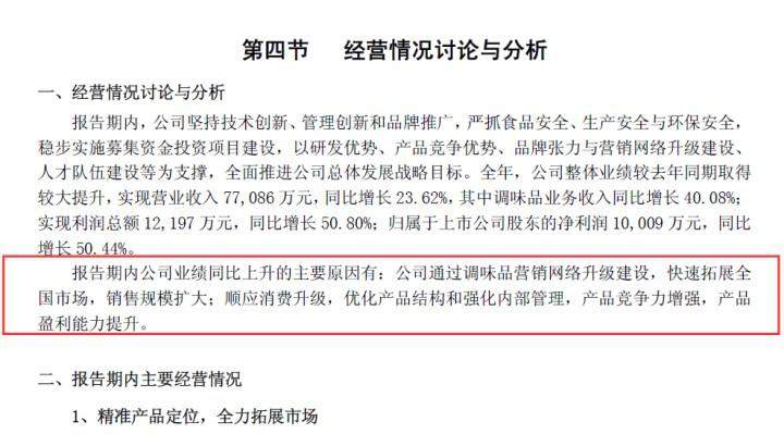
2、营销网络建设是收入增长的前提

年报中披露:本期营业收入增加是因为销售规模的扩大,销售规模的扩大得益于销售网络的建设。见下图。

海天味业和千禾哪个好,除了海天酱油还有什么品牌

3、上市募资是实现营销网络建设的基础

巧妇难为无米之炊,想要建设营销网络的企业不少,但有实力去做的并不多,因为没钱。不过只要能上市,钱就有来路了。

千禾去年的招股书中披露的募资用途有三项:一是年产10万吨的生产线建设;二是市场营销网络的建设;三是补充营运资金。见下图。

海天味业和千禾哪个好,除了海天酱油还有什么品牌

此次发行股票给公司带来了3.44个亿的吸收投资收到的现金(见现金流量表)。只要有钱,就可以扩大投资规模,增加销售力度,就可以补充流动资金并偿还*款贷**,跟供货商和客户打交道也更有底气了,以及,因为你是上市公司,人才也愿意加入这个平台。

我们再梳理下利润增长的逻辑。

海天味业和千禾哪个好,除了海天酱油还有什么品牌

二、从资本结构优化看上市的好处

千禾募资用途的第三条便是补充营运资金项目,且用于补充资金流动性的有7000万,比用于营销网络建设的多了3000万。可见企业的确需要钱用于日常周转。

1、上市让货币资金增长9成

通过货币资金项目可直观感受募到的这笔钱带来的影响。年报中披露:货币资金年末较年初增加90.11%,主要系本公司公开发行A股股票,取得货币资金所致。

海天味业和千禾哪个好,除了海天酱油还有什么品牌

2014年的时候,千禾用短期借款来补充流动资金;去年募集到资金以后就不必这样做了。货币资金占总资产的比重也达到了史上最高:8.97%。

海天味业和千禾哪个好,除了海天酱油还有什么品牌

2、货币资金增加,加固了流动资产

千禾的流动资产占总资产的比重前几年都是30%多,但在2016年的时候增至50.50%,这样的增幅便是得益于募资收到的货币资金。

流动资产的变现能力和流动性都要高于非流动资产,较高比例的流动资产可以降低企业的财务风险。货币资金作为流动资产中的重要一员,为千禾资本结构的优化做出了重要贡献。

3、货币资金增加,减少了企业负债

募集到资金之后,千禾的借款项目大幅度减少,在三张报表中都可以体现:

①资产负债表中流动负债和长期负债的减少;

②利润表中财务费用的减少;

③现金流量表中取得借款收到的现金的减少。

下面是三张报表的截图,关注里面的绿色字体。

并不是说流动资产越多越好,负债越少越好。但对上市前的千禾味业来说,非流动资产比重高,变现能力不强;企业需要借款用于日常资金的周转,并为借款支付大量利息。这样的日子自然不如现在好过。

海天味业和千禾哪个好,除了海天酱油还有什么品牌

三、从偿债能力看上市的好处

募集资金到位,带来的另一个好处便是偿债能力的提升。与第二部分的分析结合起来看。流动资产(货币资金)增加,负债(流动负债)减少,所以衡量衡量偿债能力的三个指标自然是向好的。

我们看下千禾三年来资产负债率、流动比率和速冻比率的变化情况。

海天味业和千禾哪个好,除了海天酱油还有什么品牌

上市募资之后,千禾味业的资产负债率达到了史上最低13.27%,但流动比率和速动比率都达到了史上最高,并高于行业平均水平。这样的效应,若不是上市拿钱,何处才能找得到?

四、总结

本文从财务分析的角度,总结了上市给千禾味业带来的三个好处:盈利的增长;资本结构的优化;以及偿债能力的增强;其中第二点与第三点有相通之处。

我们站在报表之外,站在企业经营活动的层面来看是这样的:去年千禾味业在募集的资金到位之后——

一部分用于营销网络和生产线的建设,扩大了企业的销售规模与市场占有率,带来了企业收入的增长与利润的提升。

另一部分资金用于补充流动资金,有效地缓解了公司流动资金不足的压力,并增强了企业的偿债能力,减少了债务融资规模和财务费用,优化了资本结构,降低了企业的财务风险。

但上市带来的好处远不止这些。您觉得上市对企业最重要意义的是什么呢?

文末划重点。

“小北读财报,带你选白马。”