时至今日,“双11”的预热仍未散去,每天打开淘宝看看奔波在路上的N箱快递,就觉得生活再度充满阳光。

人间惨剧No.1
每年双11零点到来之际,各大视频网站、游戏端的用户呈现爆发型退潮,取而代之的是各大购物平台的爆满。作为现代版“万人空巷”,除了拼网速以外,迎战双11的必备功课就是对各种红包优惠券精打细算,绝不放过任何一个买赠,就算只打9.9折也是我的宝贝。
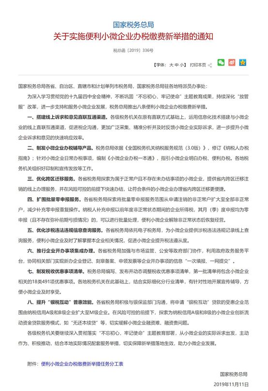
国家税务总局作为负责起草税收法律法规草案及实施细则和我国税收管理体制改革的“发红包”大户,在双11这天自然也给了广大小微企业一个“点击领取优惠券”的惊喜。


内容来源:国家税务总局官网
以上便利小微企业办税缴费新举措并非“画饼”,在任务分工明细表里,国家税务总局将以上八条细分到了责任单位和责任部门,并规定了完成时限,这八条新举措最晚在2020年6月也将全面落实。
满满的安全感啊~!
不得不说,这八条新举措对于进一步支持和服务小微企业发展来说实为有的放矢,不仅提升了缴费辅导精准度,还精简了流程,办税体验提升不止一个level!

办税便利再升级,线上服务更多样
对于新举措中提到的“搭建线上诉求和意见直联互通渠道”和“优化涉税违法违规信息查询”,要求税务机关运用信息化技术搭起与小微企业互通的桥梁,便于更广泛收集小微企业务实反馈,实现快速响应、精准响应。
各省税务局依托电子税务局为小微企业提供的线上查询涉税违法违规服务,能帮助小微企业及时了解并把控企业自身相关情况,对于可能出现的涉税风险及时防范,税法规范作用进一步得到显现。
“手把手”辅导,精准办税势在必行
对于新举措中“制发小微企业办税辅导产品”和“制发税收优惠事项清单”,印发相关范本是税务部门扩大服务范围、减少无效操作的探索。此外,“第一批清单将包含小微企业相关的18类491项优惠事项。各地税务机关在此基础上,结合实际细化分行业清单,有针对性地开展宣传辅导,方便小微企业及时享受。”也是国家拓展零申报服务范围、减少补充零申报重复操作的重要一环。

作为国民经济的重要组成部分、就业和发展的主力军,小微企业一直是国家制定税收优惠政策进行扶持的重点对象。政策发力,小微企业“轻装上阵”,也成为近年来企业转型升级中“税务信息化建设”的重要基础。
由于较为缺乏大企业量级所拥有的大型硬实力,小微企业对于税务信息化建设可谓“有心无力”,诸多税务信息化服务商也缺乏与小微企业相匹配的产品,然而在众多服务商中,北京合力中税科技发展有限公司(简称:合力中税)是不一样的存在。

合力中税成立于2006年,专注于企业税务信息化建设解决方案和产品一体化服务。始终致力于将现代财务管理理念与互联网信息技术相结合,并将新供应链理念植入,与客户合力打造“互联网+税务”新业态。
值得一提的是,合力中税针对中小微企业财税一体化建设拥有一个“爆款”产品——税神通。
1000000+中小微企业的选择;
百万级*票开**数量;
百亿级*票开**金额;

税神通标准版
将企业发票管理、财务管理、申报管理、客户管理、供应商管理等功能集成,消除系统间数据孤岛,实现财税互通、企业互联。
- 一体化流程大幅节省时间成本;
- 有效提升企业财务人员工作效率;
- 数据透明,实现财税互联互通;
- RPA技术,实现财税业务处理的智能化;
个体工商户版
税神通实现了取得发票自动识别、进销发票自动提取、凭证记账自动处理、申报数据自动生成、申报纳税自动提交等全流程自动化功能。
重点解决企业发票管理、记账管理、申报管理(含个人所得税)数据关联、计算、校验的问题,多维度分析发票数据,有效避免可能出现的人为错误,提高纳税人税务处理效率,降低税务风险。
代记账公司版
- 提供进销项发票提取接口和申报接口,帮助用户处理发票数据的归集,实现批量申报数据提交。
- 可将代账公司下所有企业信息通过税神通进行归集,便于对客户的发票业务、申报业务统一进行集中管理。
- 支持 USB 盘柜。多税号集中化管理更便捷;盘柜自动切换功能,打破地域限制;提高财务业务效率,降低税务风险。
金融公司版
经过企业授权后,通过风控助手协助金融机构自动获取企业潜在进、销项数据,分析该企业经营状态、反映企业风险征信状况。
风控助手采用直接读盘技术,保证所采集数据准确性和可靠性,为金融机构风控管理提供有效保障。
End
