昨天发了条微头条,没想到这篇微头条引起了条友们的兴趣,大家热烈的讨论着,起因是我看到一种以前没看到过的电路设计方案(请原谅我的孤陋寡闻,老工程师们应该都见过),自己分析了下,觉得方案设计的挺有意思的,成本控制的很好,就发了条微头条和大家分享下,也顺便让大家分析下,发文的目的是分享,是为了交流学习,别无他意。
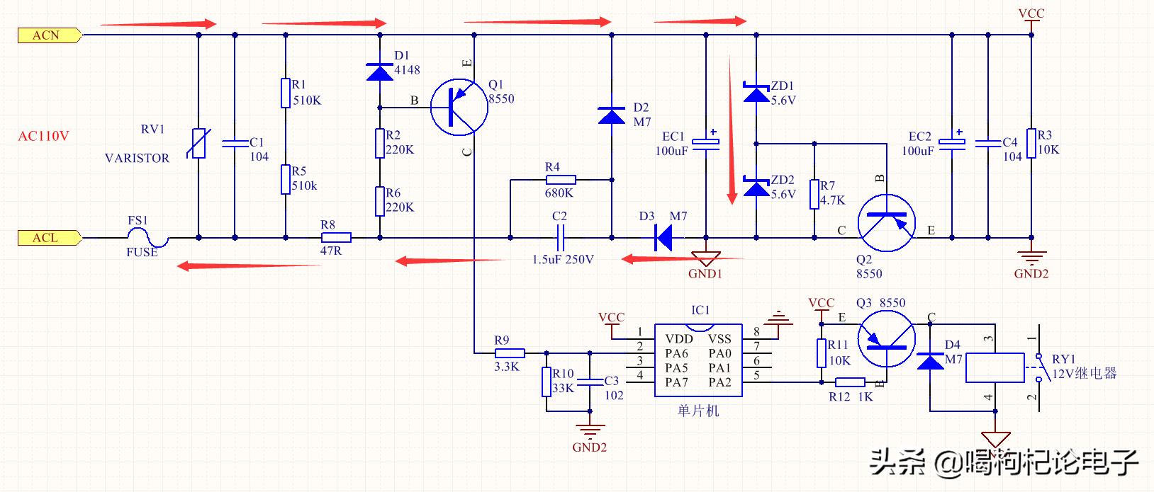
以下我将尝试对该电路设计进行工作原理分析,其实该电路上篇文章评论中,已经有不少大佬分析的很好了,但估计还有一部分朋友还是不太明白,在这里我将尝试从最基础的讲解,用最通俗的语言来阐述(老鸟们不要嫌我啰嗦),阐述的不好的地方请各位大佬尽情的喷我,欢迎指正。言归正传,先上原理图:

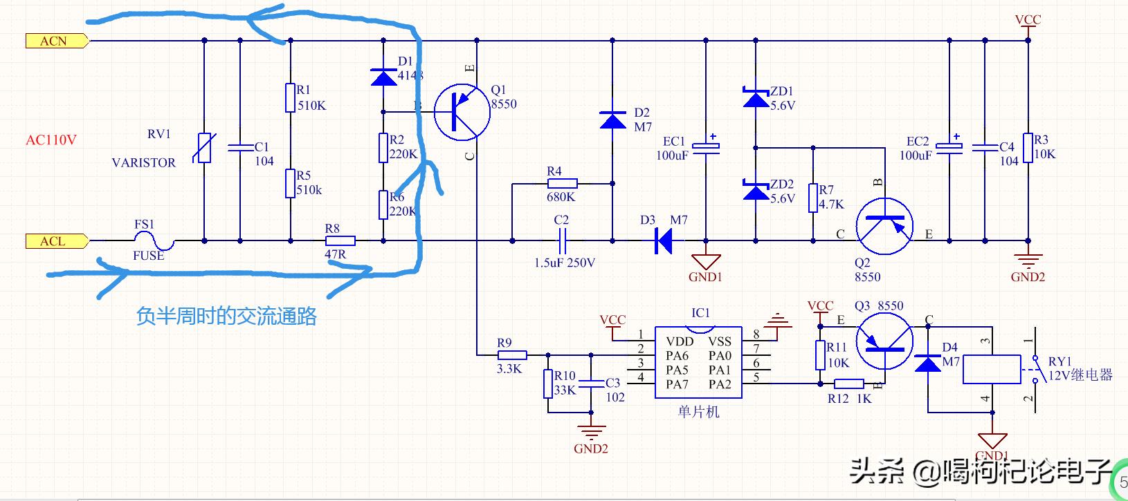
先说阻容降压部分,R8,C2,D2,D3,ZD1,ZD2构成常见阻容降压电路,交流电经过半波整流阻容降压后,在两个稳压管ZD1,ZD2两端形成11.2V左右的直流电压(这个电压是提供给后面的12V继电器使用的)。阻容降压电路交流电的正负半周的电流流向分别如下:

交流电正半周电流流向

交流电负半周电流流向
负半周时,D2为C2提供交流通路,D3起到隔离单向截止的作用。阻容降压电路还是比较简单的,下面讲系统电源的供电电路。
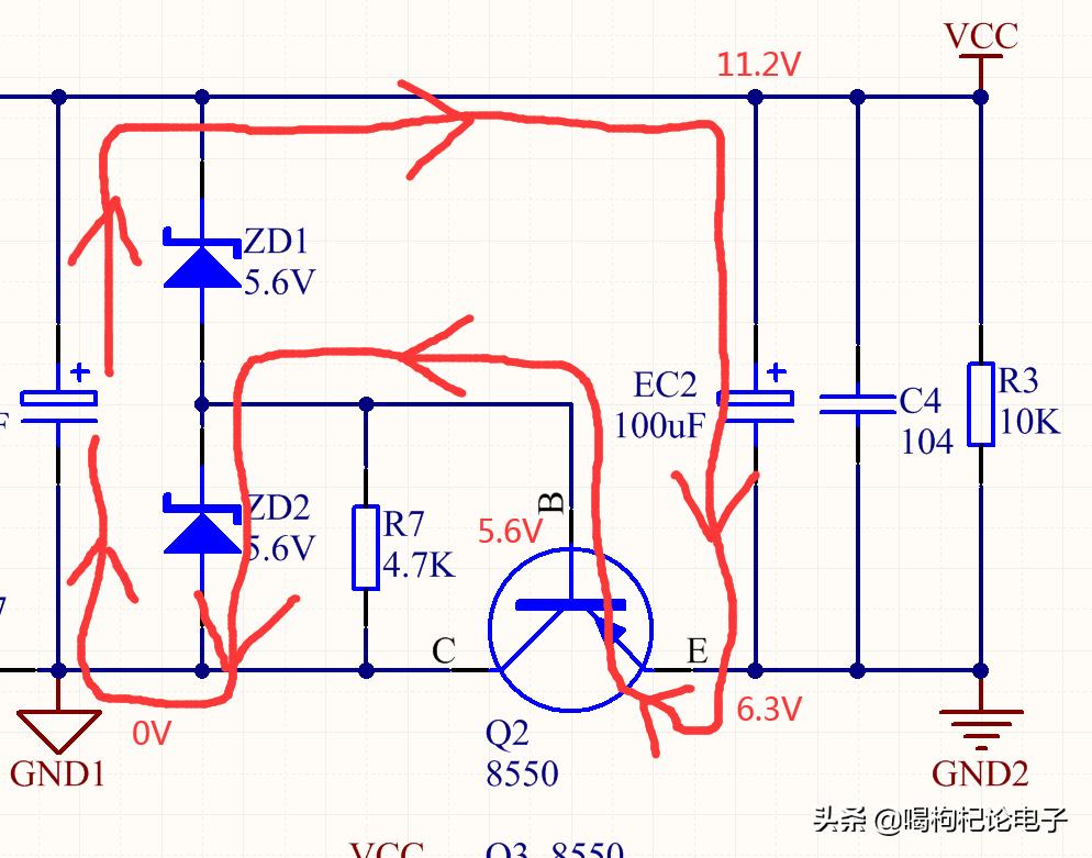
单片机系统供电为5V,Q2和ZD2组成5V稳压电路,Q2的发射极电压跟随基极电压,基极电压被钳位在5.6V。所以相对于GND1这个参考电位来说,Q2发射极电压为6.3V.(因为Q2发射极的电压约为0.7V}.我们知道ZD1,ZD2两端的电压为11.2V.根据原理图,稳压管ZD1,ZD2支路是和Q2、EC2这两个器件串联后的支路并联在一起的。分别是下图的支路1和支路2:

支路1的电压为已知的11.2V.支路2中Q2的集电极和发射极的电压为上面已知的6.3V。可得知EC2上面的电压为11.2-6.3=4.9V.好了,至此,我们明白了单片机 VCC电压是如何产生的了。以下图片电流流向很好的说明了VCC是如何产生的。

最终EC2上的电位差为4.9V
下面来讲讲过零检测电路,在该方案中,过零检测信号是用来给单片机计时用的,一般来说,只要过零检测电路滤波做的好,软件处理的好,计时精度还是能让人满意的。一般情况下会比单片机的内震计时精度要高。我们看电路,D1,R2,R6,Q1组成过零检测电路,交流电正半周时,Q1会导通,交流电的负半周时,Q1会截止。这样在单片机的PA6口就能检测到一个高低跳变的方波,在交流电经过零点的时刻,波形会跳变(波形如下),我们知道,电网频率是固定的,也就是说每个周期内交流电经过零点的次数是固定的,根据这个道理,计数一定时间内的过零点的数量就能准确的算出经过了多少周期,以上,单片机就是通过这个方法来计时的。

方波为过零信号,正弦波为交流电波形

交流电正半周时的电流通路

交流电负半周时的电流通路,此时Q1截止