一、自我提升方*论法**

★ 知:将学习、工作经验系统化,战略地图——形成系统的思维框架。
★ 悟:独立思考——锻炼寻找合适决策的思维能力,思考过程比答案重要。

★ 学:学以致用,分享是最好的学习。
★ 得:业绩提升,个人发展;被认同,满意自己。
二、成功经营企业的思路和方法
1、必须具备的两种能力(区分重要与不重要、缺乏信息情况下做出判断)
使自己能够站在一个高层次来把握和分析问题,能够面对复杂多变的情况,把重要的和不重要的事情区别开来。
在缺少足够和必要信息的情况下,也能够做出正确和果断的判断和指示。他们必须知道在现实的企业管理中,没有人会给你准备好正确的答案,并且任何答案都不会是完美的,总会有一些地方是错误的,至少是不尽人意的。
2、培养各方面的决策能力,学会在做出这些决策后对它们的自我认可。
培养领导者品德更重要:价值观、自我认知的能力,自我约束管理能力和自我持续学习的能力。
什么是领导力?
★ 为一个团队确定新的方向或目标;
★ 从他们需要的人那里获得支持、合作及承诺,以便向新的方向迈进;
★ 激励人们去克服在到达公司目标途中遇到的障碍。
领导力的定义
洞察变化,传递愿景和价值观,鼓舞人心,用共同愿景凝聚团队,实现愿景。
★ 洞察趋势和需求的变化;洞察未来;方向感,比对手快一步;
★ 以愿景和价值观为核心;
★ 能为企业增加价值;
★ 让人们愿意追随:内在激励,组织机制,氛围环境,释放能量。
三、情商领导力
1、六种领导风格的目标及应用

2、领导风格测评模型


3、四个关键点
★ 以下属的感受为准
★ 亲和型不可成为主导风格
★ 指令型、领跑型要降低
★ 六根“球杆”都要用:六种风格,采用的越多,领导效果就越好:共鸣,好的工作氛围,绩效。
灵活地转换风格:
例如,一位领导临危受命,他在上任的第一个星期,就意识到,必须与管理团队的建立信任关系,当务之急是有人告诉他问题出在哪里。他与管理团队的每位成员见面,了解每一个人,通过亲和领导风格,他不断探索了解他们的生活、梦想和愿景。
在团队会议中,他扮演民主领导,号召每个人对于公司的危机都尽可能提供解决方案。深入谈论之后,他收集所有意见,团队成员针对公司重点问题自然而然达成了共识。
当达成这样的共识后,他转换为愿景领导风格,他阐述团队新的愿景,让每位团队成员都得到提醒。有时他也会扮演教练的角色(辅导领导风格),努力帮助团队成员找到扫除职业发展障碍的方法。
在计划刚开始实施的几周,他认为这是成败的关口,如果此时有人不能尽职,那么他有理由采取指令领导方法。正如他所说,“在监督计划实施方面我必须毫不留情,用铁的纪律和全心投入来保证任务按时完成”。
一位需要扭转局面的领导者必须掌握愿景领导者所拥有的技能,即绘制促进变革的新愿景的能力。
如果所有职位需要采取紧急措施,比如从根本上快速解决不称职人员问题,那么此时这位领导者就需要采取指令领导风格,并且在问题解决后从这种风格中全身而退。
当企业需要在员工那里达成共识,建立奉献精神或者激发新观点时,领导者就需要采取民主领导风格。
如果职位需要的仅仅是指导一个高素质、自我激励的团队,比如律师或者新药研发团队,那么这个领导者的领导风格中就应该包括明智地应用领跑风格。
4、经理人拓局四板斧
★ 性格:气度、境界;
★ 情商:懂人心,换位思考;
★ 勇气:行动、前进!前进!向前进!
★ 政治手腕:权商,策略,智慧
5、领导者转型六步法
①、寻求负面反馈
②、认清价值观和抱负
③、打消防御、消极观点,认清盲区
④、信念、思维和岗位的转变
⑤、新的行为和领导风格,强化为习惯
⑥、寻求反馈与持续监督
6、邓优“势”领导力模式
★ 情商:六种领导风格灵活使用;
★ 关系:得到人心(认同与共识),得到人才,得到团队合力;
★ 情怀:领导者必须获得内在激励,清楚自己的使命;大胆冒险创新;
信念:领导者要不断自我觉察,突破“积极惯性”,成长自我造福团队;
★ 上两层是表层;下两层是内核。

7、领导者的五种权力
★ 惩罚权:基于惩罚他人能力的权力 。
★ 法定权: 由管理人员在企业中所处于地位而产生的职权。职位的合法性 奖励权:基于管理者给予或收回奖酬能力的权力。报酬权力 。
★ 专长权:基于领导者的特殊技能的权力。知识和资格。
★ 个人影响权:也称感召权,是一个领导者的品质、魅力、经历、背景或工作风格等,使其他成员产生共鸣、认同和敬佩,而产生的一种影响力。追随人员因为感召或参考的存在,而自觉接受领导者的影响。
四、关系领导力
1、聚人心
★ 融入团队:放下身段,共处时间。
★ 求教:中立者;使之参与决策。
★ 认同:认同是领导力的基础(亲和力、魅力、感召力、凝聚力、影响力), 先认同他后认同你,先认同人、后认同事。
★ 紧迫感共识:当前的战略要务;上下同欲者胜!
2、危险的速赢
★ 陷阱一:过分关注细节,忽略了更广泛的职责。
★ 陷阱二:不能虚心接受批评,因为先前岗位上的成功而自视甚高,把所有的批评都视为对自己的挑衅,很难弥补自己的弱项。
★ 陷阱三:以威服人,春风得意,不免咄咄逼人。
★ 陷阱四:匆忙下结论,新领导是带着既定方案而来,其他人无法参与方案的设计。
★ 陷阱五:对下属管理过细, 过多地干预下属工作,没有给下属充分的信任。他们不愿意花时间帮助下属认清总体目标,陷入了主观臆测和事必躬亲的误区。
3、安全的速赢:集体速赢要素
★ 合适的早期成就“集体速赢”——会极大地增强新领导的可信度。
★ 对直接下属的强项、弱点、动机和抱负有了更深入的了解,掌握了构筑建设性团队关系的诀窍,也更加清楚自己将来可能面临的领导力挑战。
★ 作为新领导,新气象,新接手的团队也需要经历一个过渡期。因此,他们并不恣意凌驾于别人头上去证明自己,而是追求那些能给整个团队增光的成就。
★ 集体速赢,要有全体团队成员实实在在的贡献。
★ 从价值、成本、风险和可行性等各个角度评估每个速赢机会 。
★ 拉上一位德高望重的团队成员做帮手 。
★ 领导者的“岗位能力”,还要“转型能力”。
4、旗开得胜
★ 掌控运营领导权,展示对重要运营问题的认识,迅速解决紧急问题,把握和实现快速成功来树立威望。
★ 管理团队,以专注和纪律来高效地获取信息;交流会,打造安全的环境。澄清误解,建立信任。与利益相关方建立关系。
★ 融入组织文化,可接受行为背后的价值观、规范和指导性假设;在适应企业文化和试图改变文化之间把握好尺度。
★ 确定战略意图,新的战略,组织的相应元素—结构、人才管理、绩效评估流程也必须做出相应调整。
5、一把手与二把手的关系
赋予二把手真正的权威、真正的运营责任、真正的权力?鼓励并允许二把手在董事会会议上发表意见?向二把手提供指导和教练,真正把二把手的成功视为公司成功的一部分?
★ 二把手:真心尊重一把手:认同一把手的愿景,要自信但不能自负,要学会自我克制;要强调执行,必须转向教导和协调。
★ 一把手:必须跟二把手沟通自己的想法,以便二把手有效地贯彻执行,决策权必须明确,要锁住后门,“推销”二把手。
6、战略决策中管理人际冲突
★ 关注问题,而非个人性格,依靠当下的数据,而非依靠预感和猜测来做决策。
★ 提出多种解决方案,使讨论内容变得更丰富。
★ 拥有共同目标,将决策制定视为一种合作过程。
★ 在决策过程种注入幽默。
★ 维持平衡的权利结构,在决策过程种建立公平感和平等感。
★ 寻求有条件的共识。解决问题,但不强求共识。
7、管理团队做出更好的决策
★ 组建一个成员各异的团队。
★ 团队定期碰头。
★ 鼓励团队成员承担更多责任。
★ 从多种角度来思考问题。
★ 积极管理冲突。
8、集团合力
五个关键性的战略问题:
★ 作为母公司,我们的使命是什么?投资公司、“增值型母公司"——发挥组织的核心竞争力和各子公司之间的协同合作,使集团的整体价值大于各分公司价值的简单叠加之和?
★ 为集团公司设定的具体目标是什么?公司 1 年,5 年或是 10 年后要达到什么样的目标?
★ 关注赢利性增长。以自己的核心顾客和核心竞争力为基础而有机发展的公司:高层经理锐意求变;最高管理层的全体成员对于未来具有共识;经理人在经过认真思考之后,愿意冒一定的风险以达到目标;密切关注市场上的竞争动向,坚持以客户为中心。
★ 作为母公司的领导,我们具体应怎样管理各个子公司,以实现集团的总体目标呢? 必须明白,各子公司关键的业务驱动因素是什么?怎样能使每一子公司实现最佳业绩?总公司又应如何协助它们成功?
★ 为了完成公司的使命,我们需要什么样的人?
9、集团合力的四大要害

10、跨部门合力:思维方式,行为方式,沟通方式
★ 立体的思维方式:
创造一个最好的品种——从多角度来看事情,结合各个维度找出最好的立体方案,是对还是错,而只是说看事情的角度和眼光不一样,聚焦在唯一的答案上,非此即彼,而不是寻求我们共同的目标。
★ 积极主动的行为方式:
足够解决问题的主动性,丢问题,沟通方式—对方的特点,先了解对方,才可能被对方了解,不知道对方最终要的是什么,跳到简单的是非题,矛盾就激化了。
11、有效的跨部门合作途径

五、情怀领导力
1、内在激励与使命感
充电与发电机,必须清楚自己的使命感:时代、国家、公司、员工;时代力量、未来无限可能、能量满满;建设心灵品质:去“小我”;格局与境界;与客户心与心的链接;与创业之心同在,“你只有工作的权利,永远没有享有成果的权利”。
2、利他精神
三种动机(成就动机、亲和动机、影响力动机)
★ 使员工能够取得成就、认可员工的成就、工作的内容、责任以及成长;
★ 与客户建立直接的心与心的链接。
★ 领导者的个*欲人**望与判断能力,“我在为公司做事,我将全身心地投入”:有勇气大声说出自己的不同意见,义正辞严与避免反馈。
不把问题员工视为有待解决的问题,视为需要得到理解的人。不强加观点,从他们身上虚招解决方案,足够多的信息;满足他内心需求的目标;深入沟通—工作关系、工作目标;底线。
3、“三创”精神:创业精神,创卓精神,创新精神
危机感与紧迫感,面对挑战,让我们立刻行动,“100 天项目”,空谈者与实干家;
坚持公司的文化:不忘初心,本人的行为,不可稍有懈怠;人事决策
在维护文化统一性和鼓励创造性异见之间找到平衡,建立团队创新文化,让员工自由贡献创新想法。
六、信念领导力
1、影响经理人升职的关键因素(3 类13 条)

2、上司为何不提供具体反馈?
★ 不想把某些看法说得太直白
★ 不愿带来坏消息
★ 害怕失去优秀员工,有意提供模糊反馈
★ 领导能力准则,没有区分哪些技能是必备的;没有具体说明在不同层级上应展现何种领导技能,各种素质的重要性会发生何种变化。
★ *规则潜**,软技能,决策者会根据对这些软技能的总体印象,凭直觉。经理人并不了解这些*规则潜**,需要培养哪些技能,靠自己解读反馈,找到路径。
★ 阴影之下,没有机会锻炼自己
★ 360 度业绩考评,第三方主持,保密的面对面访谈
3、如何获得真相?
★ 直接询问你的上司和同事。
★ 以前的上司;上司的上司;最高管理者;了解你的工作的,关系不错的。
★ 高管不愿意直截了当地指出别人的短处,要让上司克服顾虑。
★ 态度诚恳真心想知道,不是游说或申辩。
★ 核心问题,“我需要表现出哪些技能和能力,才能在将来某个时候成为较高职位的有力竞争者?”
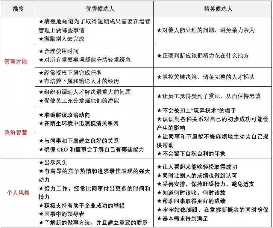
4、优秀与精英,赢家的过人之处

5、制胜之道
★ 提高对企业文化和公司政治的洞察力,必然会面临的同盟关系和公司政治 设法弄清楚公司中隐含的关系网和*规则潜**会如何影响自己的成功,追溯以往成败历史,搞清楚公司里真正受重视的是什么。
★ 掌握人际关系的艺术,理解老板的观点;必须尊重他,设法了解他认为重要的事情有哪些。
★ 加强自我意识,了解自己的局限性;高估自己的准备情况,忽视去培养某些对成功至关重要的能力。
★ 必须表现出足够的成熟和睿智,证明自己确实做好了承担CEO 重任的准备。
来源:时代华商在职经理MBA班-肖同学笔记