
讲安盛全球智选、甄选计划之前,先讲下高端医疗险排序,从优到次按这样排:
1.全球 > 2.全球除美、加 > 3.亚洲地区 > 4.大中华区(含港澳台) > 5.中国大陆(含昂贵医院) > 6.大陆公立医院国际部、特需部
智选选计划属于, 大陆公立医院国际部、特殊部 ,甄选计划属于, 大中华区(含港澳台)
01 公司介绍
AXA安盛成立于1816年,是全球最大的保险集团。同德国Allianz 和荷兰ING一样,也是一个资产管理巨头。

目前在中国有两家合资保险公司, 工银安盛人寿 (与工商银行合资), 安盛天平财产保险 ,中国市场上最大的外资财险公司,今天要介绍的医疗险是安盛天平出品。
02 产品介绍
共有三个计划供选择:
1、安盛全球 智选住院计划:
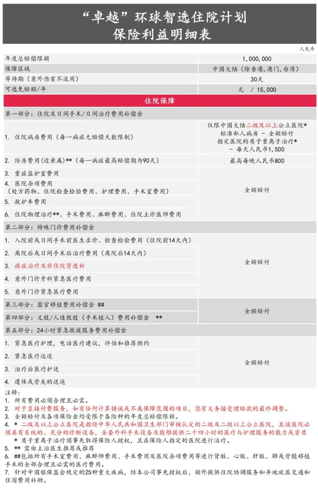
仅包含住院保障,免赔额设两档,0免赔和1.5万元免赔。

住院保障共5大块, 住院治疗和日间护理 , 特殊门诊治疗 , 器官移植费用补偿金 , 义肢、人造假肢(手术植入)费用补偿金,24小时紧急救援服务费用补偿金。
2、安盛全球 智选、甄选计划:

1/智选计划在智选住院计划上加了门诊责任,门诊限额1.5万元/年,住院限额100万,体检疫苗和牙科保障不包含。
就医仅限大陆医院范围,公立医院100%理赔,特定私人医院自付20%,昂贵医院不包括。
2/甄选计划包含了4大块责任,住院+门诊+体检疫苗+牙科保障,住院限额200万,门诊限额3万元,体检疫苗限额800元,牙科限额2000元。
就医包括 中国大陆和港澳台 医院范围,公立医院100%理赔,特定私人医院自付20%,昂贵医院依然不包括。
智选、甄选计划住院免赔额依然设两档,0免赔和1.5万免赔,门诊没有免赔额。
02 费率和投保规则
1、投保规则
1/投保客户无体检要求,续保不用二次核保;
2/可采用家庭投保方案,3人以上成员享5%的折扣;
3/续保客户享无理赔折扣政策,第一年5%,第二年10%,第三年15,第四年之后20%。
4/ 年龄在6-17岁的儿童可以单独投保,父母作为投保人;
5/不会因某个体理赔后或患病后单独额外涨价。
6/除智选住院计划之外无等待期,投保年龄为15天-65岁,最高续保至99岁。
2、费率
下面以家庭3个人投保举例,计算的保费享受了5%的折扣。
1/智选住院计划

举例:母亲29岁,父亲32岁,孩子2岁
如果选择0免赔住院计划,家庭合计6651元/年,如果选择免赔1.5万元,保费更低至4407元。
假设是32岁先生单独购买,选择0免赔,保费为2627元/年,比MSH欣享人生D计划A的2924元/年还要便宜。如果选择1.5万免赔额,年交保费1735元。
30岁年龄,年交保费1735元,就可以入住公立医院国际部单人病房,非常划算。
1/智选、甄选计划
举例:同样的家庭,母亲29岁,父亲32岁,孩子2岁

如果选择0免赔,选择智选计划,家庭合计31827元/年。
如果选择免赔1.5万元免赔,选择臻选计划,家庭合计39212元/年,比智选计划贵了23.2%,但可以去香港、台湾就医,同时享受了体检疫苗和牙科的保障。
如果是32岁父亲单独投保,选择0免赔额的智选计划,年交保费多少呢?
只要12054元/年,是不是也非常的划算。
03 优点和缺点
中、高端医疗险,除了保障和费率之外,服务显然非常的重要。
1、服务优势
1/安盛全球强大的紧急救援能力,出差、外地旅游,有了安盛做后盾,是不是很贴心。

2/高效有序的直付服务,就医也能签单,是不是很爽?

3/患重疾,还有贴心细致的陪诊小妹妹,医院选择多,如果异地就医,还可以报销交通及住宿费。

4/住院代表分布也很广,知名医院都有覆盖哦!

5/结合保障,费率,安盛全球智选、甄选计划性价比极高,除了以上服务,操作起来也非常便利。
2、不足
稍有遗憾,安盛全球在大陆的直付网络医院目前还必须依靠第三方健康服务公司来做,比如中间带或MSH。

04 最后建议
中高端医疗险解决的痛点不仅仅是就医贵,而是门诊难、住院难、与医生沟通难等诸多烦恼的事情。

对于中高收入家庭来说,时间就是金钱,把专业的事交给专业的公司和专业的人去做是最合适的。