作者|重燃石 编辑|彼崖边上
我们都听过这么一句话:“前台是公司的第一张脸。”我认为这句话很有道理。客户进入公司看到的第一幅景象,就是公司的前台。因此,前台的布置、前台人员的面貌和态度,都会给客户带来最直观的感受。
求职也是如此。就找工作而言,简历是求职者的第一张脸。因为求职者和公司产生的第一份交集,就是通过简历。
可并不是每一位求职者都能意识到简历的重要性。我见过比较普通的简历,一般都有以下特点:
1、简历内容空空如也。
除了平台强制要求的几个基本信息外,其它的内容均未填写,如下图所示:

在这类人眼里,认为简历就是个敲门砖,只要填了就行。
有一句话叫“物以类聚”。优秀的企业,都会仔细阅读求职者的简历,像这种“比脸还干净”的简历,他们很少会给你拨打邀约电话。只有那些平时很难招到人的企业,才会邀约你去面试。
在我看来,那些特别缺人的企业,或多或少都有些问题。要么制度不健全、要么机制不完善、要么管理很糟糕、要么营销模式很落后、要么压榨员工等等,这些因素都会导致员工大批量离职。这样的企业,你真的愿意去吗?
2、简历看似填得很满,不过仔细一看,要么有点乱,要么内容含金量很低。

我相信大部分求职者的简历都是如此。就是把能填的都填上,看似很丰富的样子。可在专业人士眼里,这些简历,也只能说一般。
为什么这么说呢?我们逐个分析:
(一)“兴趣爱好”。很多人认为把自己的兴趣写上去,就完成任务了。
事实上,你这种表述并不能为你加分。你觉得,面试官会要求你唱首歌、跳支舞、打个篮球吗?既然不会,你这种表述能给你带来什么帮助呢?
(二)“社会实践”。内容是阐述了,但有没有感觉像是一团乱麻?就是面试官看着会比较吃力,很难找到重点。
(三)“自我评价”。绝大部分求职者都是这么写的:“执行力强,沟通能力强,有团队合作能力,有很强的抗压能力。”这是典型的万用句式,也就是说,这些说辞,几乎所有人都在使用。这样如何凸显你的与众不同呢?

那么,简历应该如何写,才能脱颖而出?可参考以下步骤:
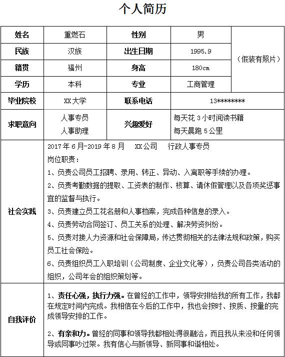
一、把必填信息都填好。
姓名、性别、年龄、身高、学历等,这些都是面试官需要了解的信息,因此全部都要填写。毕竟不排除有些公司有硬性规定,比如“身高172以上”、“本科以上学历”,你要是不填,哪怕你获得邀约面试的机会,也会因为条件达不到公司的标准而导致面试失败。
二、照片。
有一种可能,就是你没有放照片,面试官将你邀请去面试,但看到你的第一眼,就不想录取你,你不就等于白跑一趟了吗?因此,为了节约双方的时间成本,照片还是要放的。
还有,千万不要随意上传一张照片就草草了事。如果你放了一张很减分的照片,也会降低面试官的兴趣。从这个角度来说,如果你的一寸免冠照拍得不好看的话,也不要上传至简历。
最好放一张看起来比较精神的、或者是比较专业的照片。比如穿职业装,把自己的衣冠整理好,女性可以适当化淡妆。这样,不但能展示自己最好的一面,还能让面试官觉得你尊重这份简历。
当然,也不能用修图工具将自己过度美化。如果你的照片很好看,但真人差很远的话,会给面试官造成很大的心理落差,也会降低你的通过率。
三、求职意向。
填写求职意向时,岗位跨越度不要太大。比如你是文秘专业、行政专业的,可填的求职意向为:行政专员、总经理秘书,前台接待等。
千万别填:销售专员、出纳、市场专员。不然,面试官会觉得你这个人毫无目标,对自己的定位不够准确。除非你有一个让面试官特别信服的理由,而且他还要给你解释的机会。
四、教育背景。
填你的最高学历即可。比如你是本科,就填本科院校,无需再填写高中院校。因为面试官一般只会在意你的最高学历。
五、兴趣爱好。
虽说是兴趣爱好,但也分为加分回答、普通回答、减分回答。
(一)减分回答:玩游戏、看小说。
这种爱好在很多人眼里属于不健康的爱好,面试官会觉得:“你这样的爱好,会不会影响到工作呢?”
(二)普通回答:旅游、打球、唱歌、跳舞。
这种回答在面试官眼里属于常态。他不会记住你,也不会对你产生反感。因此,如果你没有太出彩的成绩,这么填也无妨。
(三)加分回答:每天阅读3小时、每天都会跑步5公里、每天去健身房2小时。
这类回答出彩的是,能让面试官直观的感受到你的积极和坚持。
比如,如果面试官问你:“你如何证明你很健康?”你该怎么回答?似乎只有立即去医院办理健康证,才能回答这个问题。其实不然,你只需要回答“我每天会花2小时去健身”,就会让面试官产生联想:“ta每天花2小时去健身,证明身体是很健康的!”
一个小细节,会让面试官对你留下良好的印象。
六、社会实践。
本栏是简历中最关键的一项。你的所有工作经验,将会在此展示。这也是面试官决定是否要邀约你参与面试的关键所在。因此,除非你没有任何工作经验,否则一定要将本栏填好。
写好社会实践要掌握两个诀窍:
(一)把岗位职责表述齐全,并做排序。
比如上述的简历中,可做如下排序:
1、负责公司员工招聘、录用、转正、异动、入离职等手续的办理。
2、负责考勤数据的提取、工资表的制作、核算、请休假管理以及各项奖惩事宜的监督与执行。
3、负责建立员工花名册和人事档案,完成各种信息的录入。
4、负责劳动合同签订、员工关系的处理、解决劳资纠纷。
5、负责对接人力资源和社会保障局,传达贯彻相关的法律法规和政策,购买员工社会保险。
6、负责组织员工入职培训(公司制度、企业文化等),负责公司各类活动的组织,公司年会的组织策划等。
是不是明显感觉到二者的区别?经过一排版,所有工作就很清晰的展现出来,让面试官一目了然。
(二)如果工作周期较短,更需要写好岗位职责。
如今的年轻人跳槽率相对较高,其中有自身的原因,也有公司的原因。但在面试官眼里,如果你频频离职,ta会怀疑你的忠诚度。有经验的人事部都知道,新员工的培训成本是很大的。
因此,一定要将岗位职责表述齐全。这样,面试官就会觉得“这位求职者虽然离职率较高,但每一份工作都有用心总结”。
特别提醒:千万不要造假。没去过的公司别填,没做过的岗位也不要谎报。要知道,造假的简历迟早会被发现,千万别把面试官当傻子。你有没有相关经验,也许在面试的过程中看不出来,但入职一段时间后,你的能力必定会曝光,届时,你将无处遁形。
七、自我评价。
所有人都会写“沟通能力强,执行力强,学习力强,责任心强,有亲和力,阳光开朗 ”这些内容,如果你也这么写,如何脱颖而出?而且你只是这么简单的一笔带过,将如何证明你拥有这些特质呢?
其实,你只要做一些解释,内容便丰富许多。比如:
(一)责任心强,执行力强。在曾经的工作中,领导安排给我的所有工作,我都在规定时间内完成。我相信在今后的工作中,我也会按时、按质、按量的完成领导安排的工作。
(二)有亲和力。曾经的同事和领导我都相处得很融洽,而且我从来没和任何领导或同事吵过架。我有信心与新领导、新同事和谐相处。
经过这样的一段说明,说服力度是不是就提高了很多?诀窍就是,将你的长处用案例的方式表述出来,并告知你的优势能为公司带来怎样的好处。这样,你所说的这些优点就更有说服力,而不仅仅停留在理念之中。
结合上文所提到的内容,就能够获得一份更有吸引力的简历:

总的来说,我们写简历的目的,是快速地向面试官展示自己的经验与优势。当我们的简历能够从众多简历中脱颖而出,那么,我们获得的面试机会将会大大提升。
所以,你要不要也试着把自己的简历修饰得更专业些呢?
-End-
作者简介:重燃石,多年中小型企业高层管理,擅长向上管理、企业机制的构建、企业内部管理。关注我,和你分享职场小技巧,让你在职场中少走弯路。