这几天,一则"杭州22岁女孩熬夜加班猝死"的新闻占据头条,引起了人们更多关于工作和生活的思考。

近些年来,越来越多80、90后开始立遗嘱,年轻人也开始为自己的生前身后事做打算,定期寿险也越来越被人们所接受。

说到定期寿险,不得不提的就数华贵大麦的定期寿险了,2021年这一产品就一直处于热销当中,直到2021年底下架,新的产品——华贵2022定期寿险怎么样呢?是不是跟过往的产品一样优秀?
今天就来测评一下这款定期寿险产品。
- 保障内容
- 健康告知
- 核保情况
- 常见问题
- 小结
01 保障内容
我们将大麦2022和大麦2021的保障内容整理成了表格,以便大家对比查看:

对比大麦2021,大麦2022主要有以下变化:
价格调整:大麦2022延续了这一系列产品的风格,在保障相同的基础上,价格基本上没有变动,甚至有些情况下价格更低。
可选保障:大麦2021的法定节假日公共交通意外额外赔,到大麦2022上多了航空和水陆公共意外方面的保险金,这一功能需要额外附加,价格不到十块钱。
转终身寿和定寿停止:这项保障是能够在指定的时间段,无需健康告知转为同家保险公司华贵人寿的其他终身寿或定寿。但是转保后的价格需要按照转保时的年龄重新计算,所以这项功能的实用性比较有限。
值得注意的是,大麦2022的健康告知还是很宽松,对于甲状腺、乳腺结节没有相关问询;过往除外记录、加费记录也不问询,这一点对我们比较友好。
总体来说,大麦2022对比去年的产品,在保障和规则方面的变动不大,价格还是一如既往的实惠,是一款值得考虑的定期寿险。
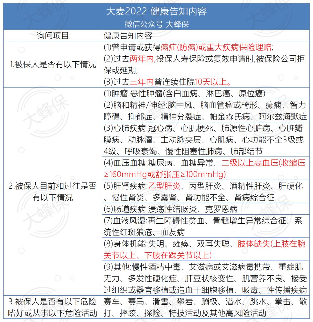
02 健康告知
大麦2022的健康告知比较宽松,只有三条:

这款产品在健康告知中问及了住院史、重疾理赔史等,很多不容易注意到的问题我们在表格中进行了重点标注。
例如在健康告知中问到了“在过去两年内,投保人寿保险或复效申请时,被保险公司拒保或延期”,如果在两年内有过这一情况就要如实告知,但如果三年前出现过就不需要告知。
如果投保人没有图中健康告知中出现的状况,就可以直接投保。这一产品投保要求比较宽松,对于既往症的限制很少,例如甲状腺结节等疾病,在健康告知中都没有提过,就是说患有甲状腺结节也可以投保。

那如果出现图中以外的疾病,在健康告知之中有所提及,还有机会投保吗?让我们继续往下看。
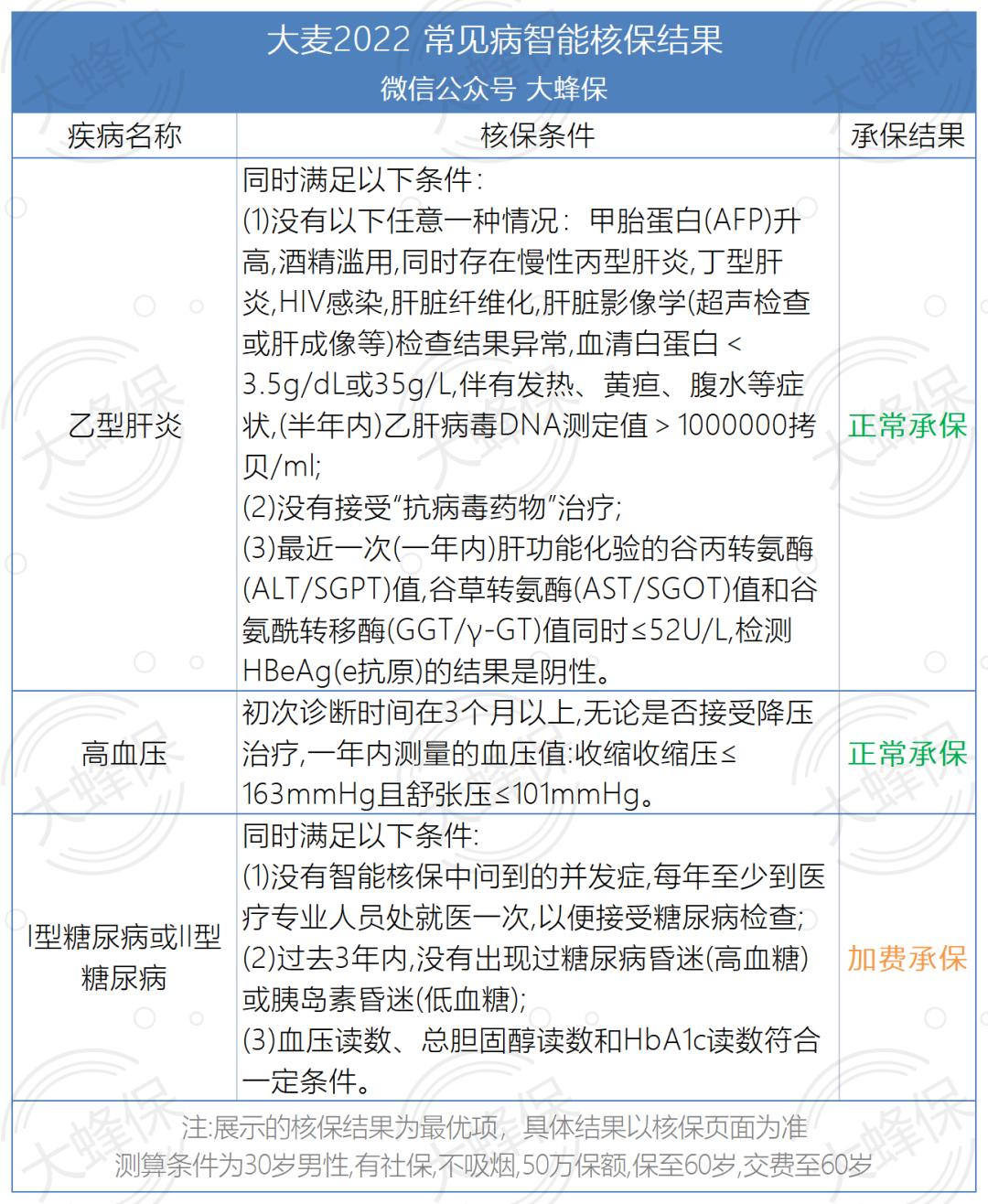
03 核保情况
如果涉及到了健康告知中的情况,无法直接投保的,可以尝试智能核保或人工核保,智能核保只需要在线回答几项选择题,就能得到核保结果,还不会留下记录。
以下是一些常见病的智能核保结果。

即使患有糖尿病等疾病,只要符合表中的条件,还有机会以正常体身份投保或者加费投保。
这里需要注意的是,即使是同一种疾病,不同的确诊时间和症状,都可能出现不同的核保结论,各位在核保的时候要准确填写,确保得到的核保结果准确无误。
04 常见问题
● 定期寿险的选择要点有哪些?
定期寿险以人的寿命作为标的,主要的保障内容就是身故、全残,主要考虑的问题有两个:保额和时长。
大蜂保建议,定期寿险的保额应当大于等于未来十年的家庭收入;保障期限到60岁就足够了,那时家庭中的责任大多交到了下一代肩上,一旦自己倒下家庭也能够维系下去。
● 受益人能否指定?
可以指定。
大麦2022定期寿险支持指定多名受益人,如父母、配偶、子女,还支持指定不同的继承比例。
05 小结

总体来说,大麦2022是一款还不错的定期寿险,价格划算,保障内容还很齐全,整体性价比很高,适合身体有一些小状况买不到合适寿险的朋友。
如果今天的文章对你有用,欢迎转发给身边的朋友~