
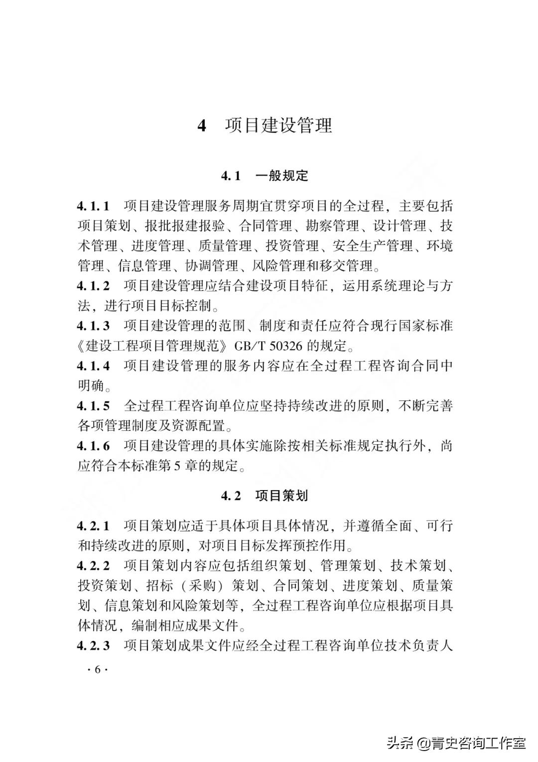
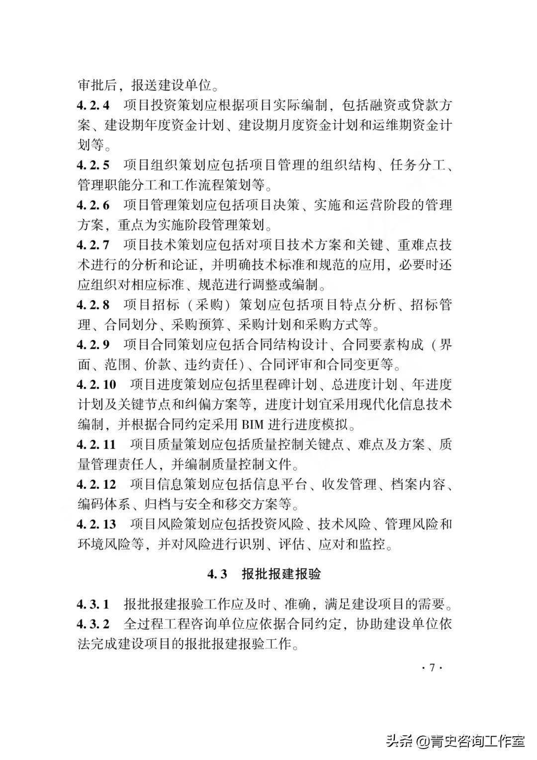
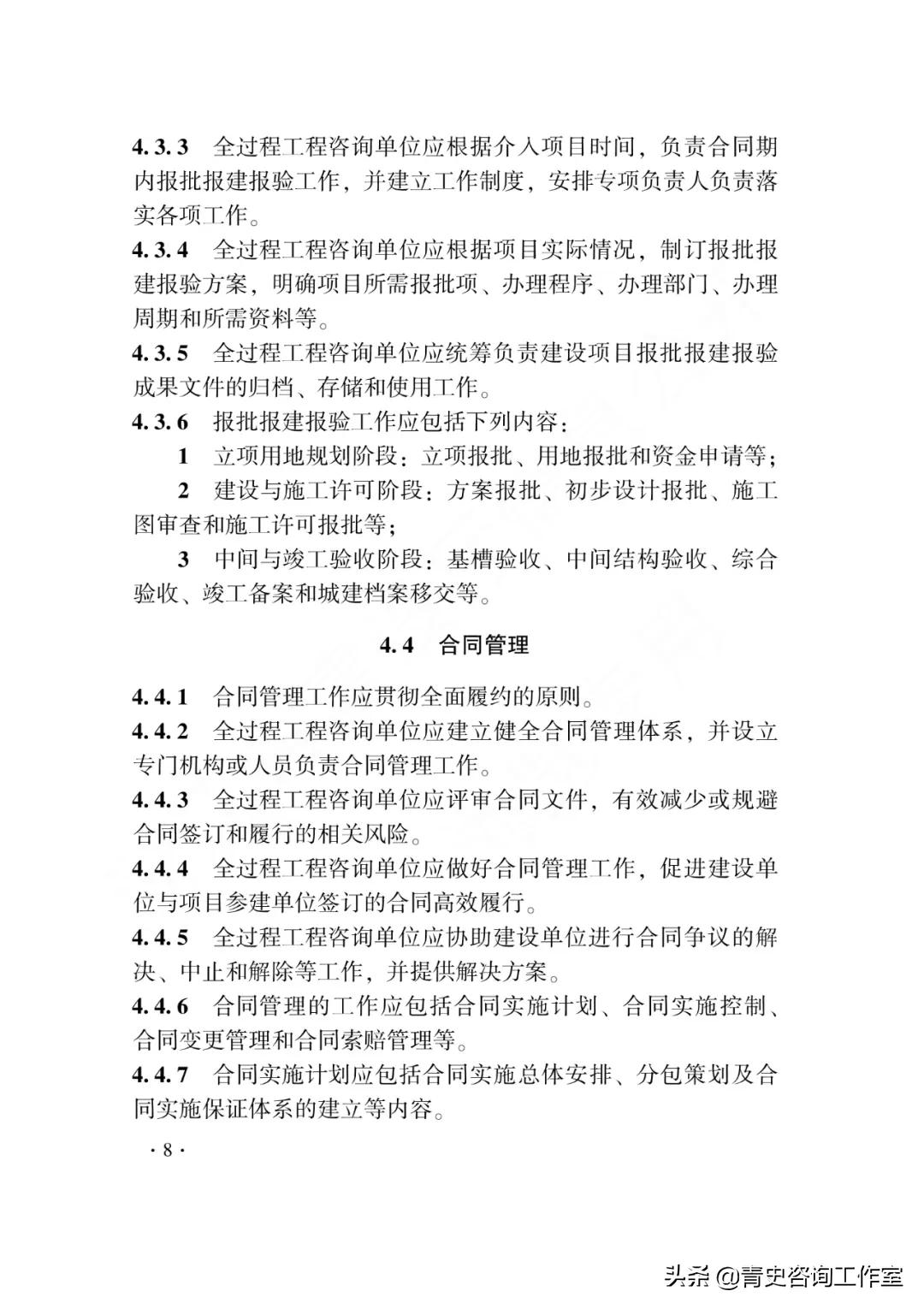
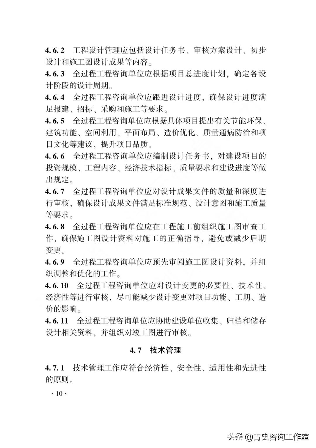
关于发布浙江省工程建设标准《全过程工程咨询服务标准》的公告
现批准《全过程工程咨询服务标准》为浙江省工程建设标准,编号为DB33/T1202-2020, 自2020年10月1日起施行。
本标准由浙江省住房和城乡建设厅负责管理,中国联合工程有限公司负责具体技术内容的解释,并在浙江省住房和城乡建设厅网站公开。
附件:

全过程工程咨询服务标准(发布稿).pdf
浙江省住房和城乡建设厅
2020年6月5日








































关于发布浙江省工程建设标准《全过程工程咨询服务标准》的公告
现批准《全过程工程咨询服务标准》为浙江省工程建设标准,编号为DB33/T1202-2020, 自2020年10月1日起施行。
本标准由浙江省住房和城乡建设厅负责管理,中国联合工程有限公司负责具体技术内容的解释,并在浙江省住房和城乡建设厅网站公开。
附件:

全过程工程咨询服务标准(发布稿).pdf
浙江省住房和城乡建设厅
2020年6月5日






































