
内容概况: 细分业务结构方面,工程施工在岩土工程业务推进中占据主要市场份额,近些年来工程勘察设计和工程监理占比在持续提升。数据显示,2022年中国岩土工程细分市场结构中:工程勘察设计市场规模约为3770.3亿元,占比29.8%;工程施工市场规模约为7500.3亿元,占比61.2%;工程监理市场规模约为1146.1亿元,占比9.0%。
关键词:岩土工程、基坑支护、桩基工程、地基处理、工程监理
一、岩土工程综述
岩土工程是各种建设工程的前期和基础性工作,在整个建筑行业中占有重要地位,往往成为工程建设中保证工程质量、缩短工程周期、降低工程造价、提高工程经济效益和社会效益的关键要素。从应用领域来看,岩土工程是房屋建筑、市政工程、道路交通、能源、水利、机场、港口、矿山、国防工程等各种工程建设的重要基础。
分类方面,岩土工程的主要细分市场集中在基坑支护、桩基工程。按照工程建设阶段划分,工作内容可以分为:岩土工程勘察、岩土工程设计、岩土工程施工、岩土工程监测、岩土工程检测、岩土工程咨询和监理等方面。

二、国内基础建设行业相关政策梳理
随着经济的逐渐恢复,逆周期调节需求将逐渐减弱;当前扩大内需为首要目标。一方面,从数据层面来看,基建投资增速维持正增长,但增速边际放缓。另一方面,从政策层面来看,尽管政策端仍在强调确保政府投资力度不减,但在《预算报告》中明确“今年把恢复和扩大消费摆在优先位置”,总体来看,基建投资仍是稳经济的重要抓手,叠加去年部署102项重大项目仍在实施中,今年基建投资市场依然会保持一定韧性。

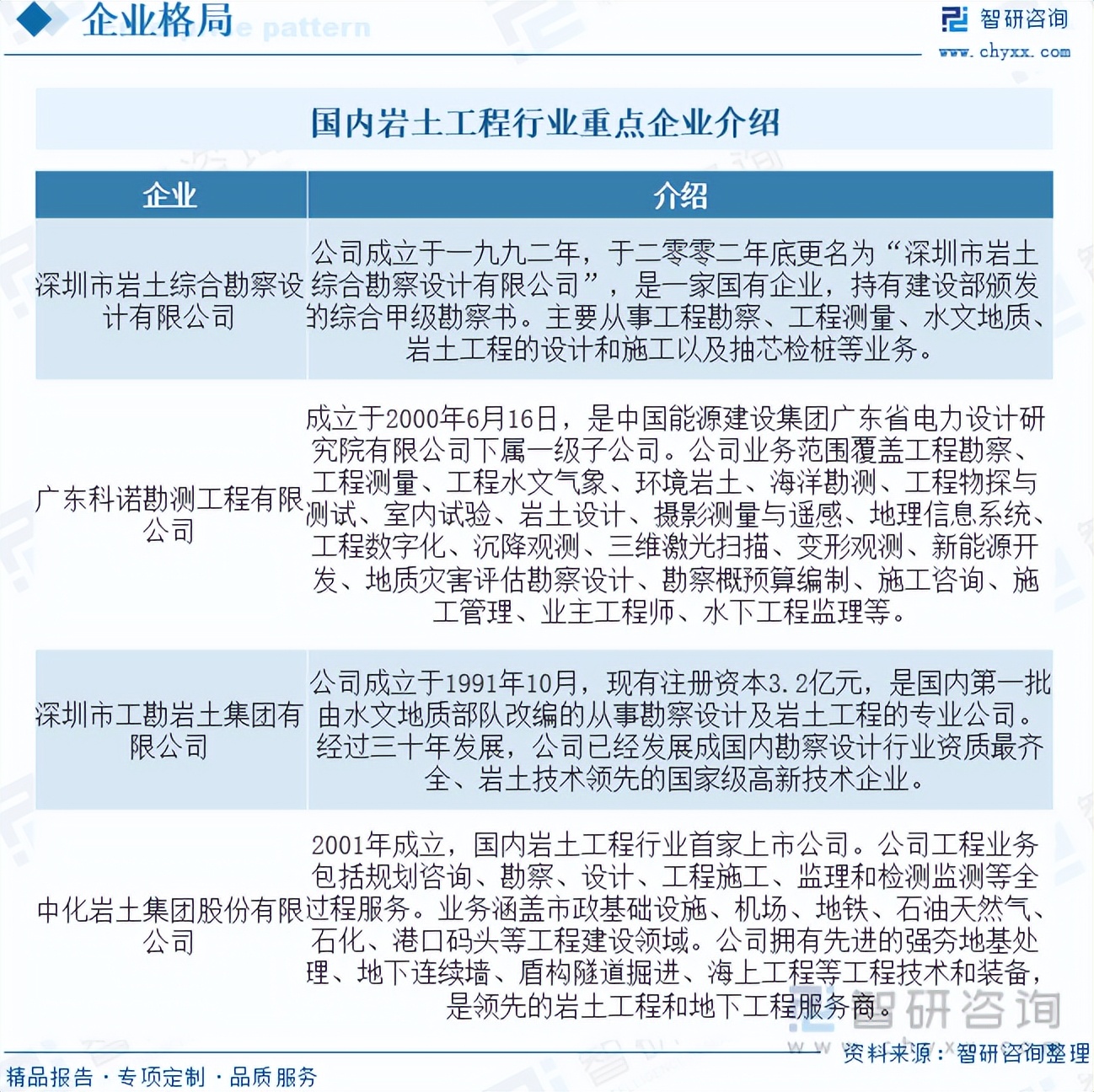
三、岩土工程产业链
岩土工程行业的上游主要为原材料供应商、劳务供应商、工程机械供应商、燃料与动力供应商等。岩土工程行业下游企业主要为机场、港口、公路、铁路、电厂、市政、地产、石油化工、国防工程、围海造地等大型建设类项目的业主及工程总承包商。

随着新冠疫情影响的逐渐减弱以及我国国民经济的持续发展,自2021年起基础设施建设投资及制造业投资需求已逐渐回暖,全社会固定资产投资规模在可预见的将来仍将保持稳定增长,为岩土工程行业的发展奠定了坚实的基础。数据显示,2022年我国固定资产投资总额达到57.21万亿元,同比增长5.07%。
同时岩土工程行业作为建筑行业的子行业,其领域中的桩基础和基坑支护工程业务涉及公用市政设施及交通工程、科技产业园区及总部大楼、商业住宅、地下空间等众多筑工程项目。随着我国国民经济的发展,城镇化的不断推进,基础建设规模的不断扩大,高层建筑和地下空间需求的日趋增加,我国岩土工程行业整体呈现供需两旺的发展态势。据统计,2022年中国国有建设用地供应总量达到76.6万公顷,同比增长比上年增长10.9%。其中,工矿仓储用地19.8万公顷,增长13.2%;房地产用地11.0万公顷,下降19.4%;基础设施用地45.8万公顷,增长20.7%。

四、岩土工程行业现状分析
近年来,受益于新兴国家城镇化和工业化进程的不断推进,发达国家经济复苏等因素共同影响下,全球基础设施建设持续向好,各国政府更是加大了对基础设施建设领域的投资和建设,带动岩土工程行业市场规模持续扩容。据统计,2022年中国岩土工程行业市场规模约为12416.6亿元,同比增长8.52%。未来伴随着新一轮城市规划与建设加速,国内基础设施建设将继续保持较高的增长水平,涉及铁路、能源、市政、机场、港口、化工等多个基础行业,尤其是“新基建”的提出将进一步扩大国内基础设施建设的投资规模,岩土工程行业市场发展前景广阔。

细分业务结构方面,工程施工在岩土工程业务推进中占据主要市场份额,近些年来工程勘察设计和工程监理占比在持续提升。数据显示,2022年中国岩土工程细分市场结构中:工程勘察设计市场规模约为3770.3亿元,占比29.8%;工程施工市场规模约为7500.3亿元,占比61.2%;工程监理市场规模约为1146.1亿元,占比9.0%。

相关报告:智研咨询发布的《2023-2029年中国岩土工程行业竞争现状及投资决策建议报告》
五、岩土工程行业竞争情况
我国岩土工程行业具有企业数量多、企业规模小的特点,岩土工程行业的集中度较低,导致优势企业无法形成规模优势。这与发达国家岩土工程行业高度集中的特点形成了鲜明对比。近些年随着岩土工程行业逐步发展,行业企业数量不断增加,国家政策支持力度的加大,行业集中程度在不断提升。

上海港湾是一家为全球客户提供集勘查、设计、施工、监测于一体的岩土工程综合服务商。公司主营业务包括地基处理和桩基工程等,下游涉及机场、港口、公路、铁路、电厂、市政、石化、国防、围海造地等众多领域。从公司经营情况来看,数据显示,2022年上海港湾实现营业总收入8.85亿元,净利润达到1.57亿元,分别同比增长20.50%、155.61%。业务方面,公司地基处理业务占到主要营收比例,2022年公司地基处理业务营收7.58亿元,占比92%,其次桩基工程业务营收1.11亿元,占比7%。

六、岩土工程行业发展趋势
近年来,随着高层建筑、城市地下空间利用和高速公路的发展,岩土工程主要集中在建筑工程、市政工程和交通工程建设等方面。随着经济建设和科学技术水平的不断发展与提高,岩土工程如岩土边坡工程、高速公路和铁道,城市地铁工程等也得到了迅速发展,使得岩土工程学科涉及的内涵和外延也不断拓宽,未来行业发展态势向好。
1、东南亚地区发展前景广阔。东南亚地区总面积约457万平方公里,人口约6.8亿,人口密度与我国90年代相当,人口密集带来的廉价劳动力以及相对稳定的政治环境使东南亚成为制造业转移的优选地,目前东南亚国家基础设施建设仍较薄弱,随着经济实力迅速壮大,叠加疫情后经济复苏需求,基建投资作为重要基础支撑,需求有望持续提升,近年来东南亚国家陆续推出大规模基础设施建设投资计划。

2、岩土工程深层化。现阶段岩土工程施工中,施工环境复杂多样,甚至同地点地貌单元也存在差异,若不能根据不同岩土体情况进行针对性施工就容易导致施工过程中存在问题,甚至对整个工程造成影响,因此,在岩土工程未来的发展进程中,应不断推进深层化发展,通过改良勘察设备,提高操作人员水平,改进勘察方法,加强监督管理力度等手段,结合更全面深入的模拟实验,不断革新相应的施工技术方法,不断推进岩土工程深层化发展。
3、环保型岩土工程。岩土工程与土地和地下水的关系十分密切,而随着人们意识形态的提高及社会的进步,环保化、绿色化、广泛化的岩土工程也必然是未来发展的趋势。而岩土工程的发展过程中也将不断的对自然资源进行最合理的开发、利用、保护。因此,要不断提升其实用性与技术性能,促进岩土工程更加广泛的发展空间;并且,随着我国生态化要求的不断提高,岩土工程未来一定会向着绿色化的方向发展,不断研制绿色的施工工艺与施工方法,促进岩土工程建设的环保化与绿色化。
智研咨询发布的《 2023-2029年中国岩土工程行业竞争现状及投资决策建议报告 》依据国家统计局、政府机构、行业协会发布的权威数据,结合深度调研数据、专家反馈数据、内部运营数据等全域数据的收集与分析,提升客户的商业决策效率。本报告对中国 岩土工程 行业现状与市场做了深入的调查研究,并根据行业的发展轨迹对未来的发展前景与趋势作了审慎的判断,为投资者寻找新的市场投资机会,进入 岩土工程 行业投资布局提供了至关重要的决策参考依据。

智研咨询是中国产业咨询领域的信息与情报综合提供商。公司以“用信息驱动产业发展,为企业投资决策赋能”为品牌理念。为企业提供专业的产业咨询服务,主要服务包含精品行研报告、专项定制、月度专题、可研报告、商业计划书、产业规划等。提供周报/月报/季报/年报等定期报告和定制数据,内容涵盖政策监测、企业动态、行业数据、产品价格变化、投融资概览、市场机遇及风险分析等。