
9月20日,
2019世界制造业大会
开幕式暨主旨论坛上,
正式发布了
“2019世界制造业大会创新产品金奖”和
“2019世界制造业大会企业成长之星名单”

榜单包括“2019世界制造业大会创新产品金奖”50件,“2019世界制造业大会企业成长之星名单”50个。其中:在“2019世界制造业大会创新产品金奖”榜单中,省外企业产品8个,占16%,省内企业产品42个,占84%。在“2019世界制造业大会企业成长之星名单”中,国际企业3家,占6%,省外企业29家,占58%,省内企业18家,占36%。创新产品奖突出“创新”、“制造业”等元素,参评范围包括在世界制造业大会展出(发布)的产品、服务或解决方案,奖项分为智能装备类、智能终端类、绿色节能类、智慧生活类、智慧服务和方案类等5类。企业成长之星突出“成长性”,在所有参展参会的企业中评选出50家具有持续创新能力、较强带动作用的高成长性企业。

根据2019世界制造业大会组委会统一部署和2019世界制造业大会总体方案的相关要求,奖项评选工作由安徽省经济和信息化厅牵头开展。经过公开、公正、透明的政府采购程序,中国电子信息产业发展研究院和中国中小企业协会分别具体组织两个奖项的评选工作。

其中,创新产品金奖评分标准主要包含技术创新性、功能实用性、市场竞争力、设计新颖性、绿色环保、可持续发展等指标;企业成长之星评分标准主要包括经营成长、创新成长、管理规范和社会信誉四个维度18个指标。

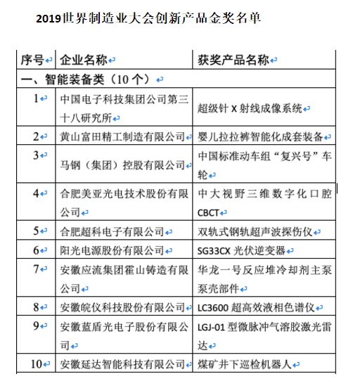
经过科学、规范、权威的评审程序,最终评选出中国电子科技集团公司第三十八研究所超级针X射线成像系统等50件产品获“2019世界制造业大会创新产品金奖”,评选出芬*博兰**拉斯曼机器人有限公司等50家企业获“2019世界制造业大会企业成长之星”称号。
2019世界制造业大会获奖名单

2019世界制造业大会企业成长之星名单
1. 芬*博兰**拉斯曼机器人有限公司
2. 赫拉环境保护技术有限公司
3. 奥地利泰利莱工业集团
4. 中天引控科技股份有限公司
5. 浙江欣兴工具有限公司
6. 百融云创科技股份有限公司
7. 深圳壹账通智能科技有限公司
8. 绵阳开元磁性材料有限公司
9. 天津卓朗科技发展有限公司
10. 金永和精工制造股份有限公司
11. 易瓦特科技股份公司
12. 南京新立讯科技股份有限公司
13. 广东远光电缆实业有限公司
14. 红宝丽集团股份有限公司
15. 西安特锐德智能充电科技有限公司
16. 酒泉奥凯种子机械股份有限公司
17. 南通星球石墨设备有限公司
18. 浙江科惠医疗器械股份有限公司
19. 上海凯利泰医疗科技股份有限公司
20. 苏州东山精密制造股份有限公司
21. 济宁安泰矿山设备制造有限公司
22. 四川昊阳铁路安全监测有限公司
23. 石家庄市油漆厂
24. 上海慧程工程技术服务有限公司
25. 杭州申昊科技股份有限公司
26. 浙江朝隆纺织机械股份有限公司
27. 景德镇明兴航空锻压有限公司
28. 神驰机电股份有限公司
29. 科润智能控制股份有限公司
30. 美利达自行车(中国)有限公司
31. 迈得医疗工业设备股份有限公司
32. 天津瑞普生物技术股份有限公司
33. 溜溜果园集团股份有限公司
34. 安徽开润股份有限公司
35. 安徽安泽电工股份有限公司
36. 铜陵精达特种电磁线股份有限公司
37. 安徽艾可蓝环保股份有限公司
38. 阳光电源股份有限公司
39. 安徽铜冠铜箔有限公司
40. 安徽雪郎生物科技股份有限公司
41. 芜湖三花自控元器件有限公司
42. 安徽博一流体传动股份有限公司
43. 安徽中鼎密封件股份有限公司
44. 埃夫特智能装备股份有限公司
45. 安徽华米信息科技有限公司
46. 安庆市汇通汽车部件有限公司
47. 安徽耐科挤出科技股份有限公司
48. 昊方机电股份有限公司
49. 黄山富田精工制造有限公司
50. 蚌埠中建材信息显示材料有限公司
(来源: 安徽网)

往期精选
▶快讯!习*平近**向2019世界制造业大会致贺信!
▶宋国权会见部分央企代表
▶合肥制造,如此多娇!
▶"健康合肥"为幸福加码!
▶合肥这张"名片"发光放热,越擦越亮!

主办:合肥市人民政府办公室
协办:安徽新媒体集团