
前面两篇帖子我讲了关于电源电路的一些知识,可以从下面的链接查看之前的文章:
电源电路(1)线性稳压
电源电路(2)开关电源
升压转换器(boost converter)
请大家设想一下如下场景,制作一个玩具遥控车,遥控部分电路供电电压5V,但是电池是一块标称电压的3.7V锂电池。很明显电池的电压并不足够使得整个电路工作,我们需要提高电池的电压,在这个案例中,就是升压转换器的用武之地了。
将一个低压直流电变成高电压直流电,这听上去很不可思议,但是电路就是这么神奇,往下看你就明白其中的道理了。
升压转换器是一种输出电压高于输入电压的设备,常用在各种玩具以及电池供电的设备中,我先给出一张升压转换器的电路图。

我们分成开关开启时和开关闭合时两种情况台探讨电路原理

首先是开关闭合的时候,可以看到此时二极管由于同向电压端比反向端低,所以导致二极管处于截止状态,二极管不导通,可以视为断路状态。此时由电容向负载供电,电容将存储的能量输送给负载。而此时电感直接接到输入电源上,电源会给电感充电,此时电感上会带有电压VL,方向左正右负。

当开关断开的瞬间,由于电感会尽力保持当前电流的方向以及大小不变,电流依然会在电感上流过。此时电感正在释放存储的能量,即我们可以看成一个电源。电感电压方向将会反转,反向变成左负右正。此时注意输出电压,由于电感中存储有能量并且带有电压VL,所以此时输出电压将会是Vin+VL。而输出电压会给电容充能以及给负载供电。这其实是利用了电感的原理,电感总是会阻碍电流的变化,开关由闭合到断开的过程中,电流变小,电感会感应出一个电动势去阻碍电流(磁通量)的变化。
那么整体的过程可以被分成这样的两步:第一步开关闭合,电感被充能,由电容释放能量给负载供电。第二步开关断开,电感释放能量,加上电源的电压,形成高电压的输出,给负载供电以及给电容充能。

那么如果我们让每个周期内开关开启时间更长,并且保持周期不变的情况下,也就是增加占空比。电感充能的时间也就越长,那么它可以对外输出的能量也就越多,也就导致了输出电压的升高。

那么如果我们提升占空比的大小,输出电压也就越高。但是我们能无限的提高占空比吗?很明显,占空比的定义是指:

那么占空比的最大值就会被限制到1,因为在一个周期内,开关开启的时间最大也就是整个周期的时间。那么如果当升压转换器中占空比为1的时候会发生什么呢?
我们可以明显的发现,此时开关将一直导通,电感将直接连接到输入电源两极

那么在电感被充能完毕后,电感对直流没有阻碍作用,此时的电感就像是一根导线,直接短接了电源两级,这会导致电源直接烧坏。所以在实际使用中,控制升压转换器电路内电子开关的PWM信号占空比绝对不允许超过1,并且一般会被限制在一个值之下。
升压转换器的应用(Application of boost converter)
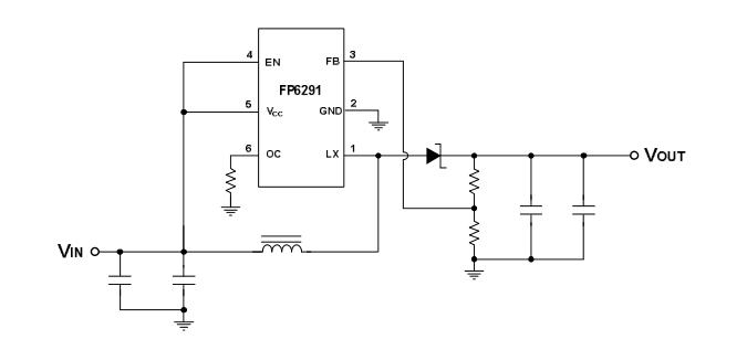
升压转换器的核心电路如今基本上被集成到了一块很小的芯片里,只需要外接电感,电容以及二极管即可使用。一个基本的升压转换器芯片的外围电路如下:

对于大负载下工作时,在开关闭合期间由于需要电容给负载供电,所以相对小负载,其输出电压纹波会显得较大。因此为了减少纹波影响,现在厂家常常会提高升压转换器的工作频率来达到减少输出纹波的目的,同样的,提高工作频率也可以显著的减少电感,电容的大小,减少总体电路体积。而缺点就是电路中高频噪声会增加。
逆变器(inverter)
的确,升压转换器很好的解决了电源电压不够的问题,不过这仅仅是针对直流电而言的,我们是否可以凭借低压的直流电获得高压交流电呢?现在不少车辆中都配备了220V的交流电插座,我们可以随意的在汽车上使用手机出充电机,笔记本充电器等设备,那么我们知道汽车中配备的电池是输出直流电的,它是如何变成交流电的呢?
不妨来看一下这个电路:

看起来电路很简单,一个电池供电,四个开关构成了两个支路,在两个开关之间我们取测量点A和B。当开关SW2和SW3全部断开的时候,我们可以闭合SW1和SW4,此时A点电位等于电池正极电位,B点的电位就是负极电位:

此时AB之间的电压曲线如下:

那么让我们接着断开SW1和SW4,我们就可以闭合SW2和SW3了,此时A点电位等于电池负极电位,B点电位就是正极电位:

好的我们可以很明显的发现AB之间的电压为负数了,因为此时A点电位等于电池负极电位,所以电压波形反过来了。

是不是感觉有点接近交流电了?有着电压方向的改变,现在我们也创造出了正向电压和反向电压!
现在呢,我们交替执行这两个过程,在两个过程之间加上一点延时,即:

那么我们可以看到AB上的电压将会变成这样:

这个图像可以看到AB上的电压交替在正电池电压到负电池电压之间变化,那么这个时候,这个电压曲线满足交流电压的两个定义:电压大小和方向随时间周期性改变,这个电压信号就是交流电信号。看起来这个波型是介于方波和正弦波之间的波形,这个波形也有一个独特的名字——修正正弦波

那么我们获得了一个修正正弦波信号,其频率我们通过调整开关的导通时间可以调整为50HZ,但是电压的幅值还是不够市电220V那么高,所以我们将其送入一个升压变压器,将低压交流电变为高压交流电,从而得到220V幅值的修正正弦波交流电,输出给负载,那么这就是最基本的逆变器的工作原理,电路如下:

这种逆变器具体实现起来呢其中还要添加控制各个开关的驱动电路,同样的这些开关一般都是电子开关(开关管),然后输出部分一般会使用电容以及电感滤波,最终输出的就是交流220V50HZ修正正弦波交流电。
看起来这种逆变器已经可以给负载输送能量,让负载正常工作了,并且适用于一些阻性负载,比如接电灯,手机充电器等等。但是这种类型的逆变器也会有个致命的问题:不能接感性负载。和前面的升压转换器的例子类似,当修正正弦波电压急剧下降到0的时候,感性负载上的电流并不会立即下降到0,因为感性负载会阻碍电流的变化。那么感性负载会发生自感现象并产生极高的反向电动势,可能会击穿感性负载的电路以及逆变器输出滤波电路。所以这种逆变器有利也有弊,利是电路简单,弊是不适合所有类型负载。
正弦波逆变器(sine wave inverter)
对于普通的修正正弦波逆变器,我们了解到了基本的工作原理。但是不适合感性负载这也确实存在着使用范围局限的问题,下面我介绍的正弦波逆变器,解决了这些问题。
在说明正弦波逆变器之前,我先要说一下什么是SPWM,SPWM(Sinusoidal PWM)字面上理解起来就是正弦波型的PWM信号,那么他的核心思想就是使用周期相同,但是占空比按照正弦曲线规律变化的PWM波来模拟正弦信号,这里我们先看一下SPWM波形

好的我们看到上图,占空比的变化是根据正弦曲线来变化的,当正弦曲线的值越大时,占空比也就越大,反之越小。那么此时,将图上每个周期内的电压值进行积分运算,我们可以得到这样的效果

可以看到在不同的占空比下,电压积分预算出来的结果呈近似正弦曲线变化,如果我们无限的缩小周期,我们就会得到了正弦波型。可惜我们并不能持续的缩小周期,因为开关管不可能在瞬间完成开关,所以一般使用一个较高的频率来控制开关管,然后搭配上电感滤波电路,尽量平滑掉电路中阶梯状的电压变化,过滤掉那些噪声(高次谐波)
这就是正弦波逆变器的核心原理。我们再次回到普通逆变器的电路中:

如果此时我在交替开关两组开关的时候,使用SPWM对每一组开关进行调制:

然后在AB端的输出接上电感滤波电路,过滤掉电压阶梯状的分量,那么我就可以得到一个近似于正弦波的波形了:

图中蓝色指示的是AB的电位,红色的线是经过电感滤波后的输出波形,此时再次将这个正弦波输出接到升压器中,可以得到和市电相同的,甚至更加纯净的220V50HZ正弦交流电了(没有电网中的干扰)。
对于正弦逆变器来说,就和在家里使用插座里的电是一样的了,并没有普通修正正弦波滤波器的负载限制,感性负载也能适用。
了解过傅里叶变换的朋友应该知道,像修正正弦波这种类型的波形,经过傅里叶级数展开之后,其中含有高次谐波分量较多,我们可以从下图看到:

当一个正弦波经过多个频率较高的正弦波的累加之后,其波形逐渐向方波靠近,其频域图像中可以看出高频成分数量增多。所以如上一段落所说,修正正弦波中含有较多的高次谐波,对于一些精密设备的使用可能造成较大的电源干扰,对通讯设备也可能造成干扰。而反观正弦波的波形,经过傅里叶级数展开之后只有基频一项,所以其不会带有谐波成分,电源更加纯净,更加适合不同的负载使用。
这些就是我能想到所有关于开关电源的知识了,从最初PWM到基本的降压转换器,典型的交流开关电源,到接下来的升压转换器以及逆变器。这些电源拥有的基本特质其实都是内部有着电子开关,通过电子开关的通断,搭配一些储能元件(电感电容)来达到输出稳定电源的目的。
很惊讶于人类的智慧,对于这些知识的应用,从一个小小的电阻到复杂的电路,我们可以设计出这么复杂的东西并且保持他们正常工作,灵活运用各种元件的性质,完成期望的效果,不断追求设备的最优化,力求做到最小最好。我在写这篇文章的时候深深感受到了电子科技的伟大,也感谢探索他们做出的贡献。是各种电子设备让我们的生活更美好,没有这些理论知识,没有这些实际经验,我们何能享受美好的生活,我感到很幸福可以以后投身于这个行业,去开发更好的体验。最后欢迎各路高手拍砖,如果哪里存在理论问题请提出来,谢谢。