今天
南安市运输管理所
通过南安市人民政府官网公布了一批
机动车驾驶员培训机构及授权报名点
想考驾照的小伙伴们
赶紧收藏起来吧

南安市运输管理所关于公布2019年南安市机动车驾驶员培训机构及授权报名点信息的公告
为进一步规范机动车驾驶员培训市场经营行为,提高驾驶员培训服务质量,向社会学车人选择驾培机构提供便利,维护消费者合法权益,按照《福建省交通运输厅福建省公安厅关于进一步加强驾培行业监管维护市场秩序安全稳定的通知》(闽交运〔2017〕27号)和《福建省运输管理局关于进一步加强和规范驾培行业管理的通知》(闽运管培训〔2018〕4号)要求,根据各驾培机构备案授权设立报名点的信息,现向社会公布2019年南安市机动车驾驶员培训机构及授权报名点信息(见后文),供社会学车人选择。
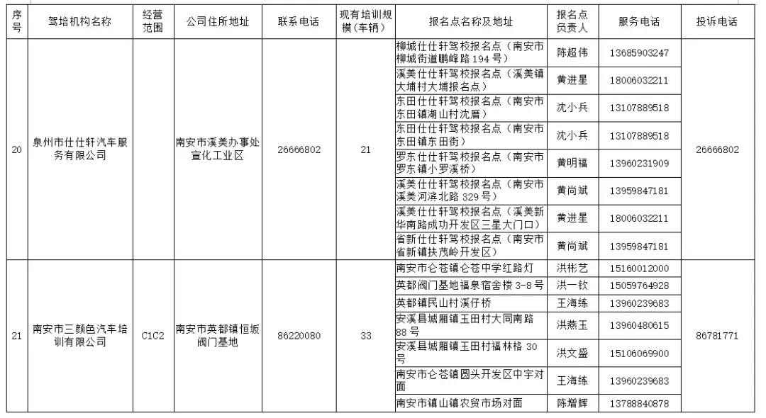
截至 2019年9月24日,全市经许可的驾培机构21家,各驾培机构备案授权设立的报名点213家(含校本部)。
拟学车人士在驾培机构及授权报名点报名时,请详尽了解驾培机构资质条件等相关信息,知悉“驾驶员培训报名须知”(见附件2),避免自身合法权益受损。
南安市运输管理所
2019年9月24日
2019年南安市机动车驾驶员培训机构及授权报名点信息情况表



















驾驶员培训报名须知
1.申请学车条件。拟参加机动车驾驶培训的申请人,应当符合《机动车驾驶证申领和使用规定》(公安部第139号令)第12条之年龄条件及身体条件和第13条不得申请的规定。
2.选择驾培机构。选择经道路运输管理机构许可,取得《道路运输经营许可证》及工商《营业执照》的正规驾培机构,了解其教练场地所在地、收费项目和标准、投诉电话及报名须知等相关信息,尽可能先期去实地查看教练场地基础设施条件。
3.权衡收费标准。学员报名前应了解权衡驾培机构的收费报价,报价包括培训学费和代收费用。培训费用必须公开,明码标价。我们不提倡把收费高低作为选择驾校的依据,而是收费合理、能让您能真正掌握驾驶技能才是正确的选择。
4.学车所需资料。(1)本人身份证(非本籍户口的还应提供居住证)及复印件,(2)一寸白底彩照5张,(3)体检表,(4)申办增驾手续的还需提供原证件及复印件,(5)预留有效、畅通的手机号码。
5.选择付费方式。学员有自主选择缴交培训费用形式的权利,可根据需求选择“计时培训、按学时收费、先培训后付费”培训服务新模式、分阶段式付费或一次性付费等多种付费形式。
来源:南安市人民政府官网