随着语文教学改革的深化,“阅读”成为了几乎所有学生不得不去面对的问题。而在阅读的过程中,读好书、读经典成为“必备”。在无数的经典名著中,我国的四大名著必然位列其中的。

而且中的《西游记》可以说是在全民的认知度中是最高的——不得不承认,这一定是得益于各种影像、音频的功劳,使得很多孩子从小就能够去对唐僧师徒的这次“大冒险”充满了无限的遐想。
尽管在我个人看来我是不太喜欢通过考试的方式去让逼迫孩子读书,但是我又不得不承认在当下孩子们的学习中,“阅读”其实已经是一件非常奢侈的事情了——孩子还需要花费大量的时间去应对各种文化课的学习、各种兴趣班、特长班的学习,真的拿出时间来确保阅读,对于很多孩子而言还是非常的困难的。
偏偏这件事情又同样是非常重要的。
既然避无可避,那么我们还是尽量从如何提高孩子的阅读效率出发会更好一些。
毕竟时间就那么多,同样的时间内不是读得越多越好,而是收获的越多才越好。
例如,通读一遍《西游记》,一般的孩子能够记住什么?
可能仅仅是几个故事的情节,而且这些所谓的“记住”更多的还是得拜过去哪些电视剧、动漫等所赐,真正从书中收获的东西其实是非常零碎、零散的。
而且我们还不得不面对一个问题,那就是在当下我们大部分阅读的书籍即便是那些经典著作,也少有系统的“导读”资料,即辅助孩子们能够更好、更高效阅读的资料。
面对种种困难,我们其实还是非常希望能够在一些非常具体的内容上能够给孩子带来一些收获的。
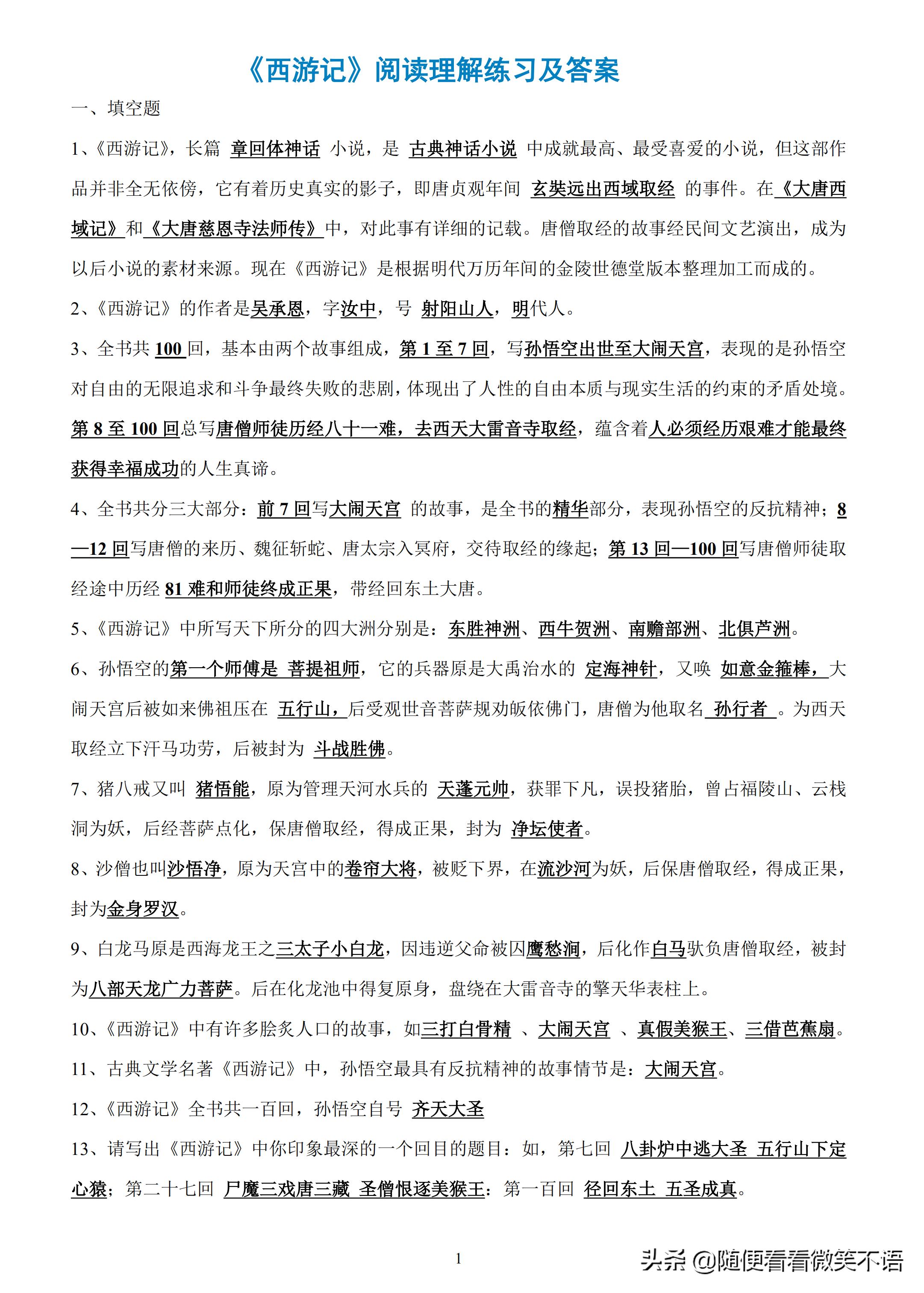
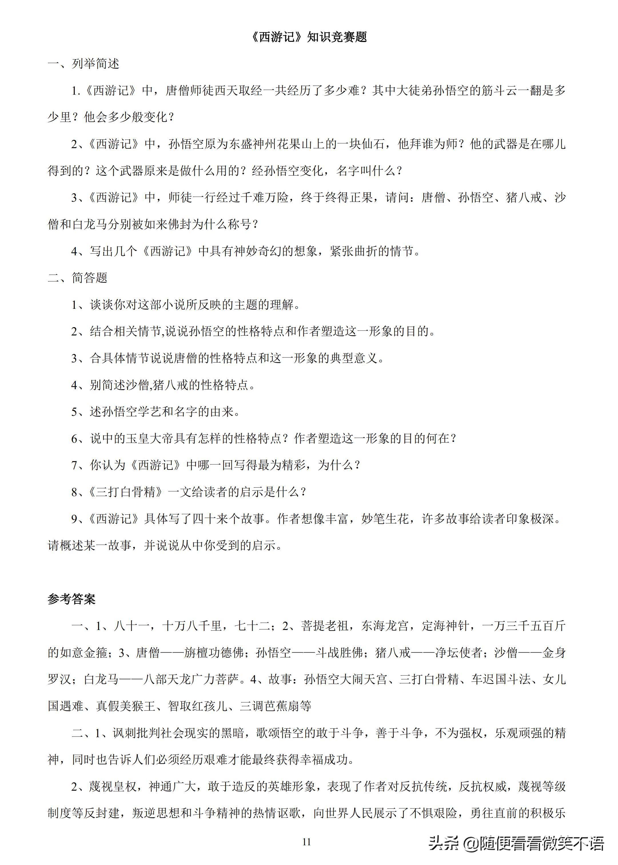
机缘巧合之下,我这里获得了一套四大名著的习题,看过之后我认为内容、质量都非常不错。
于是发出来希望能够给更多的人带来一些帮助。

这里,我特别要提醒一下诸位:我们让孩子看书真的不是仅仅为了让孩子去记住这些题目,这些题目的意义在于它们能更好得让我们去记住一些经典的、重要的内容,能够知道我们去理解一些积极有意义的东西。
如果你真的把它们只是当成“必背”,那我真的建议你就不要给孩子看了,因为这注定会成为另外一种负担的。我更希望这些资料能够给孩子带来的是“收获”。
千万不要为了读书而读书……











