
对于关注军校的考生和家长,不免会经常有这样的疑问: 报考军校指挥类专业还是非指挥类专业 ? 哪一个更容易录取 ? 未来发展前景如何 ?
笔者曾亲身经历过这个过程,今天帮助大家简要分析一下。首先简单了解一下指挥类专业与非指挥类专业。
指挥类 :指挥类专业有明确的培养目标,主要是为各军兵种培养军事指挥管理人才。由于该类毕业生将在*队军**基层军事、政治、后勤指挥军官以及机关工作的岗位上任职,因此对其培养要求也特别高,具有“战时能指挥,平时能管理”的双重能力。军校的指挥专业对培养对象在文化基础、身体素质、政治素养、个人气质等方面都有一定的要求。这是因为*队军**的初级指挥军官不仅要懂得必要的*器武**装备的操作和使用,而且要学会如何带兵、如何管理,在有战备需要时,还要善于组织和指挥。

非指挥类 :专业技术院校以及综合院校的非指挥类专业,担负着为部队、*队军**科研单位、军校培养专业技术人才的任务。其毕业学员主要到部队的各个专业技术岗位任职。*队军**高等专业技术院校,均有国内先进的教学和技术设备,有很强的师资力量,既能培养从事实际技术工作的操作人员,又能培养高技术人才。这类专业对学员的文化基础要求比较高,在具有扎实的知识基础上,经过系统地培养,力求使学员成为政治合格、技术过硬、体能健壮、有相当专业技术和技能水平的优秀专业技术人才。非指挥类专业通常称为技术类专业。

军校在招生时,通常会在招生简章中明确标注是指挥类还是非指挥类专业,笔者在前文中曾经提到,指挥类专业在招生时通常还会指明限招男生,因此,考生和家长在报考时,这些细节务必要知晓。
在全军43所军校中,面向应届高中应届毕业生招收的院校有27所,其中院校名字中有“指挥”字样的(军改后院校名字可能有所改变),其重点偏重指挥类专业,也表明指挥类专业是该院校较好的专业,如,陆军炮兵防空兵学院,其指挥类专业均是其较好的专业。
那究竟是报考哪一类专业呢?这取决于多方面的因素:现有成绩、身体条件、个人志向、性格、未来工作地点等。
首要条件:成绩。
如果考生成绩较好,则拥有了选择的先决条件。一般而言,指挥类专业的招生分数要比非指挥类专业分数低一些,有时候差距可能有几十分之多。如果成绩好,则根据其余条件进行抉择。这也意味着,当成绩较为一般时,报考技术类专业则需要慎重。

第二条件:身体条件。
众所周知,军校招生对考生的身体素质要求是比较高的,视力、身高、体重、遗传性疾病等等,如果体检达不到要求,报考军校也只能是一个理想了。当然,指挥类与非指挥类在体检达标的要求上略微有所不同,相对而言,指挥类专业的要求更加高一些,因此,对于身体较好,成绩也较好的同学,可以报告非指挥类专业来实现自己的军校梦。

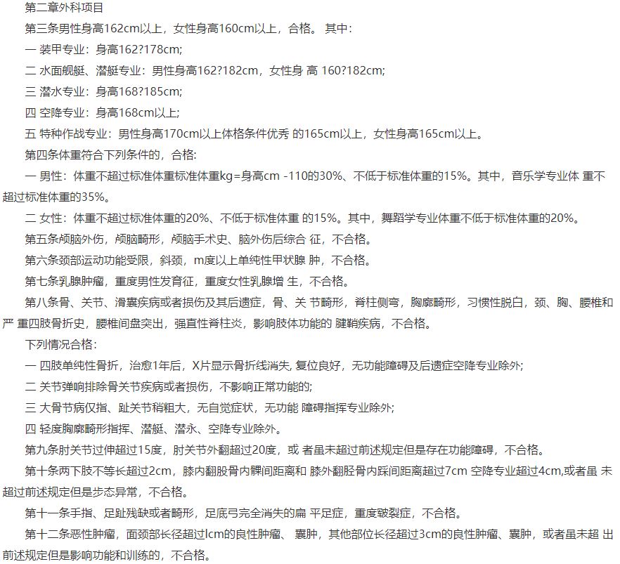
部分外科体检标准
第三条件:个人志向。
这一点是考生和家长都要考虑的一个严肃性问题,很多考生是由家长来选择志愿的,自己并没有什么明确想法,甚至还有一定的抵触心理,只是决策权不在自己手中,无奈接受而已。这对于高考录取而言,短期内是看出来影响,也需要八至十年后,效果则立显。对于有志向投身军营的考生而言,选择了自己所向往的院校的职业,对自己未来的学习进阶都有极大的内在牵引作用。简单而言,关于个人志向的影响,就是想从事军事指挥(行政管理)还是从事技术研究、装备维护等。关于此点,将在后续发文中进行详谈。

第四条件:性格。
实际上,性格对未来职业的成功导向很重要,外向型的,适合从事沟通、协调、管理等工作,适宜报告指挥类专业;性格内向,爱钻研理论和技术的考生,则更适宜于招考非指挥类专业。当然,考生作为18、19岁的青年,性格都有一定可塑性,在不确定究竟报考指挥类与非指挥类专业的时候, 先确保能被军校录取,在后续的学习和工作中逐步进行个人调整也是可以的。


第五条件:未来工作地点。
军校毕业生会因所学专业、所属军兵种的不同,分配到不同的岗位,这些岗位的地理位置的差异性比较大,有守国戍边在遥远边疆的,有在一、二线城市大机关的,有在经济发达城市研究院所的......,岗位、地点还有很多,此处不一一列举,将在后续发文中详述。这就意味着,想在城市工作的,很多专业是不适宜报考的,这对很多考生可能是很重要的一个因素。


谈到哪一个更容易录取 ? 未来发展前景如何 ?限于篇幅,后续将专门撰文分析,敬请关注!