11月26日,据报道,世界上第一个患艾滋病的转基因婴儿出生在中国。
据报道,来自中国深圳的科学家何建奎在第二届国际人类基因组编辑峰会前一天宣布,一对名为露露和娜娜的转基因婴儿于11月在中国出生。双胞胎的基因已被修改,使其在出生后自然对艾滋病有抵抗力。
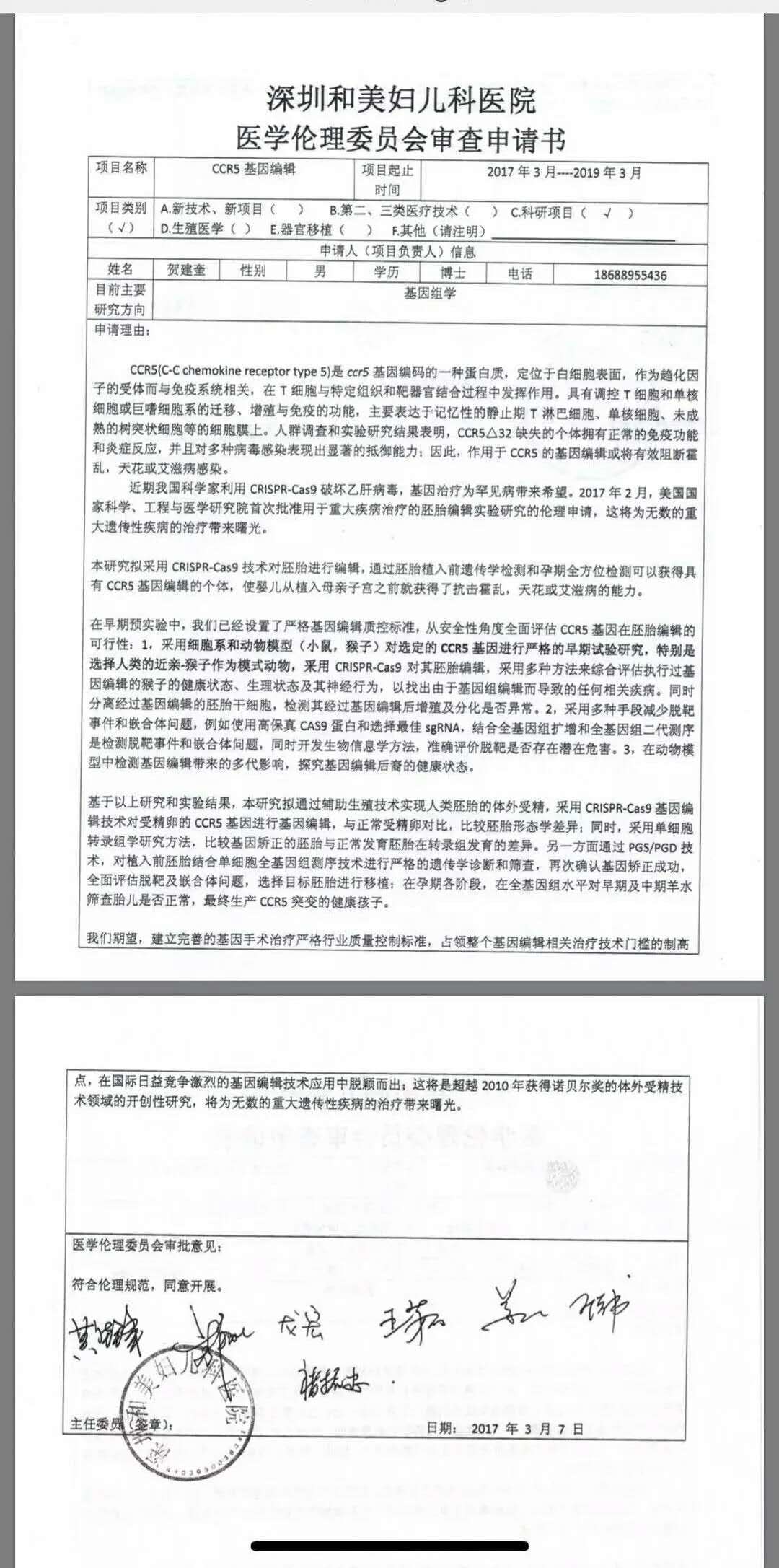
有报道称,这项临床试验已经被深圳一家名为“和美妇儿科医院”的伦理委员会审查通过。

该报告显示该实验于2017年3月开始,截至2019年3月,使用CRISPR-Cas9技术编辑胚胎。具有CCR5基因编辑的个体可以通过植入前基因检测和妊娠期间的全面检测获得。在植入母亲的子宫之前,让婴儿有能力对抗霍乱,天花或艾滋病。
“深圳和美妇儿科医院”到底是怎样的机构?
据此前一名曾在医学伦理委员会担任委员的专家向南都记者表示,按照此前惯例,像基因编辑等技术等临床研究,实际上是不需要向卫计部门进行报备,只需要医院内的医学伦理委员会通过即可。
那么这个“深圳和美妇儿科医院”到底是怎样的机构?南都记者通过天眼查查询了解到,该医院系由贵阳和美妇产医院有限公司(下称贵阳和美妇产医院)控股92%,南都记者发现,贵阳和美妇产医院是和美医疗管理咨询有限公司的全资孙公司,而和美医疗管理咨询分别由两家港资企业和美医疗集团有限公司及锐昌有限公司进行控股。
南都记者还了解到,和美医疗集团旗下有港股上市公司和美医疗,据该公司2018年上半年财报显示营收为5.08亿,净亏损2691万元,另外南都记者还从财报中了解到,深圳和美妇儿科医院与广州女子医院存在关联关系。

值得注意的是,南都记者通过天眼查等资料查询了解到,上述公司高管、法人均指向一名名为“林玉明”的人士,资料指出其系和美医疗控股有限公司董事局主席,其所担任董事长、高管、法人的医院及投资机构共计27家,而南都记者通过过往公开资料发现,林玉明系国内民营医院“莆田系”的代表人物之一,并被媒体称为“莆田系第二代”。南都记者留意到,林玉明其所担任法人及高管机构面临的法律诉讼为199条,法院开出公告共计36条。
根据工商信息,和美医学妇幼医院的法定代表人和执行董事是林玉明,注册资金4000万元。贵阳和美妇产医院有限公司投入人民币3680万元持有92%的股份,林志通投入人民币320万元持股8%。
贵阳和美妇产医院有限公司的法定代表人和执行董事也是林玉明,注册资金1000万元,由北京河大管理咨询有限公司全资拥有。
北京河南管理咨询有限公司的法定代表人和董事为林玉明,注册资本为6.85亿元,由和美医药管理咨询有限公司全资拥有。
合美医疗管理咨询有限公司的法定代表人,董事长兼总经理林玉明,注册资本8.82亿元。香港企业和美国医疗集团有限公司投资107.9亿元,持股86.34%,香港企业瑞昌股份有限公司投资1.71亿元,持股12.66%。
根据香港上市公司及美国医疗控股有限公司(以下简称“哈密医疗”)2017年年报,和美医疗集团有限公司为和美医疗的全资子公司,由和美医疗股份有限公司设立,资本额为10,000港元。和美医药2018年中期财务报告显示,截至6月底,集团实现营业总收入5.09亿元,比2017年同期增长20.3%; 2017年同期净亏损2691万元,净利润1122万元。
在财务报告中发现,2018年上半年,和美医院服务业务收入为4.87亿元,同比增长19.7%。其中,产科,妇科,儿科分别达到1.83亿元,1.92亿元和2亿元,分别占38%,40%和4%。值得注意的是,就销售和服务成本而言,上半年的总成本为2.74亿元,最终毛利率为43.7%。
具体就销售额而言,今年上半年销售及分销费用为人民币1.38亿元,较2017年同期的人民币1.07亿元增加29.0%,主要是由于营销费用增加所致。增加本集团的推广及推广。工作人员,导致员工成本增加。
鉴于上半年净利润大幅下降,和美医疗在财务报告中解释,员工薪酬和营销费用与2017年同期相比有所增加,新医院的编制管理费用已经增加岳子中心等产业链的上下游业务仍在不断发展。期。
根据财务报告,截至6月底,和美医疗在全国一,二线城市拥有17家高端妇幼专科医院,其中3家医院(无锡和美医院,郑州和美医院和厦门)和美医院)仍处于筹备阶段。
根据财务报告,2018年上半年,和美医疗集团经营的14家医院的门诊病人数达到326,500人,比2017年同期增长13.3%;住院人数为13,300人,比2017年同期增长20.8%;在2017年同期,它增加了11.9%至5,368人。
此外,财务报告显示,在六个月内,和美医院分院的平均收费水平为1433.1元,其中北京的平均收费为2288.2元。
和美医疗官方网站显示,林玉明是公司的创始人,董事长兼总裁。他自1996年以来一直从事医疗器械行业。他于2003年开设了第一家医院,开创了中国品牌连锁医院的运作模式。到目前为止,他已在北京和深圳开设了14家高端妇幼医院,并拥有“和美”。高端女装和儿童品牌。林玉明更为知名的身份是莆田部的“第二代”企业家。根据2014年报告的《企业家》,林玉明是福建莆田人,是莆田市人大代表和北京福建商会常务副会长。他在接受采访时说:“我认为好的是医院的未来,它更接近市场,更好地了解中国。”
据界面新闻报道,11月26日下午,深圳市妇女儿童医院回应说,事件“不真实”。 “我们还没有收到相关信息,我们不知道为什么这个问题很热门,正在调查中。”至于何建奎是否与深圳和美国有关联进行相关研究,深圳和美国表示他们“不了解情况。”
根据“新京报”的消息,深圳市卫生和计划生育委员会医学伦理专家委员会透露,审判未在审判前向部门报告,并正在开会研究此事。
截至记者发稿时,根据“南方都市报”援引深圳市妇女儿童医院前主任秦素珍的话,他在试用期间是道德委员会的成员,但他不记得医院已经开会,并没有申请。签名。
另外,根据秦素贞的说法,他专门去找前同事签字了解情况。几位前同事说,他们没有签署这份申请,并且没有任何关于他们在这个项目上召开会议的印象。它是伪造的。“他还说,医院伦理委员会由内部人员,法律专业人士和社区成员组成。但是,在这个申请中,法律专业人员和社区成员的签名没有被看到。
截至发稿时,称此事是“后续行动”,并将向外界透露明确的答案。