最近几乎每隔一个小时就有一位来问沈老师:升学政策出了吗?什么时候能有政策呀?小升初填报什么时候开始呀?
其实特别理解各位家长的心情,今天呢,沈老师带大家先来看看市教育局官网上的一些信息答疑,帮助各位家长梳理一下一些常规问题!

老小区*迁拆**,我的对口学区怎么办?
Q:
你好,我想请问老小区*迁拆**,我的对口学区怎么办,是否还可以正常入学,*迁拆**后多久可以顺利入学孩子还有两年才上小学,是否影响报名
A:
市教育局回复:凡因城市重点工程项目*迁拆**的被*迁拆**户,两年内其子女可凭*迁拆**协议书、原户口簿等到原房屋所在地学区上学,享受学区内儿童入学同等待遇。
无锡中学学区问题
Q:
1.如不在无锡上小学,有初中学区房,可以直接在施教学区就读初中吗?
2.无锡中学学区划分在哪里可准确查询到?
谢谢!
A:
您好:在初中对口小学的施教区有学区房,并满足全家户籍都在该户地址内,可以在该小学对口的初中就读。2020年初中对口方案尚未发布,往年情况在无锡教育网查询。谢谢。
外来务工人员子女上学
Q:
您好,帮朋友问一个问题,我想咨询一下,如果父母双方户口都是外地的,在无锡有7、8年了,但没有房子,小孩怎样才能在无锡上小学,谢谢!
A:
您好:根据现政策:外来务工人员子女入学,其父母或其他法定监护人在我市取得《江苏省居住证》半年以上(双方都要有并一致),与我市用人单位签订一年及以上劳动合同或取得工商营业执照,按规定在我市缴纳社会保险(报名之月起往前推至少连续12个月),其子女在户籍所在地没有监护条件的,可向公办学校申请入学,由各地和相关学校视情安排。义务教育属地管理,如有疑问,您可向所在地区教育局咨询。谢谢!
关于锡师附小太湖新城小学学区问题
Q:
请问去年有入户满一年的要求吗?
A:
您好:去年没有落户满一年的要求,谢谢。
无锡市2019年官方施教区对口方案
2019年无锡市区公办小学施教区
一览表
市 属
江苏省无锡师范附属小学
学前街校区:
自学前街与中山路相交处至学前街与解放南路相交处的马路以南地区;自解放南路与学前街相交处至朝阳广场与中山路相交处的马路以北地区;自中山路与朝阳广场相交处至中山路与学前街相交处的中山路以西地区。
阳光校区:
阳光城市花园一期、二期、三期。
江苏省无锡师范附属太湖新城小学
玉兰东花园、朗诗新郡、苏宁悦城、雅居乐中央府(注:施教区为目前已经交付的小区房产)

经 开 区(市教育局代管)
无锡市和畅实验小学
尚锦城、观山名筑、朗诗太湖绿郡、中海珑玺、中海凤凰熙岸(暂借)(注:施教区为目前已经交付的小区房产)
无锡市融成实验小学
玉兰西花园、海岸城、万科信成道、融科玖玖城、融科玖玖派、融科玖瑞尚城、富力十号、华府尊园、宝能城(暂借)(注:施教区为目前已经交付的小区房产)
梁 溪 区
无锡市连元街小学
大成巷、道长巷、复兴路、西河头、白水荡、德兴巷、东林苑、东映山河、西映山河、锦树里、解放东路918号、人民中路88号和118号、石皮路、县前东街、县前西街、永定巷、园通路、沙文丼、中山路531号、西大街、迎溪桥、延安新村、北禅寺巷、健康里、新街巷、五姓巷、中市桥上塘街、睦亲坊巷、日晖巷、学前街双号、铸冶巷、后西溪、和平村、汉昌路、工艺路茶花苑、工艺桥90、98-1、98-2号、吉庆苑、嘉禾现代城、解放东路900号、兴源北路818号、和泰苑、江湾花园1-2期 、保利广场、德福弄、南巷上、华新里18、19、72、73号、长庆路、东方云顶(部分)、惠飞大厦(部分)
江苏省无锡崇宁路实验小学
东河头巷、留芳声巷、进士坊巷、镇巷、崇宁路、中市桥巷、田基浜、大娄巷、小娄巷、小娄巷横街、崇宁弄、人民中路南边(新建小区除外)、百岁坊巷社区、中山路88号-1、-2、新生路219号、文渊街8号、人民中路123号
无锡市亭子桥中心小学
井亭、长降、唐巷、上马墩村(塔影桥西);风雷村、工南、瑞江花园(日月星辰)、塔影景苑
无锡市塔影中心小学
塔一、塔二、春晖、上马墩一村、二村、三村、上马墩村(塔影桥东)、益都苑、风雷新村、塔影苑、塔影苑熙春新街、紫金门、熙春苑、合鑫广场、简新、小王巷、包巷、邓周巷
无锡市靖海小学
靖海一居委、靖海二居委、江海新村、林埝桥、西陈巷
江苏省无锡兰亭小学
宁海里小区、鑫茂苑、尤渡村、金科观庭、东方丽晶园 、尤渡苑 、金海里新村、张巷、风顺里、风和里
江苏省无锡通江实验小学
锡沪路、勤俭、广瑞一村、野花园、益明苑(一、二期)、石人桥、菜花墩、铁路宿舍、广瑞路603号、格林春天、尚城绿园、东方瑞景苑、星晟花园、爱家金河湾、黄泥头佳苑、广晟苑、丰泽苑、广丰三村、世贸国际广场
无锡市广瑞实验小学
广瑞二村、三村、广丰一村、二村、前后胡村、杨巷、南储锡库宿舍、吴巷、管巷、东城花园、广益景苑、弘阳商业广场、晶品公寓
无锡市广新小学
广益新村、黄泥头村、勤丰村
无锡市广益中心小学
丁村、陈巷、施巷、谢巷、费巷、广丰、莫家庄、石利新村、广益佳苑、广益星苑、广益博苑(一、二期)、金科水榭、万博商业广场、天悦紫园
无锡市新开河小学
毛湾家园、向阳、毛岸、广益博苑三期
无锡市南长街小学
南长街(跨塘桥南至334号)、张家弄1-21号、金钩桥(永乐路南起至136)、牛弄1-33、慎余里1-22、贺弄1-13、鸭子滩1-38、南河浜、日晖桥沿河1-17、定胜桥沿河1-31、通扬社区(虹桥、通扬)、*庄大**里(永乐路南)、*庄大**新村、扬名新村、新江南、新世纪花园、塘南新村、永胜新村、柴机新村、跨塘路、南下塘1-65、羊腰湾、东柴巷、南苑新村(12-56)、大竹园新村152—174号、塘南路(62、63、63-1、63-2、63-3)、泰昌弄、蒋尤氏浜
无锡市夹城里中心小学
扬北新村、家乐苑、石子街、永通公寓、*庄大**里、金乐华庭、永德苑、永丰大厦、振新路、耕渎桥街、耕渎桥弄、木樨新村、木樨厅、木樨苑、新民路、湾头上、马昌弄、灰场浜、谈渡桥弄、南洋花园、金乐苑、黄坭降、申新路、前宋巷、长发苑、梁园、天元公寓、银杏苑、后宋巷、西水东城一期(部分)、夹城里、夹城新村、文隆里、文隆新村、健康一村、健康二村、健康新村、小木桥南、前坭、后坭、积善里、宝善里、冰池头、建筑新村、天元世家
无锡市扬名中心小学
逸常里(8-9号)、清二村(除虞湾里、邓湾里、纪巷、糜巷、杜巷、严巷、小朱巷外)、畅舜苑、扬名村(清扬路以西)、金星村北(盛新桥310—315、401—411、609—615、701—711、802—829)、曹张新村、盛新里、新世纪公寓
无锡市滨河实验小学(无锡市扬名滨河小学)
孔雀雅园、红星苑、锡星苑、建乐家园、金星家园
无锡市花园实验小学
清扬新村、水仙里、塘泾新村、翠云新村、南长街335-698、教育宿舍、动力家舍、清一村(东、西、新坝头、大车口、马家庄、东夹里)、南扬新村、清名新村、清名二村、清二村(杜巷、严巷、小朱巷)、永泰新村、永泰二村、高巷、奚家弄1-29、后界泾桥1-56、界泾桥弄1-86、知足桥路1-91、大有弄1-61、蜻蜓浜1-84、喻松桥101-145、利民一弄二弄、清名桥、塘泾桥下、五星村姚巷、、苗弄、大窑路、伯渎港、大码头、南下塘、前塘浜居委、钢铁家舍、清扬御庭、向阳苑、塘泾里、金阳大厦、时代上河、清扬华庭、塘南路(98号太湖大道以南)
江苏省无锡沁园实验小学
沁园新村1-367、368-376、377-417(锦明南苑)、418-479、480-551、552-571、572-581、582-683、751-779、800-851、860—866、900-930,清一村(东塘、西顾巷、王巷、顾巷、大朱巷、薛夹里)、五星家园、茂业豪园、曹巷煤石宿舍、南清宿舍
江苏省无锡通德桥实验小学
小木桥北、五爱家园(含茂新里、迎德路王巷西、田垛里、俭德路、橹店弄、北水沟28-34、37)民生公寓、德源大厦、康馨苑、水沟头1弄2弄3弄、德溪路、水车湾、锡山新村、嘉德时代广场、锡山村小朱巷、荣家头、孙家桥、鲍巷、李巷、高巷、甘棵弄(风棚间)、五爱路南到康馨苑北到水沟头、蚂蝗桥、沈李巷、吉品名人苑、金宇苑、五爱人家、开源公寓
无锡市东林小学
绿塔路64-100(双)、101-111、121、135-137之一、143-158(嘉泰公寓)、绿塔路1-99(单)、2-44(双)、人民东路1-25、绿塔路一弄2-27、二弄1-12、20#-1-2-5、70-91、绿塔新村1-9、91-96、97-131、妙光苑、风华里1-33、41-76、80-87、槐古新村38-70、槐古桥1-14、顺兴弄10-66、谢巷上7-9、槐古二村1-115、槐古路16-19、风光里一期12-54、二期60-93、101-118、风光里121、122、125、126、熙春新村1-16、吊桥湾30-52、羊皮巷30-92、111-126、水利弄1-28、34-40、菜园一弄1-17、20-30、菜园二弄1-29、建筑弄1-104、染坊弄1-86、万寿里1-3、5-7、槐古豪庭、解放东路890—10、890—11
无锡市古运河实验小学
(无锡市东林古运河小学)
清扬康臣、古运五爱苑、运河仁家、复地悦城、东宝康园、运河花苑、运河家园、金匮苑
无锡市南湖小学
中桥一村二村、中南新村、翠园新村、园林家舍、农机家舍、建工家舍、中北新村、中星苑、盛星苑、金领家园、公交宿舍、朗诗未来之家、时代上城、金科城南世家、芦村、金星村南(对面巷、高巷、后沈巷、张巷、倪桥头)、中联新村、中桥三村、新苏新村、新联村、金星苑、芦庄二区(68--79号)、扬名花园(原芦村、新联村学生)、新乐苑
无锡市芦庄实验小学
芦庄一区、六区、新联家园、新联苑、瑞希苑(部分)、扬名高科技产业园、梁中村、扬名花园(除原芦村、新联村学生除外)
无锡市芦庄第二小学
芦庄二区(不含68--79号)、三区、四区、五区、金城新村
无锡市五爱小学
西直街、锡惠弄 邮电新村、锡惠里、李巷、 西康路、兴隆桥、棉花巷、锡惠桥西北沿河至兴隆桥堍、李家浜底、五里新村、后龙船浜、兴隆苑、华原小区、解放西路78、80、82号、 生活大师、 金马国际花园、香榭花园、香榭一品、龙船浜、西横街、人民西路12、14、16、18、20、22、55、57号
江苏省无锡惠山小学
盛岸一村、 盛岸二村和惠峰新村各社区、听松坊(包括惠泉1~2弄、篷帆厂、塑料一厂和造漆厂家舍)、惠盛新村、湖光新村36~49号、钱桥总参干休所、27军干休所、装甲兵干休所、前盛岸教工宿舍、红五月村、惠盛路、新惠路(包括造船二村)、李巷军营、惠钱3弄(包括公安家舍、油泵家舍、南空干休所、原塑料六厂家舍、无线电五厂家舍 )、惠钱一村、二村、三村、惠华、石门、新华、惠新、方巷、惠华新村、二泉花园、二泉东园、红光村(山明中学前南北通道以东)、 锡园、惠泉山社区、湖光、后蓉湖庄、蓉湖新村、新民村、 惠畅里小区一期、二期、 阅山花园、奕盛花园、惠山雅苑、锡惠园
无锡市山北中心小学
双河村、 会龙村、 宪丰村、 红星村、 新华村、惠龙新村、 会北村、会西村、红光村(山明中学前南北通道以西)、惠泉花园、仁和花园、二泉紫园、新惠家园、惠麓苑一期、二期、隆泉苑二期(80号-91号)、城西花园、小天鹅北苑、明鸿苑、小天鹅南苑
无锡市双河新村小学
双河新村、惠东里、锡航新村、双河苑
无锡市吴桥实验小学
101医院、老轻院、元康弄公寓、101医院内的江南家舍、轻院小区1~118号、凤宾家园 、凤翔路176—188号、吴桥西路(6-87) 、灯泡厂家舍 、兴源家园 、印染新村(1-9号、24-27号)、通惠中路100-132号、凤翔苑(1-45、95-99号)、 新欧风花园、(1-10号,12-20号)、民主街、信德桥(新巷)、小三里桥西沿河、九间头、禾嘉苑、社桥(江南工具厂家舍)、民主巷(3、5-42号)、后祁后街(119~124号)、建设村(120~275号)、金太湖国际城(950-963号)、毛巾厂家舍、黄巷村、黄巷新村、五河苑、梧桐水岸、天御商业广场(1-3、6-12、14-21号)
无锡市五河新村小学
五河新村(除86-89、143-149、166、207-1、207-2、451-477、479-481)、建华家舍、 三棉、 进新、双河尖、协新居委
无锡市积余实验学校(小学部)
接官厅弄(迎新弄)、 北泗路、 后蔡墅巷28-33、 自治路20-22号、小三里桥东沿河、北大街、江阴巷、南尖、北尖、荷叶村322号、450号、颐和湾公寓、嘉德花园、后蔡家弄、灰埠头、陈家弄、全昌路、大通弄、锡新村、北塘大街、荷花里、坝基上、横街小区、横滨里、航运、建设村(2-4~2-9,3~83)、后祁后街(除119-124号外)、莲蓉园、春申路40、55号、59号、凤凰城(不含商业用房)、兴源北路638号、650、652号、县前华府(3、7、8)
无锡市梨庄实验小学
梨庄社居委、锡澄二村、三村、康桥丽景、民丰东苑、县航新村、梨南苑、 梨花苑、梨花家园、盛世新城二期(1-50号)、锡澄一村、方巷、蔚蓝观邸、世茂天域景园(1-23号)、融禾花苑一期1-8号
无锡市凤翔实验学校(小学部)
新桥花园 、民丰里、民丰公寓(90-114号)、民丰家园一区(1-88号)、民丰家园二区(301-365号)、杨木桥村、民丰西苑、民丰北苑、五河新村(143-149号、451-477号、479-481号)、泰隆名居、社桥村、五河村、五河村冯巷、五河新村86~89(谢巷上)、绿洲花园、盛世新城一期、民丰苑
无锡市刘潭实验小学
刘潭二村、刘潭三村、刘潭村 、庄前村 、前村村、陈巷村
无锡市刘潭实验学校(小学部)
富城湾、高泾社居委(原龙塘岸村、高泾村、瓦屑坝村)、龙塘家园、广石小区、毛巷村、丰涵家园、新街家园、刘潭一村(1-162号)、庄前新村(1-115号)

锡 山 区
东亭实验小学
庄桥社区、映月社区、北街社区、东街社区、新屯社区、华亭社区(首创隽府、凌云公寓)
东亭实验小学春江分部
春江花园社区(一、二、三期)、春星社区(原火车桥、星火、杨墅园)
东亭实验小学恒大分部
东城社区、春江花园社区(康诗丹郡)
柏庄实验小学
柏庄社区、柏庄一村社区、桑达园社区、门楼社区、东亭社区(东华公寓)
柏庄实验小学东璟校区
明泉社区
隆亭实验小学
春合社区、春星社区(华夏春晓、宏诚花园、春满园、春合苑、友谊嘉园、北方化工家舍)、东亭社区(不含东华公寓)、华亭社区(锡州小区、映月苑、迎宾新村、华亭苑)
云林实验小学
云林社区、云龙社区、云昌社区、云扬社区、云祥社区、新农丰社区(长泰国际)
云林实验小学春雷分部
春雷社区
查桥实验小学
安镇街道查桥辖区锡沪路以北全部、锡沪路以南的吼山大道以西区域、锡山大道以南区域
安镇实验小学
安镇街道安镇辖区锡沪路以北全部、锡沪路以南的锡东大道以东区域、锡山大道以南区域
锡山实验小学
锡东新城商务区核心区内(具体为锡沪路以南,锡东大道以西,锡山大道以北,吼山大道以东的区域)实际居住的户籍人口。
羊尖实验小学
市镇居委、羊尖村、南村、丽安村、龙凤巷、南丰村(不含洑家廊下、恩泾浜、杨木桥、徐家廊下)、严家桥村(含尹家弄、蒋巷上、黄家坝、李家坝、胡家小桥、施家弄村、周更巷)
羊尖镇廊下小学
廊下村(廊下、里桥、天佑、宛山、宛北、三房)
羊尖镇严家桥小学
严家桥村(不含尹家弄、蒋巷上、黄家坝、李家坝、胡家小桥、施家弄村、周更巷)、南丰村(含洑家廊下、恩泾浜、杨木桥、徐家廊下)
厚桥实验小学
厚桥街道行政区域
荡口实验小学
原荡口镇行政区域
甘露学校小学部
原甘露镇行政区域
东北塘实验小学中心校区
严埭社区、锡通社区、锦阳村、梓旺村、东北塘居委、锦旺新村、兴塘社区、正阳村
东北塘实验小学芙蓉校区
正阳新村、大马巷村、农坝村、裕巷村、梓旺新村
八士实验小学
八士居委、斗山花苑居委、新坝村、八士村、联新村、劲丰村群合片(原八士群合村),以及户籍在竹辉派出所的双桥村、芙蓉村学生
锡北镇东房桥小学
劲丰村、斗山村、东房桥村、春风村
张泾实验小学
张泾居委、泉山花园社区、周家阁村、新明村、泾西村、泾新村
锡北镇寨门小学
寨门村、光明村
东湖塘中心小学
居委、东湖村、亚光村、东青河村、东南村、华东村、朝阳村
东港镇黄土塘小学
黄土塘村、东升村
港下实验小学
新巷村、港东村、山联村、港南村、港下社区五个村(社区)
勤新实验小学
勤新村、陈市村、张缪舍村、里西社区、湖塘桥社区五个村(社区)

惠 山 区
省锡中实验学校第一小学
理想城市花园(融创)、绿地世纪城、玉兰公馆
△嘉利华府庄园
嘉利华府庄园可选择省锡中实验第二小学
省锡中实验学校第二小学
金都花园、清水湾人家、百好锦园、融域花园(赛维拉)、万达商业广场、嘉洲花园洋房、春城花园(百大)、悦水园(金洋奥澜)、奥林匹克花园、维纳阳光、复地新城、橡树湾邸、悦湖花园(鸿墅)、天力商业广场、锦绣商业广场、△嘉利华府庄园
嘉利华府庄园可选择省锡中实验第一小学
长安中心小学
堰桥街道长安社区、堰桥街道长馨社区、堰桥街道姑里社区;长安街道长宁社区、长安街道长乐社区
天一实验小学
陈家桥社区、天一社区、林陆巷社区、天河嘉寓(天池湾)、凤翔馨城、天河小区、新盛苑、锦盛苑、天一花园、天润园、林陆苑、缤悦湾、△尤旺社区、△牌楼社区、△新街社区、△横街社区、△新翔家园、△永利花苑(华夏泉绅)、△天河嘉寓(沁春园)、△明发国际、△银河湾紫苑
天一第二实验小学
阳光100、西漳工业园、*永利花苑(华夏泉绅)、*天河嘉寓(沁春园)、*明发国际、*银河湾紫苑、*新翔家园、*尤旺社区、*牌楼社区、*新街社区、*横街社区
打*为招收符合条件流动人口子女
天一第三实验小学
塘头社区、寺头社区、太平洋城中城、寺头家园、明发商业广场
堰桥实验小学
堰新社区(含名园)、新惠社区(复地新城、华润橡树湾除外)、金惠社区、堰桥社区(含堰湾)、刘仓社区、堰北社区
前洲中心小学
前洲村、蒋巷村、浮舟村、塘村村、柘塘浜村;新洲家园社区、润州家园社区、惠丰社区;宏润阳光城、玉洲名园、鸿运坊、星海康嘉园、康韵苑、财富中心、锦绣一村、四村、五村、新城苑、御景名仕苑;△邓巷村、△黄石街村、△杨家圩村、△北幢村、△张皋庄村、△铁路桥村、△万里村;
前洲中心西塘分校
西塘村、新印桥村、榭丽花园社区、玫瑰庄园、谢村村、*张皋庄村、*铁路桥村、*万里村
前洲北七房小学
北七房村、友联村、前石路东工业园区、北拓园区、*邓巷村、*黄石街村、*杨家圩村、*北幢村
玉祁中心小学
玉祁街道各村、社区
玉祁中心民主分校
玉西村、礼舍村、五牧村、民主村、黄泥坝村、曙光路以西各小区
玉祁中心蓉南分校
南联村、芙蓉村、玉蓉村、蓉湖村、蓉东村
玉祁中心曙光分校
曙光村、玉祁村、玉东村、曙光路以东各小区
洛社中心小学
六龙社区、徐贵桥社区、钱巷社区、万马村、花苑村、新开河村、张镇桥村、红明村、正明村
洛社雅西小学
雅西社区
洛社华圻小学
华圻村、双庙村、绿化村
石塘湾中心小学
梅泾村、陡门村、天授村、秦巷村、五秦村、杨西园村、石塘湾社区
杨市中心小学
福山村、镇北村、保健村、润杨村、杨市社区
钱桥中心小学
钱桥社区、华新社区、苏庙社区、晓丰社区、西漳社区、晴山蓝城社区、洋溪社区、溪南社区、舜柯社区
藕塘中心小学
藕塘社区、藕乐苑社区、东风社区、盛峰社区、稍塘社区、南塘社区
阳山中心小学
陆区社区、普照村、尹城村、光明村、冬青村、高潮村、安阳山村(丁庄河以南)、阳山村、新渎社区、桃源村、火炬村、鸿桥村、△夏渎村
阳山杨家村小学
住基村、安阳山村(丁庄河以北)
阳山张华小学
桃园村

滨 湖 区
峰影小学
马山街道除阖闾社区之外的所有地区。包括马山地区和马圩地区(马山地区:古竹、和平、万丰、西村、嶂青、群丰社区;马圩地区:峰影、乐山、迎晖、栖云苑、履峰苑)
其他:御园
胡埭中心小学
胡埭集镇,胡埭村、龙延村、鸿翔村、夏渎村所辖未*迁拆**的自然村,花汇新村,花汇社区(花汇苑一、二、三区),汇景新城,富安村的东街、蔡村,香槟花园
立人小学
张舍村,富安村(东街、蔡村除外),马鞍村,林场的秦巷,阖闾社区,富安雅园1-81
张舍苑一区、二区、白领公寓(富安一期A、B、C块);
富安花园A块、B块(富安二期A、B块);富润花园一区、二区、三区(富安二期C、D、E块);立人花园一区、二区(富安三期B、C块);马鞍苑一区、二区(富安三期E、F块)
育红小学(公益校区设置三、四年级)
河埒社区:万达广场、阳光嘉园、领馆88、河埒新村、溪北新村1-27、36-45、47-51、64-66、68-107
产山社区:紫金英郡西苑(紫金伴山)1-53
太康社区:泰康新村、太康新村、大丁村(无线电家舍)263之1-3、264之1-3、265-267、大丁村(西丁小区)567-571、蓓蕾新村、鹏程大厦、大丁佳苑、桃源居、富安华庭(1-7)、梁清路小区
桃源社区:桃园新村、上里东老村、上里东235-238(原河埒村的居民)、上里东69(纺机专件厂宿舍)、70-71、75-76、78-79(微型轴承厂家舍)、上里东80-115、王巷、刘巷、陶巷、尤巷、嶂山碧院、荣御华府1-42
龙山社区:公益新村、荣巷新村、山语银城、江大新村、梁湖家园、桃源人家、梁溪路(29、36-37、42、45、46、54、71、100)、东横山、东横山新村、荣巷(上荣中荣、下荣)、许巷、许巷新村、许巷教工家舍、小丁巷、龚巷、郁巷新村、郁巷、梁巷、贾湾、曹巷新村、郑巷、鑫龙佳苑
荣巷社区:孙巷村、孙巷小区、大张巷村、张巷新村、东浜、西浜、荣巷街、大渲3、5-10、12、13、13-1、13-2、13-3、351、352、355-373、376-380、龙山小区、龙山村、梁湖南苑、荣御山庄
梁溪社区:金色江南天景花园、颐景花园、秀景花园、集景花园、陆丼、云景佳园
梅园社区:徐巷(含江苏省第三离职干部休养所)
新峰社区:史巷、贾巷、张巷、丁巷、王巷、东山、西山、郑家旦
青龙山社区:青龙山村、青龙山新村
勤新社区:勤新苑小区、118家舍、陈漕湾新村、张巷、朱巷、乌泾桥
其它:梁溪警苑、六一四所、十三分部干休所、微生物研究所家舍、油泵研究所家舍、地质勘探队家舍、青山林果场、江大龙山家舍、天马苑、钱巷208号(退休军人干休所)"
育红梅园分校
梅园区域的外来人员子女
育红山水小学(暂定名)
蠡湖香槟苑,蠡湖尚珺花园,蠡湖公馆(长广溪花园),银河湾花园,威尼斯花园,澜岸铭邸1-73、75、76、81-92、102-113、123-132、142-158、423、425、426、429-432,石塘社区老村
其他:博大欢乐颂8-11、15-18
育英实验小学
产山社区:团结一村、团结二村、产山新村11 - 21,22-1、22-2、 22-3,23,33 - 38,60 - 78、玉兰苑、上严巷荣院家舍1-4、上里东新村68号、上蒋巷(公房)未*迁拆**部分、上严巷(西太湖)31-63、青山一村1-7、10-14、16-22、青山二村1-10、33-44、47-48、53-58、青山村140-141、华晶新村、青松新村、青山三村、紫金英郡东苑
惠河社区:化轻家舍、公安家舍(惠河路116)、惠河路9号1-13(景民开发)、惠河路10号、锡景苑、上余巷、下余巷、江宁家舍、胜利新村、惠河路29-1号1-4(轻大宿舍)、青山一村51-119、青山二村15-30、青山村42、43、粮科家舍、惠河路荣院家舍11-14,谢巷116-1、116-2、116-3
桃源社区:冯巷(上下)、莫巷、青山村、上里东新村1-65号、上蒋巷私宅未*迁拆**部分
协民社区:江南家舍(2-23)
育英小学华晶校区
青山区域内的外来人员子女
育英锦园小学
大箕山社区:大箕山家园(1-5标段)、大箕山村(自然村)、西湾(自然村)、独月山庄
湖景社区:管社山家园A、B区、秦巷新村(自然村)
渔港社区:渔港家园A、B区、渔港新村(自然村)、太湖锦园、太湖锦绣园
荣巷社区:大渲南苑、太湖名邸、大渲新村416-459、 507-539
梅园社区:香雪苑、杨巷新村(自然村)、大渲北苑
青龙山社区:逸泉苑
湖山社区:湖山湾家园A、B、C区
观湖铂庭一期(150-320)、栖园1-67
蠡园中心小学
西园社区、隐秀苑社区、环湖社区、湖滨苑社区、蠡溪路291~299(单号)、263号(原蠡溪路102号)、261号(原蠡溪路102-1号)、271号(原蠡溪路102-2号)、273号(原蠡溪路102-3号)、223号(原蠡溪路112号)、225号(原蠡溪路114号)、227号(原蠡溪路116号)、西园里161-163、景鸿苑、奥林花园、名都华庭、瑜憬湾、隽苑1-3、鸿桥苑
河埒中心小学
水秀新村270-285、300-303、305-306、441-446、463-467、469-472、496-510(495-498无此号码)、513-514、601-615
溪南新村1-18、20-21、25-38、40(之1-6)、41-53、57-67、70之1-20、71-74、75、75之1、76-92、97-99、103-119、121-133、141-159、161-165、166之1-5(已拆)、171-189、191-201、203-212、214、214(之1、2)(已拆)、215-226、227、18号大门(231-234)(已拆)、250-260(已拆)、291-296,297(之1-4)、299、299(之1-6)、300(之1-2)、301-303、305-307、309-324、376-426、431-445、450-458
西园里104-105
红山半岛(红山花园)、景溪苑、月溪苑、蠡溪苑(其中的28、29、30、31号的一楼除外)、蓝庭公寓(1-5、7-10、16-18、19-24)
其它:溪南里A块12-39、唐巷B块(北桥人家)7-26、梁溪原筑
被拆除的地区:田里三房,安上,邱巷,打油湾,东顾巷村(小吴巷、南华巷、北华巷)
河埒中心蠡桥分校
蠡桥社区:大成村1-149、蠡桥新村69-108、冯巷199-229、黎明村7-95、蠡新村、黎成村1-14、仙蠡墩家园、荷叶新村1至20,22至38,41至64,66至85,89至93-1,100至100-1,105至107,118至130、金域蓝湾、中建溪岸观邸
协民社区:机床新村、杨胡刘巷、水韵金阁、华润悦府(幸福里)、大王基
河埒中心孙桥分校
大孙巷、蒋巷、乔巷、大成村200号以后、孙蒋新村、溪北新村28-35、52-63、118、128-152、169-183、228-263、280-289、住友苑、住友家园、梁青苑(太阳花园)、名爵大厦(青祁路108)
稻香实验小学
水秀新村2-8、10-13、15-16、43-86、91-93、95-134、138-212、216-249、252-255、257-267、431-435、451-456、473-494
稻香新村6-13、20-46、48-184
北桥村地区:北桥、北桥街(1-39)、中巷、机床厂家舍、后计前计、吉浪浜、过巷、浜头、湖滨路48、65、71、75号(203室、204室)、建筑路(10-1、12、12-1-2、14-2)、三毛纺家舍(1、2、6、7、8、47)、建仪家舍、二轻宿舍(1-8)、三钢厂简易家舍、*警武**家舍、太湖新城(太湖西大道818号、820号)、月秀花园(梁溪苑)、月秀东园(原建仪家舍)、新梁溪人家、苏豪国际大厦(湖滨路621、623、625)
其它:溪南里b块1-11;唐巷c块(北桥人家)1-6;
栖庭一期(栖庭1号至15号)
蠡湖中心小学
双虹社区:蠡湖一号翠苑、丽苑、馨苑、煦苑、御苑、锦苑等小区(暂借)
蠡湖社区:蠡湖苑、蠡景花园、天竹苑东、西区、湖滨苑、太湖山庄、蠡湖名邸(西上海) 、蠡湖公寓楼、连大桥安置房、月湖山庄、天竺花园(经适房)
夏家边社区:景秀苑、夏家边家园A~C区、湖滨壹号(6-12)、景秀苑公寓、景丽西苑、蠡湖华庭(蠡溪路855、859-909单号、913-925单号、959-969单号、975-989单号);【备注:蠡溪路以东为蠡湖华庭单号,空缺号为店面商铺;西面为蠡湖华庭双号】
震泽社区:东顾巷家园A~D区、震泽一~四村、金湖苑(标准花园)、56所宿舍、河北绛安置区、南北华巷
景丽东苑社区:景亭苑一、二期、景丽东苑、天安曼哈顿(河滨花园)【湖滨路809号】、蓝墅、湖滨杰座(百润置业)【湖滨路812号】
蠡园社区:蠡湖人家东、西区、湖滨壹号(1-5)
山明社区:山明四村(包括丁昌桥安置房)、华侨城(景华苑)
中南社区:中南家园A区、B区、葛巷新村、印象湖滨家园(路劲天御)
美湖社区:蠡湖家园A~C区、美湖家园B区、小潘巷、芝兰桥小区
蠡溪社区:蠡湖香樟园(暂借)、天湖隽苑(路劲天御)(暂借)、瑞湖华庭(暂借)
雪浪中心小学
雪浪社区、板桥社区、望溪社区、葛埭社区(北横山除外)、仙河苑
其他:丰裕园、丰裕新村、北新村、旺巷;雪方苑、李巷、沈巷、方桥老街
雪浪中心许舍分校
原许舍村、向阳村、原雪浪村的北横山、大浮村、长广村、五十六所、七0二所、中视基地、长广溪庄园1-37(山水东路105号)
滨湖中心小学
原塘前、南山、渔业、安堂、南泉、鲍家、壬港等村及南泉市镇 、鑫茂苑、方泉苑、吴塘村、西林村、军嶂村
滨湖中心三湖分校
原滨湖、方湖、新湖、裕村等
教育康复中心
面向全区招生

新 吴 区
新区第一实验学校(小学部)
太湖花园一、二、三期
新洲小学
联心嘉园一期、二期,香梅人家、金梅苑、梅里水晶城
泰山路实验小学
瑞城国际、东鼎家园、第一国际、富力桃园
旺庄实验小学
新光村、新光嘉园、春雷村、春雷嘉园、春雷苑、红旗村、红旗花园A区、红旗花园B区、长欣公寓、长欣大厦、长江国际花园一期、长江金岸、香山名苑、银河广场、东方银座、盛业大厦、新光大厦、润*东泽**都、尚东雅园
春星小学
春潮园一区、春潮园二区、春潮园三区、群星村、春潮村西魏巷、春丰村、锡春华庭、新都会
高浪小学
埌下、高浪嘉园、新洲花园、新洲人家、新港公寓、星尚国际
新安实验小学
新安花苑(第一社区、第二社区、第三社区、第五社区)、新安社区、朗诗小区、太湖雍华府
新吴实验小学
和风社区、龙湖小区、国信观湖湾、协信阿卡迪亚、积水裕沁湖畔庭、琥珀澜湾、耘林公寓、远洋太湖宸章、万科观湖礼著
硕放实验小学
安桥、溇金、香楠、大墙门、东新、丰硕苑、秦村、建丰、吉祥、新锦苑、市镇、墙裕、润硕苑、咏硕苑、振发公寓、墙联(浜东、浜西、沿河、宋更上、南头、朱家浜)、丽景佳苑
南星小学
南星苑、新梅路、合新、黄家门、杨家湾、硕放、香楠佳苑、锦硕苑、云港佳苑、哥伦布广场、墙联(东小房、南小房、西小房、前鲁、中鲁、后鲁、旺家浜、唐坊上)、西典
江溪小学
叙丰村、叙丰家园南区、叙丰家园B区、叙康里、奕淳公寓、景南苑、多友大厦、前进花园、欧典家园、首创悦府园、景西苑、奕翔公寓、宝盛花园、万科东郡家园、长江国际花园二期、铭城花园、春城家园B区、朗诗天萃苑、保利天悦华府、金轮星光名座
坊前实验小学
坊前片区村巷、万裕苑(一期、二期、三期)、新丰苑(一期、二期)、美新玫瑰庄园、金峻苑
春阳实验小学
和睦家园、中邦城市花园、花郡家园、观澜华府、新丰苑三期、海雅锦园(中海)
南丰小学
风雷村、兴竹村、曙光村、塘南村、东风村、叙丰里、叙成里、广南里、锦江苑、叙丰家园北区、叙丰家园C区、东风家园、兴竹家园、北区金色家园、南区金色商业广场、福润轩、财富广场(金科中心)
春城实验小学
春城家园A区、国信世家、金科米兰、融辉观邸、博客公寓、香溢紫峻、富力城(金禧)
梅村实验小学
繁荣村、荆心村、茅塘桥村、梅村村、协丰村、梅北村、永新村、东元村、群力村、张公桥村、南石园村、新北村、新南村、梅新村、新宅村和梅村街道居委,香梅花园、嘉禾一方、梅满嘉园、景泉花苑、恒泰雅居、梅丽苑小区、书香国际公寓、美满锦园、清枫华景,硕放场站、76团(模拟训练中心)由区教育局统筹
锡梅实验小学
*阳城太**、梅里香舍、金白领公寓、城色佳园、梅里新街口、花半里、上品花园、海天紫郡、香格梅里、万科维园,购买本街道安居房并落户的适龄儿童由街道统筹
后宅中心小学
后宅居委、大新村、后中村(飞凤路以西)、君域豪庭、明园星都一期二期、鸿福苑一期二期三期、唐明园、唐明东园、鸿山锦苑、金世湾、明欣苑、双象家舍
鸿山实验小学
建新村、梁鸿村、大坊桥村、后中村(飞凤路以东)、东塘街村、南塘村、鸿运苑一社区、鸿运苑二社区、水岸观邸、(鸿山紫庭)
泰伯实验学校(小学部)
鸿声村、七房桥村、马桥村、鸿山村、鸿西村、鸿新村、鸿声居委、鸿泰苑、金润华庭、江南华府、吴月雅境、凤鸣山庄、尚院

经 开 区
育红万科小学
万科城市花园
育英融创小学
天鹅湖花园:A区(1-3、5-6、8-13、15-23、25-33、35-43、45、47-53、55-63、65-73、75-83、85-93、95-99、101、103、105-113、115-118);B区(1-64、65-72、73-86、87-99、101-107、108-113、120-122、123-124、125-130、136-143、145-168),C区(2-7、10-13、15-18、22-25、29-34、36-41)
东绛实验学校
大桥社区(部分)、东绛社区、湖东、蠡东、利农社区、梁南社区、糜巷桥社区、南桥社区部分(含金城新村蒋巷、戈巷;翠园新村前于湾、后于湾)、锡铁巷社区、尚贤社区、周新社区、方庙社区的原庙桥部分(三乡图、许富桥、周仓桥、庙桥街、邓湾里、周巷上、俞巷上、南糜巷、北糜巷、袁湾里、薛家浜、蔡家桥、蒋巷、凌甲里、方甲里、树园里)
其他:山水湖滨一期、二期;太湖国际社区一街区、二街区、大通溪园(海上传奇)1号至30号、太湖国际社区的太湖世家、上风渚
东绛第二实验小学
瑞星家园、瑞翔园、瑞雪家园、大桥社区(部分)、南桥社区(部分)
江南实验小学
旺安村、友谊村、南张村、落霞村、落霞苑社区、南湖家园
华庄中心小学
华庄村、华庄居委、农联村、太湖村、龙渚村、华新村(新村)、蠡桥村、南塘村(塘铁桥村、南场村)、桑南村(南庄村、桑园村)渔业村、农场、加禾部分自然村(除旺湘桥﹑埝渡桥﹑庄前﹑孟巷上四个自然村外)、凯发苑社区(一期二期三期五期)、水清木华 华憬佳园、侬联佳园
太湖实验小学
水乡苑(一区-四区)、原巡塘村全部、加禾旺湘桥、埝渡桥、庄前、孟巷)、太湖社区(太湖佳园)、周潭社区、双茂社区

在所有的初中里,恐怕天一实验和省锡中实验是每个想买学区房家长必定会考虑的学校,这两所学校都是有所谓“学区班”的学校,即孩子及监护人户籍都在所属学区,那么满足学校条件的前提下,孩子就可以凭户籍入学。
天一实验
学区范围(2019年):锡沪路以南,锡东大道以西,锡山大道以北,吼山大道以东的区域实际居住的户籍人口。初一学区生,要求就读学生与监护人在学区内有独立房屋产权、具有施教区正式户籍、且实际居住。
省锡中实验
学区范围(2019年):理想城市花园、绿地世纪城、嘉利华府庄园、金都花园、清水湾人家、百好锦园、融域花园、惠山万达商业广场、嘉洲花园洋房、春城花园、悦水园、奥林匹克花园、维盛嘉园、复地新城、橡树湾邸、悦湖花园、名园、华宇商业中心、天力商业广场、锦绣商业广场。
家长常见问题
1.孩子明年9月升初一,我3月份买房晚不晚?
答:不建议临近升学时购买学区房,3月份买学区房已经相对较晚了,最好的时机是在小孩入学1-2年购房。
2、学校附近的房子都是学区房吗?
答:不一定,需要了解目标学校最新学区划分,看房源是否在学区内!
3、我听苏州的学区房对住房面积是有要求的,无锡有吗?
答:无锡学区房对于住房面积没有要求,但是过道房不能获得入学资格。
4、家里有一对双胞胎,可是只有一套房,能够同时入学吗?
答:正常情况下是一套学区房一个学位,同一时间只能安排一个孩子入学。但是双胞胎作为特例是可以同时入学的,详细情况也可以咨询目标初中。
5、孩子马上升初一了,我们是外来人口,在无锡没有房子,能入学吗?
答:根据往年政策,满足一定条件的随迁子女是可以在无锡入学的。
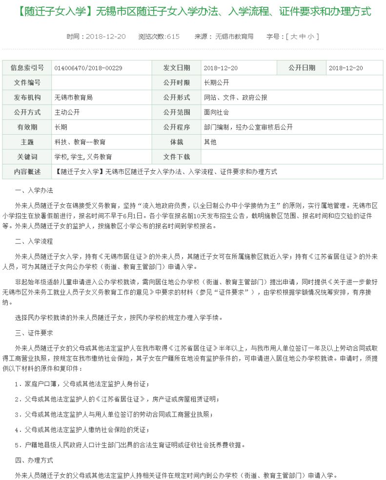
根据之前教育局发布的
无锡市区随迁子女入学办法、
入学流程、证件要求和办理方式

外来子女入学条件及材料
外来人员随迁子女的父母或其他法定监护人在我市取得《江苏省居住证》半年以上,与我市用人单位签订一年及以上劳动合同或取得工商营业执照,按规定在我市缴纳社会保险,其子女在户籍所在地没有监护条件的,可申请进入居住地公办学校就读。申请时,须提供以下材料的原件和复印件:
1.家庭户口簿,父母或其他法定监护人身份证;
2.父母或其他法定监护人的《江苏省居住证》,房产证或房屋租赁证明;
3.父母或其他法定监护人与用人单位签订的劳动合同或工商营业执照;
4.父母或其他法定监护人缴纳社会保险的凭证(即社保缴费证明,拿社保卡或者身份证到街道社保所一体机上打印即可);
5.户籍地县级人民政府人口计生部门出具的合法生育证明或征收社会抚养费收据。
注意:以上条件无锡最基本入学条件及材料,具体还要根据所在区和学校的实际情况安排,入学材料具体以对应学校招生公告及要求为准。
最近,无锡这些地方又新增学校啦!
2020年还有这些新建、扩建学校
一起来看看吧
滨湖区:新增一所初中,9月正式招生!
2020年,滨湖区新增一所初中
今年9月就会迎来第一批新生
这所学校就是无锡市河埒中学西校区
命名为“ 无锡市滨湖区双语实验学校 ”

学校地址
学校位于无锡市滨湖区蠡园街道环港路18号,观湖路与环港路交叉口东北侧。

学校规模
学校占地面积4.5万平方米,建筑面积2.9万平方米,设计规模为12轨36个教学班,最多可容纳1800名学生。
学校性质
学校为义务教育公办学校,隶属于滨湖区教育局,由无锡市河埒中学教育集团负责办学,采用“河埒品牌+河埒管理+双语特色”的集团化办学模式。
学校为义务教育公办学校,隶属于滨湖区教育局,由无锡市河埒中学教育集团负责办学,采用“河埒品牌+河埒管理+双语特色”的集团化办学模式。


▲图片来源:滨湖教育
新吴区:这所学校扩建!
近日无锡市自然资源和规划局批前公示了无锡市旺庄中学扩建工程项目规划的设计方案。

该项目位于无锡市旺庄中学内,利用现有土地扩建12班教学楼及学生餐厅等,建设单位为无锡市旺庄中学,规划用地性质为中学用地。
项目扩建部分建筑面积约7500平方米,容积率、建筑密度等相关指标符合规划要求。

大概方位

旺庄中学是无锡的公办初中
根据此前公布的
公办初中招生对口方案和小学施教区方案来看
与旺庄中学相对应的是高浪小学
新建、扩建公办,这方面家长需注意!
今年陆续新建了不少公办学校,比如之前的连元街惠山分校,而随着今年政策明确公民同招、民办摇号,民办学校择优录取的行为也会被禁止。一些家长为了求稳,自然会将目光放到一些口碑比较好的公办学校的学区房上,这一定程度上刺激了学区房的市场需求。

现在很多热门小学生源爆表已经是常态,而且入学会对落户时间有要求,所以很多家长会提*考前**虑买学区房。因此,也有不少楼盘会把学区作为卖点宣传,尤其是一些规划在建或扩建的学校周边。

图:源自网络
前一段时间爆发的恒大xx“虚假学区”的问题,就利用了家长这个心理,购买时宣传是jy学区,交房时却变成了wq学区,一夜之间,学区骤变(变差),家长当然不买账,打砸售楼部,上了新闻。
对此沈老师想说在楼盘正式交付之前,是没有学区这样的说法的。稳妥起见,建议大家买房前一定要打电话咨询学校。
早在去年5月份时,好公办扎堆的梁溪区,就给广大家长喂了一颗定心丸,公布了在售楼盘的对口学校。
公告原文
近期,少数开发商在教育行政部门未确定对口学校的情况下,在楼盘销售中以不实对口学校欺骗或误导消费者。为方便消费者放心购买住宅,防止受不实宣传误导,经研究,梁溪区教育局决定公布梁溪辖区内一批在建在售楼盘的对口学校。

图源自:365淘房
未列入《无锡市区公办小学施教区一览表》或本次公告内的其他楼盘,其开发商所作宣传我局不予认可。
可以看到这一份公告中,涉及了梁溪区不少楼盘,包括富力运河十号、圆融广场、世茂时光里、世茂璀璨时光、万科运河传奇、融创运河壹号府、华发首府等。
不过梁溪教育局也说了未列入施教区一览表,也未列入此次公告的楼盘,开放商私自宣传为学区的,他是不认可的。
那大家就可以对照看看,你心仪的梁溪区新楼盘在不在其中,如果不在那就要慎重了。
最后,对于学区这个问题,之前沈老师已经做了很多介绍,无锡近年来各区都在新建扩建学校,因此学区每年都会有所变动,对于一些有入学需求的家长,购房毕竟是一件大事
1.明确学区的概念:很多家长对于学区的概念是比较模糊的,需要明确的是,只有官方公布认可的学区才是有依据的,购买之前需要明确核实;
2.搞清楚自己的需求:很多家长对于学校的选择是比较单一的,需要从工作地点、学校环境、未来直升学校等因素客观比较,慎重选择;
3.一旦决定好,建议较早选择:由于很多热门学校每年生源爆满,因此对于学区实际入住以及落户时间都是有一定限制的,尤其是有入学需求的,一定要尽早决定。