国家药监局通报化妆品不合格名单 (国家检测洗发水不合格品牌)

国家检测洗发水不合格品牌,国家药监局化妆品抽检不合格名单

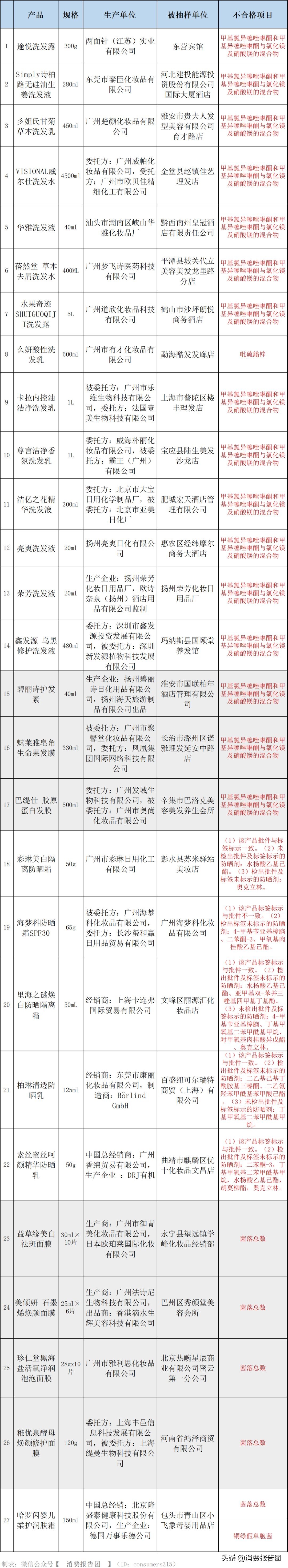
国家药监局近日发布了新一期化妆品质量监督抽检通告,公示了检出的50批不合格化妆品,主要包括洗发水、防晒霜、面膜等,检出的不合格化妆品主要来自酒店、发廊、美容店等场所。

其中检出的安热沙水能户外清透防晒乳、采洁防晒霜、同仁堂植物原浆毛发修护发膜等23批不合格化妆品,经核查,标示的生产企业否认是该企业生产,这23批产品涉嫌假冒产品。

其它检出的27批不合格化妆品中,包括14批洗发水、3批护发产品、5批防晒霜、4批面膜

国家检测洗发水不合格品牌,国家药监局化妆品抽检不合格名单

不合格洗发产品包括,两面针(江苏)实业有限公司生产的途悦洗发露、霸王(广州)有限公司生产的尊言洁净香氛洗发乳、深圳市鑫发源投资发展有限公司出品的鑫发源 乌黑修护洗发液、北京市大宝日用化学制品厂出品的洁亿之花精华洗发液等。

不合格护发产品包括,扬州碧丽诗日化用品有限公司生产的碧丽诗护发素、凤凰集团国际网络科技有限公司出品的魅莱雅皂角生命果发膜等。

国家检测洗发水不合格品牌,国家药监局化妆品抽检不合格名单

不合格面膜包括,日本欧珀莱国际化妆有限公司出品的益草缘美白祛斑面膜、香港滴水生辉美容科技有限公司出品的美倾妍石墨烯焕颜面膜、广州市雅利思化妆品有限公司生产的珍仁堂黑海盐活氧净润泡泡面膜等。

比如,日本欧珀莱国际化妆有限公司出品、广州市御青美化妆品有限公司生产的的益草缘美白祛斑面膜的“菌落总数”检出值高达35,000,000CFU/ml,而国家化妆品标准规定的“菌落总数”项目最大值为1000 CFU/g。

国家检测洗发水不合格品牌,国家药监局化妆品抽检不合格名单

不合格防晒产品包括,广州市彩琳日用化工有限公司生产的彩琳美白隔离防晒霜、广州海梦科化妆品有限公司生产的海梦科防晒霜 、Börlind GmbH生产的柏琳清透防晒乳等。

27批不合格化妆品具体名单如下。

国家检测洗发水不合格品牌,国家药监局化妆品抽检不合格名单

国家药监局要求相关部门对上述不合格化妆品依法立案调查。更多精彩内容,关注公众号【 消费报告团 】(ID:consumers315),揭开消费生活里的各种陷阱!