(报告出品方/分析师:国海证券 林昕宇 杨蕊菁)
1、深耕陶瓷卫浴领域,盈利能力不断提升
1.1、扎根陶瓷卫浴行业,二十余载积淀成就细分龙头
公司是国内较早进入陶瓷卫浴行业的企业之一,已成为国内陶瓷卫浴行业领军企业。
1994年,箭牌家居集团创立,旗下品牌 ARROW 箭牌在广东佛山正式成立。

公司以卫生陶瓷起步,1995 年第一批自主研发的坐便器正式生产,1996 年实现大规模量产连体马桶,随后产品种类逐年开始扩充,到 2012 年已成为卫生陶瓷、龙头五金、浴室家具、瓷砖、定制橱衣柜等全系列家居产品的设计、研发、生产、销售及服务商。
公司于 2016 年以定制卫浴为市场突破口开始拓展全屋定制业务,实现了由单一品类到单一场景消费再到全屋家居定制的转变。
经过接近 30 年的技术积累,公司已成为国内陶瓷卫浴领域领先的本土企业。
2018 年,公司正式确立了“全球智慧生活大家”的品牌定位,发力高端市场。

股权结构集中,谢岳荣家族为实际控制人。
公司控股股东为佛山市乐华恒业实业投资有限公司,持有公司 49.71%的股份,谢岳荣、霍秋洁夫妇及子女*安谢**琪、谢炜合计持有 65.00%乐华恒业投资的股权,加上谢岳荣直接持有公司 21.54% 的股份,四人合计控制公司 71.25%的股份。
2020 年 10 月,四人签署《一致行动协议》,成为公司的共同实际控制人,保障公司经营决策一致高效。

子公司业务定位明确,生产基地保留主要产品利润。
公司拥有 26 家全资子公司,2 家控股子公司,分布在广东佛山、广东肇庆、广东韶关、景德镇、山东德州、湖北应城、深圳七个城市及印尼,各子公司业务定位明确,分为生产基地、销售公司、深圳研发中心及印尼海外销售公司。
母子公司存在购销关系,部分子公司为纯销售公司,不从事生产活动,从内部生产基地采购后对外出售,同时子公司内部也存在少量货物调拨的情况。产品利润主要留存在对应的生产基地,销售公司利润基本覆盖其运营及管理成本并保持微利。


管理层实业经验丰富,对核心人员进行股权激励。
公司具备一支重研发、精生产、强营销的高素质管理团队,核心管理层深耕陶瓷卫浴行业二十多年,在家居行业拥有丰富的经验,对行业生产特点和管理模式理解透彻,准确把握行业发展动态。
公司上市前建立了一套完整科学的人才引进、培养和激励系统,对部分高管和核心技术人员实施了员工激励计划,设立员工持股平台共青城乐华嘉悦投资合伙企业,持有公司 1.40%的股份,持股人包含董秘、副总、财总等高管以及主要部门、生产基地负责人等在内的 50 名员工,提高整体研发团队凝聚力。

2023 年股权激励草案发布,彰显经营信心提振内部动力。
公司已发布 2023 年限制性股票激励计划(草案),拟以 9.13 元/股的价格,向公司中层、核心管理及核心技术(业务)人员在内的 180 人授予 600 万股限制性股票,占公司总股本 的 0.62%,其中首次授予 514.92 万股,预留 85.08 万股。
对于首次授予部分,公司经营考核目标为 2023-2025 年营业收入同比增长不低于 15%/10%/10%,扣非净利润同比增长不低于 20%/15%/15%。
预留部分在 2023 年三季报披露后授予则不考核 2023 年而新增考核 2026 年营业收入(10%)和扣非净利润增速(15%)。考核标准彰显公司持续增长信心,同时针对利润的考核标准高于营业收入,公司盈利有望随智能产品结构升级得到优化。
本次股权激励计划至少覆盖 180 名员工,占公司员工总数的 1.13%,相比于上市前扩大了股权激励覆盖范围,进一步提振内部经营动力。
1.2、主营陶瓷卫浴产品,盈利能力不断提升
产品品类丰富,陶瓷卫浴产品为公司核心产品。公司生产的品类覆盖卫生陶瓷、龙头五金、浴室家具、瓷砖、浴缸浴房、定制橱衣柜等全系列家居产品,致力于为消费者提供一站式智慧家居解决方案。
1)卫生陶瓷为公司传统优势产品,2020-2022 年占营业收入比重分别为 46.10%/44.60%/46.71%,经过数十年的经营发展和技术积淀,公司的卫生陶瓷产品在国内市场已具备了较为广泛的品牌知名度。
2)公司龙头五金产品收入占比不断提升,从 2019 年的 23.10%提升到了 2022 年的 27.55%,主要是因为在行业集中度不断提升的趋势下,公司不断加大智能恒温花洒、智能恒温龙头等智能产品的研发和推广,并进一步加大新兴推广渠道的投入力度,使得龙头五金产品的收入快速增长。
3)浴室家具、瓷砖产品的收入占比均有所下降,主要是消费者偏好变动较快以及行业竞争更加激烈所致。
4)浴缸浴房、定制橱衣柜产品收入占比较低,目前定制相关品类处在培育期,整体占收入比例较低,基本保持稳定。

2022 年营业收入同比下降,但净利润实现小幅增长。
公司 2022 年实现营业收入 75.13 亿元/同比-10.27%,净利润 5.92 亿元/同比+2.80%。受新冠疫情及地产下行影响公司收入有所下降,但业绩方面由于前期产品提价且原材料价格整体 平稳,较高的销售毛利率促使公司业绩小幅增长。

得益于战略定位调整,公司收入质量和盈利能力不断提升。
公司毛利率从 2018 年的 25.01%提升到 2022 年的 32.85%,提升较为明显,主要原因为:
1)公司对品牌定位进行了调整,发力高端市场,不断完善产品结构,覆盖市场群体扩大;
2)推动“智慧”转型,实施“产品智能化”战略,智能产品营收占比提高,收入结构有所优化;
3)推行“生产智能化”战略,产品生产成本得到了较大改善。
2019 年到 2022 年同行业毛利率水平呈现一定下降趋势,但在品牌战略定位调整及双智能战略的助力下,公司毛利率波动幅度较小,始终保持在 30%以上,较为稳定。
2022 年公司期间费用率有所提高。2019 至 2021 年公司期间费用率分别为 19.04%/19.84%/19.70%,整体较为稳定,2022 年期间费用率为 22.96%,与 2021 年相比提升了 3.27pct,主要是因为管理费用率及研发费用率有较大的提升。
由于公司持续引入中高层管理人才,管理人员薪酬有较为明显的提升,公司管理费用率提升较为明显,从 2018 年的 5.56%提升到 2022 年的 8.70%。同时,为顺应智能化发展战略,公司不断加大研发投入,研发费用率逐渐提升,2022 年研发费用率为 4.53%。

2、细分领域竞争激烈,行业迈向智能化发展
2.1、建陶行业分化明显,头部企业快速扩张
我国卫生陶瓷及瓷砖市场已进入存量竞争阶段。
2017 年我国卫生陶瓷产量达到峰值,随后进入波动下行阶段。根据中国建筑卫生陶瓷协会数据,全国卫生陶瓷产量从 2017 年的 2.40 亿件下降到 2021 年的 2.23 亿件,年均复合下降 1.82%,2022 年受国内疫情多点复发影响,卫生陶瓷产量出现大幅下降,只有 1.67 亿件 /同比-25.11%。

瓷砖产量走势与卫生陶瓷一致,2022 年产量为 73.10 亿 m2 /同比-10.53%。瓷砖产量在 2016 年达峰后震荡下滑,但产能却逆势增长,《2022 中国瓷砖(瓦)产能调查报告》显示,全国陶瓷砖产能从 2020 年的 123.2 亿平方米增长到 2022 年的 125.6 亿 m2,年均复合增长率为 0.97%,产能的增加与产量的下降反映出瓷砖供需不平衡的矛盾加剧,市场竞争愈发激烈。

受到政策、环保、市场等制约因素的影响,建陶行业分化更加明显。
在国家环保政策不断趋严的背景下,行业持续出清落后产能,产业步入转型升级阶段,中小 企业逐步被淘汰。与此同时,具有品牌、渠道和规模优势的企业不断丰富产品品类、扩大市场覆盖,并通过提升智能制造水平增强产品竞争力,市场份额得到了进一步扩大。
根据中国建筑卫生陶瓷协会,2016-2020 年,约 500 家规模以上陶瓷企业被淘汰,企业数量从 1600 多家减少到 1050 多家;生产线也从 3400 多条减少到 2760 条,下降 15.45%。
2021-2022 两年间全国建筑陶瓷生产企业减少 115 家,生产线淘汰 275 条,淘汰比例为 9.96%。
另一方面,随着市场竞争的加剧,头部企业的品牌、规模、资源等优势越来越明显,逐步实现扩张,根据中国建筑卫生陶瓷协会,“十三五”期间建陶行业 CR10 提高了 3%,达到 18%,预计到“十四五”末行业集中度将超过 20%。
目前建陶行业市场集中度较低,由于减碳、市场竞争和环保趋严等因素将长期存在,行业将迎来新一轮的市场洗牌,行业集中度也将进一步快速提升。
2.2、卫生洁具市场格局分散,外资主导卫浴精装市场
从品牌格局来看,我国卫生洁具市场格局分散。分档次看,高端市场主要由汉斯格雅、德国唯宝等外资品牌占有,大众消费市场以科勒、TOTO 等外资品牌与箭牌、惠达、九牧、恒洁等本土品牌为代表,低端品牌则由本土大量中小企业和代工企业组成。
受疫情反复影响,精装修市场持续承压,卫浴部品配套率有所降低。据奥维云网监测数据显示,2022 年中国房地产精装规模 145.8 万套/同比-49.0%。配套卫浴部品方面,2022 年精装修市场坐便器配套规模为 132.86 万套/同比-49.5%,配套率为 91.1%/同比-0.9pct;2022 年 1-10 月花洒配套规模为 116.87 万套/同比48.2%,配套率为 98.4%,相比 2021 年全年下滑 0.9pct。

精装市场呈现明显的内外资品牌分化,外资占主导。据奥维云网监测数据显示,在 2022 年精装修市场卫浴市场中,外资品牌份额为 67.9%/同比+4.8pct,TOP3 品牌为科勒、TOTO、摩恩;内资品牌份额为 32.1%/同比-4.8pct,TOP3 品牌为九牧、箭牌、欧派,外资优势较大。
从单品来看,坐便器产品 TOP 品牌格局有所变化,九牧、唯宝入围 TOP5,TOP5 品牌份额合计 69.6%/同比+3.2pct,市场集中度进一步提高,在 TOP5 品牌中,内资品牌仅有九牧一家;花洒产品 TOP 品牌格局稳定,TOP5全为外资品牌,TOP5品牌份额合计为73.3%/同比+8.8pct,集中度提升较为明显,科勒、摩恩稳居 TOP2,汉斯格雅和高仪奋力追赶。

2.3、智能化成为行业趋势,智能品类扩张
科技水平发展与品质生活追求共同驱动,智能家居产品需求扩张,智能家居市场持续增长。
一方面,随着科学水平与制造水平进步,智能家居产品品类丰富度得到提升的同时价格也更为亲民,同时,居民对于智能化、便捷化产品的需求,对于精致智能生活的向往,催生智能家居产品需求扩张。
据 IDC 预测,2023-2027 年全球智能家居设备市场出货量将从 8.9 亿台突破至 12.3 亿台。

智能马桶较好满足消费者功能性需求,价格逐渐亲民化,成为智能卫浴空间主力单品。
在卫浴空间中,消费者对于马桶智能化带来使用体验优化感受更为直接,同时价格带也在逐步下降,更好顺应消费者需求。
据奥维云网调研数据显示,用户选购时最关注的因素是也是“功能”和“价格”。据奥维云网数据,国内智能坐便器线上零售量从 2016 年的 53 万台增长到 2022 年的 257 万台,年均复合增长率达 30.10%。
在精装修市场中,智能坐便器配套率稳步提升,据奥维云网数据,2017-2022 年国内精装修市场智能坐便器配套率提升了 26.1pct。

我国智能坐便器市场仍处起步阶段,需求有望持续释放,未来空间可观。
疫情三年对居民健康生活意识的唤醒,对智能产品接受度更好的 Z 世代在家装消费中的参与度逐步提升,以及智能坐便器自身功能的不断迭代与价格带下沉,都将驱动智能坐便器市场的用户需求持续释放。
根据箭牌家居 2022年报转引奥维云网、中国家电网数据,2022 年智能坐便器在我国的市场普及率约为 5%,与日本接近 90%、韩国约 60%、美国 60%的普及率相比,未来发展空间可观。

智能坐便器卫浴空间核心单品,有望顺卫浴空间延展带动多品类销售。
一方面,卫浴空间各产品装修进场时间相近,同时,智能坐便器卖家有套餐打包销售等促销举措,智能坐便器作为卫浴空间强势品类,有望带动恒温花洒、智能浴室柜、智能毛巾架等产品销售。
据奥维云网,2023 年 4 月,智能马桶一体机线上市场市占率前五品牌分别为九牧、恒洁、箭牌、沃卫和瑞尔特,同时,花洒套装线上市场前五品牌是箭牌、九牧、四季沐歌、恒洁和汉斯格雅。
智能马桶、与花洒的市场份额前五名具备一定重叠度,也从侧面体现智能坐便器与智能花洒销售具备一定相似性与相互带动的基础。
3、多方面竞争优势,赋能公司持续发展
3.1、三大品牌定位清晰,面向不同客户群体
公司有 ARROW 箭牌、FAENZA 法恩莎、ANNWA 安华三大品牌,具有较高品牌知名度和美誉度。
三个品牌具有不同的市场定位,能够满足不同消费群体的需求。其中 ARROW 箭牌定位为全球智慧家居大家,品牌个性为国际感、科技感、人文感;FAENZA 法恩莎定位为高端艺术生活品牌,品牌个性为艺术、优雅、纯粹,面向具有艺术追求的消费群体;ANNWA 安华定位为年轻时尚的卫浴品牌,品牌个性为年轻、时尚、自在,面向消费群体以年轻人为主。

三大品牌知名度较高,多次被评为中国十大卫浴品牌、十大瓷砖品牌,产品多次获得德国红点设计奖、德国 IF 产品设计金奖、红棉中国设计奖,并分别于 2015 年、2020 年连续两届被指定为世博会中国馆陶瓷洁具供应商,亮相米兰世博会、迪拜世博会,品牌效应显著。
未来公司将继续坚持和发展多品牌战略,通过多种方式加强品牌宣传力度,进一步提升品牌价值。

3.2、营销网络庞大,为后续增长奠定基础
产品销售以经销为主,“先款后货”方式占据销售主导权。公司自成立以来便采取以经销为主的销售模式,通过遍布全国的经销商网络触达全国消费者。
2022 年公司通过经销模式实现营业收入 66.12 亿元/同比-10.94%,占主营业务收入的比例为 88.00%/同比-1.11pct。
公司经销收入占比有降低的趋势,从 2019 年的 95.98%下降到 2022 年的 88.00%,主要是因为近年来国内线上消费成为趋势,公司不断推广直营电商业务,在淘宝、京东等电商平台开设直营店铺,线上销售收入提升明显。
2022 年公司直营电商业务收入为 6.96 亿元/同比+10.27%,占主营业务收入比例为 9.32%/同比+1.74pct。
在经销模式下,公司通常对经销商采用“先款后货”的方式进行销售结算,这种方式使得公司资金可以迅速收回,应收账款规模较小,应收账款周转率高于同业平均水平,现金流风险得到有效控制。

经销商及终端门店网点数量逐年增长,与主要经销商合作稳定。
经过数十年的经营发展,公司建立起了完善的全国经销网络体系,截至 2022 年底,公司在全国的经销商数量为 1980 家/同比+6.80%,其中箭牌经销商 1105 家、法恩莎经销商 450 家、安华经销商 425 家,全国营业网点 13378 个/同比+11.00%,经销范围覆盖全国 34 个省和直辖市。
前十大经销商销售总金额占主营业务收入比例较高,2019 年到 2021 年分别为 25.76%/26.41%/23.93%,公司与这些经销商合作稳定,2021 年十大经销商中,有 2 家的合作可以追溯到 2000 年以前,4 家可以追溯到 2010 年以前,剩余 4 家也均在 2018 年以前就开始合作。

坚持以零售为主的全渠道经营,销售渠道种类全面且定位清晰。
公司销售渠道分为零售、工程、电商、家装四种,2022 年公司四种渠道销售收入占比分别为 41.38%/24.63%/20.08%/13.91%,零售渠道和工程渠道是主要的终端销售渠道。
在精装修、装配式建筑新政以及消费群体年轻化等因素作用下,渠道结构有所变化。
卫浴等标准化产品适应电商销售渠道,家装渠道向整装模式拓展进一步抢占传统零售业务市场份额,公司顺应发展趋势实施全渠道营销战略,电商、家装渠道占比逐年提升,零售渠道收入占比有所降低。
在四种销售渠道中,零售渠道销售毛利率维持在较高水平,2019 年 到 2021 年毛利率分别为 34.94%/32.96%/34.00%,为公司较高的毛利率水平提供支撑。

终端门店为主要零售销售渠道,拓展门店布局将助力提升市场份额。
公司终端门店主要分为专卖店、家装店、商超店、异业店、社区店、乡镇店六种,细分定位家装公司、商场、小区等场景的消费群体。
在终端门店方面,公司将同步推动专卖店优化升级和渠道下沉布局。
1)专卖店优化升级的重点是优化门店展示模式,增加套系化产品及智能产品展示空间,提升卫浴产品配套率和智能产品销售占比;
2)渠道下沉布局主要是通过加大对社区店、乡镇店等门店的布局挖掘存量房市场客户,扩大县级市场份额和社区旧改市场份额,实现产品从一线城市到乡镇地区的全方位销售网络覆盖,提升产品渗透力,加强公司产品销售能力。

3.3、精益化生产管理模式,产品供应充足
生产基地分布广泛,及时就近响应客户需求。公司在全国拥有 8 个在产生产基地及 2 个筹备中的生产基地,分布在广东佛山、广东肇庆、广东韶关、江西景德镇、山东德州、湖北应城六地,能满足全国各地经销需求,借助四通八达的完整物流体系,快速响应客户订单。

自有生产基地产能储备充沛,拥有多条在建陶瓷洁具、卫浴、瓷砖自动化产线,为自产规模扩大打下良好基础。
各产品产销率均位于高位水平,2020 年部分产品产销率超过 100%,是因为公司适当关闭一些暂时闲置的生产线,生产适销对路的产品,一定程度地消化库存产品。
2022 年受房地产下行及居民消费减弱等因素的影响,短期内市场需求遭受冲击,公司销售规模下降,在订单式生产模式下,公司产能未能得到充分利用,产能利用率有所下滑。
龙头五金产品产能利用率处于高位,2021 年为 98.78%,随着未来公司募投项目年产 1000 万套水龙头、300 万套花洒的项目逐步投产,龙头五金产品产能压力将得到缓解,其余产品产能储备较为充沛。

存货水平合理,存货周转率提升明显。公司通过订单响应系统和库存管理系统,科学合理进行排产,借助多年生产制造经验,发挥规模优势,有效降本增效,提高盈利能力。
公司存货规模较大,与公司经营模式和行业特点有关,2022 年存货占总资产比例为 13.68%,处在行业中等水平,可保障对销售渠道的供货和响应速度。
公司主要产品客户稳定,销售渠道通畅,2019-2021 年存货周转率提升明显,2022 年有所下降,但仍然处于行业领先的水平。

4、打造智慧家居品牌,布局智能家居产品
4.1、创新驱动,产品智能化发展
注重产品研发创新,研发实力不断提升。公司核心技术大部分来源于自主研发,多年的技术优势为公司持续保持卫浴行业的领先地位提供了有力支撑,有助于及时响应客户需求,引领行业发展潮流,提高产品的附加值。
目前公司已取得专利 2343 项,其中发明专利 70 项、实用新型专利 1554 项、外观设计专利 719 项。
公司与专业机构及高等院校开展技术合作交流,与国家日用及建筑陶瓷工程技术研究中心、景德镇陶瓷大学科学艺术学院、清华大学美术学院等高校、研究机构建立了良好的产学研机制,为公司保持行业技术领先提供有力支持。
研发投入方面,2020-2022 年公司研发投入分别为 2.20 亿元/2.88 亿元/3.41 亿元,研发投 入占营业收入比例分别为 3.38%/3.44%/4.53%,公司正不断加大研发投入,持续推进创新。

推动产品智能化发展,智能产品营收占比持续增长。
公司智能家居产品 2022 年实现营业收入 18.88 亿元/同比-3.20%,占营业收入比例为 25.12%/同比+1.84pct,毛利率 36.77%/同比+1.51pct。其中,智能坐便器实现营收 13.89 亿元/同比-0.98%,占主营业务收入比例为 18.58%/同比+1.74pct,毛利率为 36.47%/同比+1.40pct。
未来,公司将扩大智能座便器、智能盖板、智能晾衣机、感应器、智能龙头、智能花洒等智能产品的产能,优化产品结构,顺应家居卫浴行业向智能化、高端化、节能环保等方向发展的趋势,把握智能家居快速发展的市场机遇,提升公司的盈利能力。

4.2、募投项目助力,智能家居市场竞争有望提升
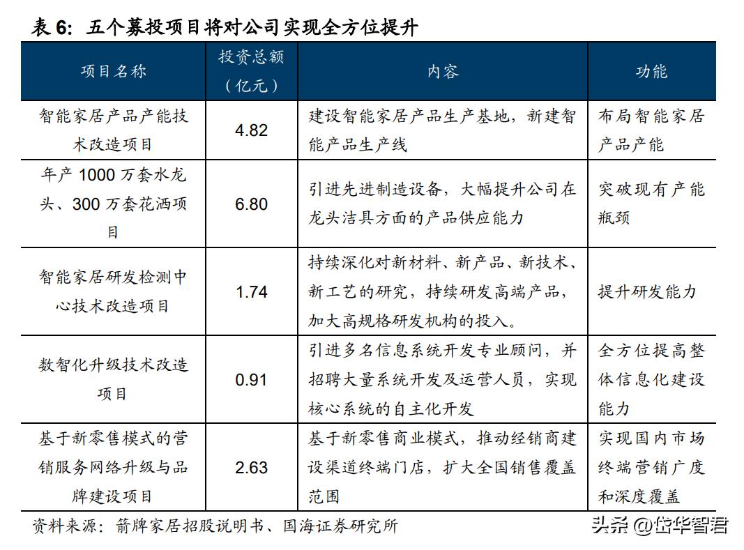
募投项目的顺利实施将对公司实现全方位提升。
公司首次公开发行股票募投项目共有五个,分别在产能、研发、信息化建设、销售渠道四个方面进行建设。募投项目的顺利实施,将有效扩张产能、提升产品竞争力、扩大市场覆盖能力,对公司业绩长期增长提供支持。
智能家居产品产能技术改造项目和年产 1000 万套水龙头、300 万套花洒项目全部达产后,预计将实现年均增加营业收入 12.59 亿 元和 11.71 亿元,年均净利润 1.41 亿元和 1.34 亿元。
1)募投项目有助于突破现有产能瓶颈,以及提升自产率,优化成本。
目前公司智能坐便器上盖部分部件因产能不足尚需外购,外购占比约 30%。智能家居产品产能技术改造项目和年产 1000 万套水龙头、300 万套花洒项目将有效提升公司智能座便器、龙头五金等产品产能,公司在突破现有产能瓶颈,更好满足消费者需求的同时,有望进一步提升自产率,降低外购比例,从而优化成本稳定毛利率表现,并且可以使得产品产出质量更为稳定。
2)募投项目提升自主研发能力,保障产品竞争力。
随着轻智能产品的普及,以及行业技术的成熟,智能坐便器均价出现下行趋势,部分产品价格上行有赖于产品功能创新升级,公司智能家居技改项目将提升公司自主研发能力与产品差异化竞争力,在智能马桶以及后续新智能品类进入均价下行、渗透率提升阶段时,通过产品功能创新支撑均价,保持较好毛利率水平。此外,公司的各募投子项目分类明确,可以完善智能家居的布局,从而进一步提升公司在家居产业智能化份额。

4.3、 公司加速构建智能家居生态,渠道下沉带动销售
公司卫生陶瓷品类齐全,套系化供应能力强,更好满足消费者一站式购买需求。
智能卫浴空间的套系化销售更加明显,消费者购买卫浴产品时,有鲜明地以坐便器为大单品,连带洗面盆、五金件、浴室柜等套系化延伸购买的习惯特征。
因此不具备套系化配套供应能力的单品类中小企业会面临更残酷的市场竞争,公司深耕卫浴全品类,实现了卫浴品类全覆盖、全智能化产品线布局,可以满足消费者多元化的家居产品购买需求。
创新科技、跨界联合,公司加速构建智能家居生态。
公司于 2021 年加入华为的鸿蒙生态,在全屋智能化领域展开合作,于 2022 年推出搭载天猫精灵系统的智能魔镜,走在完善智能家居布局前沿。

围绕智能马桶套餐式销售,推动卫浴空间其他产品连带率提升。
公司围绕卫浴空间核心单品智能马桶,进行套餐式销售,如推出买智能马桶即送大置物花洒等套餐模式,实现以智能马桶为核心的套餐销售策略。2019-2021 年,公司坐便器与淋浴花洒、水龙头等产品的连带率持续提升。

公司有全渠道营销优势,发力社区及乡镇顺应智能家居下沉趋势。
公司坚持零售为主推进全渠道营销,在经销、直销、电商、工程等渠道具备完善布局,对全国市场形成有效覆盖。同时公司积极布局社区营销,顺应智能家居渗透率提升趋势,深入下沉到社区和乡镇拓展市场。
5、复盘 TOTO:立足产品,布局全球
5.1、发展初期:与日本经济增长路径保持一致

5.1.1、成立初期:社会经济巨变,陶瓷产品需求激增
大正时代日本经济高速发展,新兴城市不断诞生。
大正时代日本取得了令人瞩目的高速增长,海运、重工业等企业得到显著发展,极速的工业化带来城市的扩展和产业结构的变化,从事第二、第三产业的人口显著增加,以新兴城市带为中心,新兴的经济圈、文化圈不断诞生,城市居民数量不断增多。
TOTO 为全球领先的日本水暖产品制造商,公司发展状况与整个日本经济的增长和活动保持一致。
1917 年 TOTO 注册成立。在公司成立初期,随着经济增长和扩张,城市居民数量增加,人们对新型、现代化的城市住宅需求增大,对 TOTO 的卫浴产品需求也随之激增。
1920 年,公司引进了日本的第一个隧道窑。
1927 年,由于过度的资本投资和生产,日本遭遇了严重的经济萧条,TOTO 的发展亦受到抑制,面对不断下降的需求,TOTO 被迫削减生产。
战争年代,尽管 TOTO 仍保持一定的增长,并于 1937 年完成了第二座卫生洁具制造厂的建设,但受到多方面不利因素影响,公司包括煤在内的多种原材料的严重短缺。

5.1.2、战后经济增长:家庭消费需求提升,首次进入模块化领域
战后重建,日本家具市场进入“黄金时代”。
二战后,日本进入战后重建期,经济迅速恢复,地产行业迅速发展,新增需求较多,家居市场由此走上了发展的快车道。需求量的增长和日本消费者收入的增加,推动着日本家居行业黄金时代的发展。
1975 年,日本家居设备行业的企业数量为 40,961 家,从业人数为 314,567 人。
目前日本位居前列的家居企业和品牌也大多在黄金时代诞生,例如 1947 年的 NAFCO、1967 年的宜得利、1969 年成立家具公司的岛忠、1964 年开设家具连锁店的山新、1972 年首次开设日本门店的宜家等。
家庭消费需求迅速增长,促进 TOTO 发展壮大。到 1965 年,日本平均家庭消费的商品和服务比战前增加了 75%,为了满足市场对其产品日益增长的需求,在 20 世纪 50 年代和 60 年代,TOTO 开始制造浴室配件等新产品。
1964 年,TOTO 首次进入模块化产品领域,开始生产预制浴室。此外,公司在国仓地区又开设了四家工厂,在志贺开设了一家工厂,在战前修建的茅崎工厂附近又开设了一家工厂。
到 1970 年,当日本面临水资源短缺时,TOTO 开发出了每次冲水只需 1.6 加仑的马桶。同年公司开始生产搪瓷浴,并将公司名称由 Toyo Toki 改为 TOTO LTD。

5.1.3、20 世纪 80 年代:产品线与销售范围的扩张
日本经济增速放缓,家居行业整合,消费追求差异化。20 世纪 80 年代,日本 GDP 增速开始放缓,基建投资速度放缓。这一时期,国际经济环境动荡,1978年爆发第二次石油危机,1985 年“广场协议”签订使得日元迅速升值。
日本政府采取宽松货币政策应对,大量资金涌入房地产,房价迅速上升,日本居民居住成本 上升。
一系列综合因素使得日本家居行业发展速度逐渐放缓,市场竞争逐渐激烈,大企业的规模优势和品牌优势开始显现,日本家居行业进入整合状态,企业数量和从业人数逐渐减少,到 1990 年企业数量为 40,788 家,从业人数为 278,229 人。
这一期间,日本结婚率从 1980 年的 6.7%下降到 1990 年的 5.9%,男性与女性的初婚年龄均有所推迟。独身主义和家庭少子化的比例增加导致日本家庭结构发生变化。
日本消费者成为了奢侈品主力消费人群,消费享乐主义抬头,日本消费偏好追求个性化、品牌化和高端化,使得日本家居消费也呈现多样化和个性化。
产品线取得长足进展,海外扩张销售制造。20 世纪 80 年代,在白川浩史(Hiroshi Shirakawa)和古贺良典(Yoshine Koga)的领导下,TOTO 在扩大产品线和销售组织方面取得了长足进展。模块化厨房、梳妆台、高质量瓷砖、热水器、惠而浦浴缸、高科技马桶、“washlets”(具有温水洗涤功能的微电脑控制马桶座圈)、精密测量工具、光学连接器和磁盘等新产品迎合了市场的需求,促成了 20 世纪 80 年代销量的快速增长。
随着产品线的增长,该公司开始在海外扩张其销售和制造功能。1986 年,TOTO 成立了 Cera 贸易公司,以进口和销售其他制造商的管道产品,扩大 TOTO 的总市场份额。
1986 年,公司与川崎重工成立了第一家合资企业 Nihron Yupro 公司,1980 年代末,东陶在法国、德国、印度尼西亚、韩国、泰国、中国香港、中国台湾和中华人民共和国均有业务开展。

5.1.4、20 世纪 90 年代:日本衰退的开始,美国与中国的持续扩张
日本房地产泡沫破灭,经济衰退开始。1991 年日本房地产泡沫破灭后,房地产行业长期陷入萧条状态,新屋开工户数总计、自有和租赁部分自 1991 年后明显下降,新屋开工户数和建筑面积均不断下滑,对于新屋开工的建筑面积,住宅的总体、自有、租赁、新建待售的新屋开工建筑面积均处于下降趋势。
房地产泡沫破灭后,1997 年,日本经济陷入衰退,至上世纪 90 年代末,日本经济依旧处于 疲软状态。
产品与日本建筑业密切相关,地产泡沫使日本营收增长大幅放缓。TOTO 大多数产品与日本建筑业的健康状况密切相关,低迷的经济大幅减少新屋开工数量,TOTO 的营收增长大幅放缓,毛利润、净利润数据也在下降。
1997 年的经济衰退使情况进一步恶化,TOTO 的净销售额从 1997 年的 4722.7 亿日元下降到 1998 年的 4198.5 亿日元,净利润从 118.7 亿日元下降到 34.2 亿日元,1999 年,TOTO 的净利润降为负值。
1998 年,TOTO 宣布到 2000 年将裁减 1000 个工作岗位,6 家工厂将暂停生产。

海外扩张进一步发展,美国中国为重点发展区域。
1990 年,在越来越多的美国社区强制使用节水低冲水系统的背景下,TOTO 凭借完美符合规定的每次冲水 1.6 加仑马桶,成立了销售公司 TOTO Kiki U.S.A, Inc.,并进入美国市场。
1992 年,TOTO 扩大了在美国的业务范围,在亚特兰大开设了一家节水马桶制造工厂,通过新成立的子公司 TOTO Industries (Atlanta)运营。
1996 年,TOTO 在美国建立了第三家子公司以协调该公司在美国的业务。中国是 TOTO 在上世纪 90 年代大举扩张的第二个目标市场,公司在中国建立生产业务,生产出来的产品在中国销售,也出口到日本和其他国家。
1994 年,北京 TOTO 有限公司成立,生产厕所和其他卫生洁具。
1996 年 6 月南京 TOTO 有限公司开始生产铸铁浴缸,一个月后大连 TOTO 有限公司开始生产水龙头。1995 年,TOTO 成立了 TOTO(中国)有限公司,以协调公司在中国的整体活动。

5.2、金融危机期间短暂停滞,全球扩张持续推进
5.2.1、海外市场布局持续推进,中国占比逐年提升
随着日本房地产发展趋势变化,客户结构从新房向翻新转变。
日本房地产泡沫破灭后,日本地产的繁荣时代难以重来。
根据数据统计,日本的民间建筑居住用成交量自 2000 年起呈现下降趋势,房屋空置现象明显,房屋空置率提升,实际入住并产生房屋装修需求的消费群体也相应减少,日本现有住房和装修市场规模萎缩。
新房市场的交易活跃度有所下降,直接带来越来越多的人选择旧房翻新装修,房屋翻新装修成为家居市场的另一股重要力量。
人们对于住房装修的需求逐渐由单纯的家居用品配置,向生活品质的提升转变,壁纸和装饰涂料销量增加也表明日本消费者对更新内饰的兴趣日益浓厚。同时,消费者对 DIY 的兴趣也日益浓厚。

翻新业务占比不断扩大,海外业务净销售额占比增加。
20 世纪 90 年代末期,TOTO 开始进行业务重塑,努力减少自身业务对新屋开工数量的依赖,推动翻新业务发展。
从 2001 年至 2021 年,TOTO 的翻新业务占比从 46%上升到 67%,2018 年 4 月以来,Anshin 翻新业务策略的推进,使 TOTO 的翻新业务进一步加强。
在调整国内业务结构的同时,TOTO 不断推进海外市场布局,希望以浴室和厨房水暖产品为中心,为全世界的客户提供丰富而舒适的生活方式。
至 2021年,TOTO 的海外业务净销售额占比从 2001 年的 8%上升到 27%。

从产品布局来看,公司进行持续迭代并推出各类新品与技术。
公司在 1999 年开发“智洁技术”,在此近二十年期间持续推出各类新品与新技术,在产品研发与技术迭代方面稳步推进。

公司经营情况稳定向好,金融危机造成短暂停滞。
2000 年以来,随着公司业务结构调整效果逐渐显现,公司的营业收入、毛利润、净利润等均有所上升,营业收入增长率、净利润增长率等表现较好。
2008 年金融危机爆发,对 TOTO 的业务造成一定影响,公司营业收入、毛利润等均出现下滑,净利润骤降,营业收入、毛利润增长率降为负值,净利润增长率一度降至-224.8%。
金融危机过后,公司营业情况恢复稳定,总体保持上升的态势。

海外市场布局不断推进,中国市场发展壮大。
21 世纪以来,TOTO 开始进一步扩张海外市场,从 2006 年至 2022 年,公司海外市场营收占比逐渐增高。截至 2022 年 3 月,TOTO 在日本共有 46 个生产基地和 98 个展厅,在全球其他 17 个国家和地区拥有 39 个生产基地和 12 个展厅。
在 TOTO 布局的海外市场中,中国市场的规模最大,2020-2021 年公司在中国市场的净销售额超过全体海外市场净销售额的 50%,2022 年中国市场净销售额占比为 48.7%。

日本本土市场营收维持稳定,各类产品销售情况较为平均。
在拓展海外市场的同时,TOTO 在日本本土市场销售情况较为稳定,2011 年至 2022 年营业收入稳中有升。
从日本市场几种主要产品的销售情况来看,公司的主要产品销售情况较为一致,各种产品的净销售额占比较为平均,近年来均保持稳定,变化幅度不大。

中国市场为公司最大海外市场,近年来营收增速开始放缓。
中国市场是 TOTO 几个海外市场中营收和净利润最大的市场,从 2011 年到 2016 年,公司在亚洲市场的营业收入不断增加,但 2017-2021 年增速开始放缓,2022 年恢复高速增长, 营业收入为1248.9 亿日元/同比+27.84%。
TOTO在中国市场的销售可分为华北、华东、华西、华南以及中国香港几个区域,其中,华东地区营收占比最高,2021 财年占比为 42%。

欧洲美洲市场规模不断扩大,美洲市场收入远高于欧洲。除亚洲市场外,欧美也是 TOTO 海外扩张的重点区域。从 2011 年到 2022 年,公司在欧美地区的收入逐渐上升,欧洲与美洲的市场占比基本维持稳定,美洲市场收入远高于欧洲市场。

公司积极布局新事业领域,开发陶瓷、建筑环境设备等新产品。在发展原有业务领域的同时,TOTO 积极布局新事业领域。公司在新领域的布局已取得一定成效,近年来新领域收入呈上升趋势,2020 财年受新冠肺炎疫情影响,公司在新领域的收入略微下滑。
公司在新领域开发的主要产品为陶瓷和建筑环境设备等,近年来陶瓷收入占比逐渐提升。

5.2.2、 产品结构相对稳定
公司主要经营三个业务部门,分别是日本国内住宅设施部门,海外住宅设施部门,新领域部门。其中,国内住房设施部门主要产品为坐便器,模块化厨房,浴室梳妆台,海外住宅设施部门主要产品为卫洗丽,坐便器,洗面器,水嘴,浴缸等,新领域业务部门主要产品是瓷砖和陶瓷产品以及相应涂料等。

公司产品结构相对稳定,5 大主要产品销售利润情况维持较好。TOTO 主营的 5 大类产品近年来表现较为稳定,净销售额稳中有升,总体营业利润也相对稳定。2020 年,受新冠肺炎疫情影响,公司部分产品营业利润有所滑落。从市场需求来看,近年来,公司产品用途也相对稳定,用于新房和翻新的产品净销售额及营业利润稳定增长。


研发节水性能产品,为保护水资源做贡献。
作为提供卫浴产品的企业,TOTO 致力于研发推广高节水产品,努力减少产品使用时的水消耗量。
公司开发了“CS 系列”节水座便器,在保证使用舒适的同时极大减少了排污、排送冲水量,现行的 3.8L 冲洗量等产品冲洗水量能减少约 70%,节水技术成果卓著,销量稳步增长。
推动产品创新的同时,公司积极布局新事业领域,开发陶瓷、建筑环境设备等新领域产品,促进公司营收进一步增长。

TOTO 的设计理念为“静谧呈现”。通过“人性化”、“舒适感受”和“至臻美感”三个设计视角实现 TOTO 设计理念,产品不仅注重外观美感还兼顾高质量与功能性,为顾客打造长久陪伴的产品,提供舒适温馨的空间,以及臻享极致的体验。
公司已经凭借优秀的设计获得了众多国际设计大奖,截止 2022 年,公司已经连续 10 年获得红点设计奖,连续九年获得 iF 设计奖。

5.2.3、积极推动 WILL2030 战略布局
TOTO 集团于 2021 年 4 月制定了新共同价值创造战略—— WILL2030。
该战略着眼于 2050 年以碳中和实现可持续发展社会,旨在 2030 年实现可持续发展的社会和清洁与舒适健康的生活方式,以“清洁与舒适”、“环境”和“人与人的联系”作为三个重要课题,致力于经营和 CSR 的统一,避免对地球环境造成负担,实现舒适的未来社会,并实现经济增长。

TOTO 将为实现一个丰富舒适的环境友好型社会做出相应努力。
公司将在节能方面进行改进,升级大型设备,并扩大引进可再生能源,力争到 2040 年 100% 使用可再生能源电力,同时为了减少产品使用时的二氧化碳排放,TOTO 将在其产品的环保绩效方面取得进一步的进展,并在全球范围内推广其“可持续发展产品”系列,即兼顾清洁、舒适和保护环境的独特卫浴产品。

TOTO 目标是 FY2030 使可持续产品占产品构成比例的 78%。
在 FY2021,可持续产品占 TOTO 产品构成的 70%,公司的目标是到 FY2023 年达到 73%(其中日本 80%,海外 61%),到 2030 年达到 78%(其中日本 85%,海外 70%)

在 WILL2030 第一阶段,TOTO 年内投资 1650 亿日元。作为国际住宅设备业务的主要资本投资,公司计划增加项目投资,包括卫生洁具厂和水龙头厂,以创造最佳的供应结构。
TOTO 集团致力于通过投资决策为利益相关者创造价值,这些投资决策在投资时具有投资资本效率的意识,并验证每个业务的效率,以确保他们有效地赚取利润。

6、盈利预测与总结
我们预计 2023-2025 年公司实现营业收入 91.38/108.62/126.62 亿元,归母净利润 7.15/8.64/10.37 亿元,对应 25/20/17 xPE。
看好公司智能产品与零售、家装渠道放量带来业绩增长。
7、风险提示
1)市场竞争加剧。目前,陶瓷卫浴行业整体集中度较低,市场竞争较为激烈,随着房地产行业调控的持续以及环保标准不断趋严,市场竞争将进一步加剧,行业将迎来一轮洗牌,缺少自主品牌、渠道建设落后、技术创新能力薄弱的企业将面临淘汰。
2)房地产市场波动。公司所处行业与房地产行业具有一定的相关性,若我国房地产政策趋于收紧,将导致消费者的购房和装修需求增长放缓,进而对公司的产品销售带来不利影响。
3)经销商管理风险。公司主要通过经销的模式对外销售,若个别经销商未按照合作协议的约定进行产品的销售和服务,或经营活动有悖于公司品牌的经营宗旨,将会对公司的市场形象产生负面影响。
4)技术和产品创新无法适应行业发展。若公司未来的技术创新无法适应行业发展趋势,将导致公司无法在未来的行业竞争中占据领先地位,从而对公司的经营业绩造成一定不利影响。
5)首次公开发行股票募投项目未能如期实施。若公司因自身管理能力不足,或者市场环境发生不利变化、行业竞争加剧等原因,导致项目不能按照进度实施,或者实施后不能达到预期收益,将对公司经营计划的实现和持续发展产生不利影响。
——————————————————
报告属于原作者,仅供学习!如有侵权,请私信删除,谢谢!
报告来自【远瞻智库】