
不知不觉
2019年竟然已经过了小半
年初定下的小目标
都实现了吗?

也许你正做着一份自己并不满意的工作
也许你正感叹一身的才华无处施展
今天发布君为你带来机会!
是时候改变现状了!
宁夏这些单位在招人
快来瞅瞅~
银川市第二人民医院社区卫生服务中心招聘
根据银川市公立医院人事制度的有关文件,结合银川市第二人民医院社区卫生服务中心的用人需求,现将2019年社区卫生服务中心合同制人员招聘公告如下:
一、招聘原则
(一)坚持面向社会进行公开招聘
(二)坚持德才兼备的用人标准,贯彻“公开、平等”的原则,采取面试的形式,面试合格者可录用。
二、招聘岗位
1.全科医师 36人
2.内科医师 12人
3.中医科医师 9人
4.妇产科医师 2人
5.儿科医师 6人
6.口腔科 1人
7.公卫医师 12人
8.药剂科 2人
9. B超室 1人
10.放射科 3人
11.护理 1人
具体招聘条件详见下表
↓

三、招聘对象和条件
(一)具有良好的品行
(二)适*招应**聘岗位要求的条件
(三)具有国家承认的学历
除上述条件外,报考者必须符合《2019年银川市第二人民医院社区卫生服务中心招聘人员岗位计划一览表》所规定的其他岗位设置的要求。
四、报名方式
(一)现场报名
地址:银川市第二人民医院行政大楼2楼人事科(北京中路684号)
时间:上午8:00-12:00 下午14:30-18:00
联系人:王建宁
电话:0951-3066332
报考人员需提供招聘岗位所需材料:个人简历、毕业证、学位证、资格证、执业证等及其他证件复印件。
(二)报名时间
公告发布之日起截止到2019年5月13日之前
五、招聘方式
本单位采取面试方式。由人事科工作人员以电话、短信形式通知应聘者具体面试时间及地点。(请报考者保持手机畅通)
(来源:银川市第二人民医院)
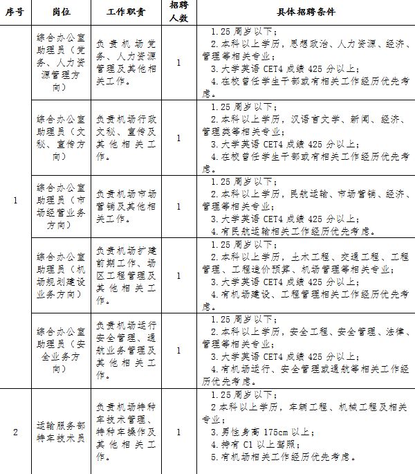
宁夏机场有限公司中卫分公司招聘
根据企业发展需要,宁夏机场有限公司中卫分公司现面向社会公开招聘部分员工,现将有关事宜公告如下:
一、招聘基本条件
1.爱岗敬业,吃苦耐劳,有责任心,团结意识强。
2.身体健康,品貌端正,无重大疾病。
3.遵纪守法,无违法犯罪记录。
4.具有相应岗位任职要求的应、往届毕业生。
5.学历均指第一学历,且学习方式为统招。
二、招聘岗位及条件

三、招聘程序
(一)报名
接收现场报名或网络报名两种形式,报名时间自2019年5月7日至5月10日17:00。
1. 现场报名:
由本人提供以下资料原件、复印件至中卫沙坡头机场办公楼一楼综合办公室报名。
(1)本人有效身份证件。
(2)毕业证书、学位证书、《教育部学历证书电子注册备案表》(登录学信网打印,网址:http://www.chsi.com.cn,具体操作及样表见附件)。
(3)其他各类证书、证件。
(4)个人简历。
2.网络报名:
由本人发送以上资料原件的扫描件至指定邮箱,邮件名采用“应聘+具体岗位+个人姓名”格式。
报名邮箱:luj@westaport.com
(二)资格审查
对应聘者报送材料进行审查,符合条件的通知参加笔试。
(三)笔试
资格审查通过后安排参加笔试。笔试通知将以电话方式通知本人。(计划于中卫、银川分别组织,时间待定)
(四)面试
通过笔试者进入面试环节,面试时间及相关要求将以电话方式通知本人。(时间、地点待定)
(五)择优录取
面试结束,对应聘人员的总体情况进行综合排序,招聘小组视情况与拟录用人员面谈,择优录用。拟录用人员按照公司要求统一体检,办理背景调查证明材料。上述材料准备齐全后,到公司办理员工入职手续。
四、工资待遇
按照宁夏机场有限公司薪酬制度执行。
五、其它情况
1.请参加应聘的人员保持通信畅通。进入下一轮招聘环节者将由分公司综合办公室电话告知,发生未及时接听或电话不通等情况的,视为放弃本次招聘。后续考核开始前未接到通知者即为被淘汰,不再另行通知。
2.招聘条件严格按照岗位任职要求进行,对于不符合要求的,不予招聘。
3.本公告最终解释权归宁夏机场有限公司中卫分公司所有。
六、招聘声明
该公司招聘过程中不收取报名费、中介费、实习费等任何费用。对冒用我公司名义发布虚假招聘信息、收取费用的个人或机构,我公司保留追究法律责任的权利。
联系电话:0955-7073229
注意:《教育部学历证书电子注册备案表》样表打印说明
1. 登陆“学信网”(http://www.chsi.com.cn)。
2. 点击进入“学历查询”界面,选择“零散查询”。
3. 点击“零散查询”进入界面,根据提示输入相关的信息。
4. 填好相关查询信息后点击“查询”进入界面,点击页面左下角“学历在线验证报告”的“查看”。
5. 进入《教育部学历证书电子注册备案表》界面,在页面右上角选择打印。
(来源:宁夏机场有限公司)
银川能源学院滨河校区招聘
银川能源学院滨河校区坐落于银川市滨河新区国际科教城。根据学校发展需要,现面向社会公开招聘,具体要求公告如下:
一、招聘基本条件
1. 遵纪守法,热爱高等教育事业,具有教书育人、为人师表的优秀品质和良好的学术道德;
2. 具有应聘岗位所需的专业知识能力;
3. 身心健康。
二、招聘计划及要求
(一)学生处
1. 岗位:辅导员2名
专业:心理学相关专业
要求:
(1)*共中***党**员
(2)具有全日制大学本科及以上学历;
(3)有部队相关工作经历的优先考虑;
(4)心理咨询师二级及以上;
(5)有一定的心理咨询经验者优先考虑。
(二)幼师系
1. 岗位:专业带头人 1名
专业:教育类相关专业
要求:
(1)具有本科以上学历;
(2)10年以上教学和科研工作经验。
2. 岗位:专任教师3名
专业:学前教育专业
要求:
(1)具有研究生及以上学历;
(2)毕业于 “985”、“211”重点高校者优先考虑;
(3)具有相关教学工作经验者优先考虑。
(三)设计艺术系
1. 岗位:专任教师2名
专业:设计学相关专业
要求:
(1)具有研究生及以上学历;
(2)毕业于 “985”、“211”重点高校者优先考虑;
(3)具有相关教学工作经验者优先考虑。
(四)基础部
1. 岗位:专任教师2名
专业:体育类相关专业
要求:
(1)具有本科及以上学历;
(2)毕业于 “985”、“211”重点高校者优先考虑;
(3)具有相关教学工作经验者优先考虑。
三、招聘程序
1. 自本公告发布之日起开始报名,至2019年6月15日截止。 简历发送至学校邮箱(yinchuandaxuebh@sina.com),简历文件命名方式:姓名-学院-应聘职位,请自行*载下**《银川能源学院求职简历》模板。
2. 学院按照用人需求对应聘者简历进行审查,审查合格后,学校将在官方网站(http://www.ycu.com.cn)上公布进入初试人员名单。
3. 初试将采取笔试方式进行,具体考试时间及地点以电话通知为准。笔试采用闭卷方式进行,主要测试应聘者职业能力、分析问题及解决问题的能力。参加笔试人员必须携带毕业证书、学位证书、身份证等相关材料,未携带者取消考试资格。
4. 根据初试成绩确定复试人员名单,复试根据岗位要求采用不同的方式进行,具体以电话告知。
5. 根据初试和复试成绩确定面试人员,面试具体事宜电话告知。面试主要是在初试、复试的基础上进一步测试应聘者的专业知识、综合分析能力、逻辑思维能力、语言表达能力等。结合初试、复试和面试成绩综合评议后,由学校人才招聘工作领导小组确定拟聘人员。
6. 拟聘人员须向学校提交身份证、学历证、学位证等相关证明材料进行资格复审。资格复审结束后,到学校指定的体检机构进行体检。
7. 体检合格后,学校正式录用。
四、联系方式
通讯地址:宁夏银川市滨河新区国际科教城
邮政编码:750001
E-mail: yinchuandaxuebh@sina.com
联系人:王老师
联系电话: 0951-4667456
(来源:银川能源学院官网)
银川能源学院2019年公开招聘
为适应学校快速发展的良好形势,银川能源学院现面向社会诚聘紧缺专业专任教师:
一、招聘基本条件
1. 遵纪守法,热爱高等教育事业,具有教书育人、为人师表的优秀品质和良好的学术道德;
2. 具有硕士研究生及以上学历且第一学历为全日制本科(专职辅导员学历可放宽至本科);
3. 具有应聘岗位所需的专业知识能力;
4. 身心健康。
二、招聘岗位及要求
(一)信息传媒学院
1. 岗位:计算机类相关专业专任教师2名
要求:
(1)掌握计算机网络技术、计算机应用技术和大数据技术等相关知识,具备JAVA、Oracle、PHP、Python、Linux、Html、JavaScript、C#等开发软件的应用能力;
(2)具有中级及以上职称者学历可放宽至本科。
2. 岗位:物联网工程、通信工程相关专业专任教师2名
要求:
(1)具备物联网和通信工程理论知识与相关实践能力,能够承担《物联网通信技术》、《嵌入式系统设计与开发》、《云计算系统架构》、《RFID原理与应用》、《传感网原理与应用》、《物联网工程规划与设计》、《电磁场与电磁波》、《通信原理》等相关课程;
(2)具有中级及以上职称者学历可放宽至本科。
3. 岗位:计算机类相关专业实训教师1名
要求:
(1)具备计算机硬件、软件和网络相关知识,熟练掌握计算机系统安装、调试和维护,能够指导学生开展相关课程的实训工作;
(2)具有计算机机房及网络设备管理和维护经验;
(3)具有企业工作经验者优先考虑。
(二)商学院
岗位:会计、财务管理相关专业专任教师2名
要求:
(1)具有企业工作经验者优先考虑;
(2)具有副高级及以上职称者学历可放宽至本科。
(三)电力学院
岗位: 电气工程及其自动化专业专任教师1名
要求:
(1)能够承担《电力系统自动装置》、《高电压技术》、《电力电子技术》等课程的授课任务;
(2)具有中级及以上职称学历可放宽至本科。
(四)外国语学院
岗位:商务英语、翻译相关专业专任教师2名
要求:具有国外留学经历者优先考虑。
(五)基础部
岗位:数学相关专业专任教师2名
要求:具有中级及以上职称学历可放宽至本科。
(六)设计艺术学院
1. 岗位:视觉传达设计或设计学相关专业带头人 1名
要求:
(1)具有副教授及以上职称;
(2)有企业经验者优先考虑。
2. 岗位:视觉传达设计专业专任教师2名
要求:
(1)具有研究生及以上学历;
(2)毕业于 “985”、“211”重点高校者优先考虑;
(3)具有相关教学工作经验者优先考虑。
(七)专职辅导员3名
要求:
(1)*共中***党**员;
(2)年龄不超过28周岁,思想政治教育相关专业优先考虑;
(3)具有全日制本科及以上学历;
(4)具有强烈的责任心和政治责任感,热爱学生工作;
(5)具有两年以上校(院)级团学干部工作经验,校级优秀学生干部优先考虑。
三、招聘程序
1. 自本公告发布之日起开始报名,报名截止日期:2019年6月15日。简历发送至yinchuandaxue@163.com,简历命名方式:姓名-学院-应聘职位,例如:王某某-商学院-财务管理专任教师。请应聘者按照学校统一的简历模板填写个人简历,模板请点击*载下**《银川能源学院求职简历》。
2. 学院根据用人需求对应聘者简历进行审查,审查合格后,学校将在官方网站(http://www.ycu.com.cn)上公布进入初试人员名单。
3. 初试将采取笔试方式进行,具体考试时间及地点以电话通知为准。笔试采用闭卷方式进行,主要测试应聘者职业能力、分析问题及解决问题的能力。参加笔试人员必须携带毕业证书、学位证书、身份证等相关材料,未携带者取消考试资格。
4. 根据初试成绩确定复试人员名单,复试根据岗位要求采用不同的方式进行,具体以电话告知。
5. 根据初试和复试成绩确定面试人员,面试具体事宜电话告知。面试主要是在初试、复试的基础上进一步测试应聘者的专业知识、综合分析能力、逻辑思维能力、语言表达能力等。结合初试、复试和面试成绩综合评议后,由学校人才招聘工作领导小组确定拟聘人员。
6. 拟聘人员须向学校提交身份证、学历证、学位证等相关证明材料进行资格复审。资格复审结束后,到学校指定的体检机构进行体检。
7. 体检合格后,学校正式录用。
四、联系方式
通讯地址:宁夏银川市永宁县王太堡银川能源学院人事处
邮政编码:750100
E-mail:yinchuandaxue@163.com
联系人:黄老师 祁老师
联系电话::0951-8409326
(来源:银川能源学院官网)

别等啦!
快去投简历吧!
举报人可以采取以下方式举报涉黑涉恶违法犯罪活动:
1.举报内容:涉黑、涉恶、校园欺凌
2.电话举报:0951-80211093.邮箱举报:
ynxshb80211109@163.com
4.举报地址:永宁县宁丰街150号永宁县公安局四楼政法委420室。

更多精彩阅读

青春心向*党**·建功新时代—永宁县团委举行纪念五四运动100周年暨“五四”表彰大会
重磅!永宁县“青年五四奖章”候选人公示
团团带你去军地联谊会 快来寻觅你的兵哥哥!
团团带你了解扫黑除恶专项斗争应知应会80问(第八期)

长按识别二维码