写在前面
上海视觉艺术学院 是一所参照独立设置本科艺术院校的院校,位于上海市,是一所 民办院校 ,适合家庭经济条件优越、高考成绩仅达省美术本科线的同学报考。
院校概况
上海视觉艺术学院诞生于2005年。原名为复旦大学上海视觉艺术学院,2013年4月经教育部批准我校正式转设为独立设置的普通本科高等学校:上海视觉艺术学院。她是顺应文化艺术发展的世界潮流、时代呼声的产物。作为上海唯一的综合类视觉艺术高等院校,她将引领大视觉的艺术概念,构筑大视觉艺术创意的平 台,按照“忠诚、卓越、创新、和谐”八字校训培养优秀的艺术人才。

上海视觉艺术学院2023年招生简章
一、招生计划

备注:招生计划以教育主管部门最终下达的批文为准。
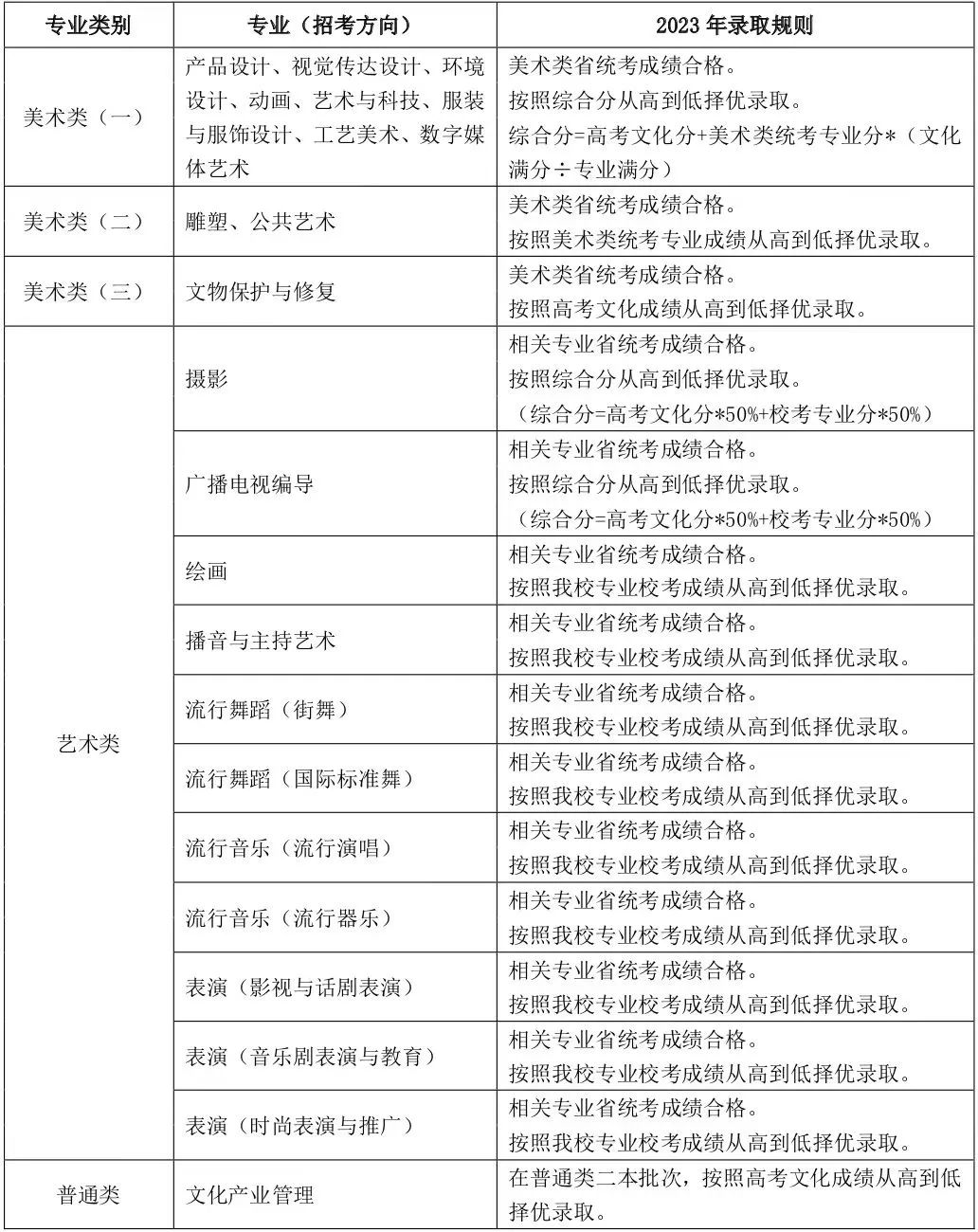
二、考试及成绩认定
凡报考我校各招生专业的考生,须参加当地省级招生部门组织的高等学校招生文化课统一考试。

说明:具体校考要求请登录上海视觉艺术学院官方招生网站。
三、录取规则:
我校招生录取工作按照教育部和上级教育部门的有关规定执行,以“公平、公正、公开”为原则,坚持阳光招生。在同一专业大类划定最低录取分数线的基础上,根据高分优先、遵循专业志愿的准则,分专业录取,无专业级差,具体规则如下表。

1.上述美术类、艺术类录取规则均以考生的高考文化成绩、省统考专业成绩符合所在省市相应批次艺术类本科投档要求(艺术类本科投档线)为前提,普通类录取规则以考生的高考文化成绩符合所在省相应投档要求为前提。各省市考试院或本校另有明确规定的,按有关规定执行。
2.分省计划中,实行平行志愿的省市,以其投档分作为录取依据。
3.我校组织校考的各专业不作分省计划,按照录取规则全国统一排序录取。校考专业录取时,各省市文化成绩不含政策性加分,按满分750分统一换算,再按照录取规则计入综合分。各专业文理兼收,艺术类不分文理的专业录取时文化成绩的计算不考虑文理科之间的分值差别。
4.实行分省计划招生的专业类别中,成绩相同依次按照相关类别统考成绩(普通类专业此项除外)、高考文化成绩、语文成绩、外语成绩从高分到低分择优录取;不作分省计划、全国招生的校考专业成绩相同依次按照校考成绩、高考文化成绩、语文成绩、外语成绩从高分到低分择优录取。
5.各专业录取时,按考生第一专业志愿确定其所属专业大类(即:专业类别),校考专业所在的大类与其他大类之间不调剂。美术类同一大类所含各专业统一划线,在该专业大类内部根据考生填报的志愿进行录取和调剂。大类之间在录取额满时,原则上不进行调剂录取。
6.生源不足时,省级招办可在同批次录取控制分数线上,进行征集志愿,投档比例按缺额计划数的100%,若生源仍不足,我校可将剩余的招生计划调配至生源充足的省市安排录取。
收费标准
1.学费:
美术设计类每生每学年50000元。
文化产业管理专业每生每学年30000元。
2.住宿费:每生每学年1400元(不含寒暑假)。
颁发毕业证书
修学期满,符合毕业要求,颁发上海视觉艺术学院本科毕业证书。
声明:本文内容来源于网络,由“贵平升学规划”公众号整理,仅作分享之用,版权归原作者所有,如有侵权问题,请及时联系我们删除。