
截至6月3日,中国房地产信用信息平台2022年共收录全国开发企业各类不良信用信息49891条,涉及开发企业8990家。其中,行政处罚信息3146条,经营异常信息306条,欠税信息40935条,失信被执行人信息5472条,严重违法失信信息31条,重大税收违法信息1条。
其中,本周(5.30-6.3)共增加房地产开发企业各类不良信用信息99条,涉及房地产开发企业27家。从类型来看,本周新增的不良信用信息主要是欠税信息,无经营异常、失信被执行人、严重违法失信和重大税收违法信息。从分布来看,江西、湖北和江苏本周房企不良信用信息最多。

一周典型信用案例
5月30日-6月3日
欠税
综述:本周共新增收录房地产开发企业欠税信息95条,涉及企业23家,欠税总金额624.78万元,主要的欠税税种是增值税、城市维护建设税、土地增值税、城镇土地使用税和地方教育附加,欠税企业信息主要来自江西、湖北、江苏等省份。

行政处罚
综述:本周新增收录的行政处罚信息4条,涉及企业4家,主要处罚机关为税务、自然资源和城管。

一周信用风险警示
5月30日-6月3日
本周共收录房地产开发企业涉案裁判文书5条,涉及企业1家。从案由来看,均为合同纠纷。

一周典型信用舆情事件
5月30日-6月3日
1、正荣地产公告:无法按期支付多笔票据利息
5月31日,正荣地产发布公告称,受疫情超预期及行业形势影响,此前拟不迟于2022年5月31日支付的2020年5月票据、2021年6月票据、2020年9月票据、2020年6月票据及2020年1月票据各自的利息,截至该公告日期,集团缺乏充足财务资源按原定计划支付。据了解,上述5笔票据利息合计约5300万美元。此外,正荣地产预计可能无法于宽限期届满前支付2019年11月票据的利息1372.5万美元。据悉,该笔票据的利息付款宽限期为2022年6月5日。正荣地产方面表示,为保障债权人的整体利益,公司及其顾问正积极探讨一切可行解决方案以解决流动性问题,并且已着手评估其经营状况及资本结构以制订整体计划,力求提升业务稳定性并寻求与全体利益相关者达成一致的解决方案。
2、蓝光发展:累计到期未能偿还债务本息合计超338亿元
5月31日,蓝光发展发布公告称近期公司及下属子公司新增到期未能偿还的债务本息金额9.9亿元,截至2022年5月31日,公司累计到期未能偿还的债务本息金额合计338.11亿元(包括银行*款贷**、信托*款贷**、债务融资工具等债务形式)。蓝光发展表示,目前公司正在与上述涉及的金融机构积极协调解决方案。
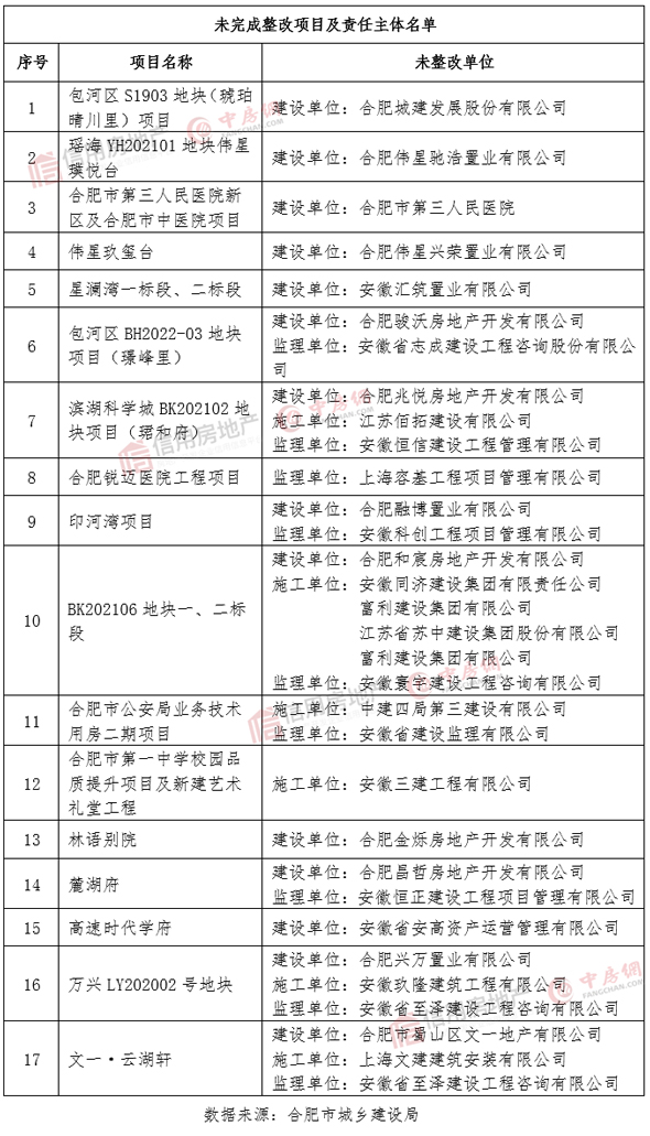
3、因未完成整改,合肥10余家房企被通报
6月1日,合肥市城乡建设局发布的关于近期市管房建项目市场行为检查情况通报显示,相关部门此前对市级监管的房建在建项目开展了建设、施工、监理单位市场行为检查。对检查中发现的问题进行了现场反馈,并下发了监督意见书,提出了整改要求和期限。截止6月1日仍有17个项目未完成整改。其中,包括合肥城建发展股份有限公司、合肥伟星驰浩置业有限公司、合肥伟星兴荣置业有限公司、安徽汇筑置业有限公司、合肥骏沃房地产开发有限公司、合肥兆悦房地产开发有限公司、合肥融博置业有限公司、合肥和宸房地产开发有限公司、合肥金烁房地产开发有限公司、合肥昌哲房地产开发有限公司、合肥兴万置业有限公司、合肥市蜀山区文一地产有限公司等在内的十余家房企被通报。

一周重要信用动态
5月30日-6月3日
1、财政部:加强退税风险防范,严惩*税偷**、骗税
5月30日召开的全国财政支持稳住经济大盘工作视频会议提出,进一步加大增值税留抵退税政策力度,雪中送炭帮企业渡难关。着力稳市场主体稳就业,研究将更多行业纳入按月全额退还增量留抵税额、一次性全额退还存量留抵税额政策范围,预计新增留抵退税1400多亿元,今年出台的各项留抵退税政策新增退税总额达到约1.64万亿元;加快退税进度,确保上半年基本完成小型企业以及制造业等行业中型、大型企业存量留抵税额集中退还;加强库款资金保障,绝不能因为资金问题影响退税和基层“三保”;加强退税风险防范,依法严惩*税偷**、骗税等行为。
2、国家发改委再次要求推进融资信用服务平台网络建设
为贯彻落实惠企纾困的部署要求,着力缓解中小微企业等市场主体融资难题,国家发展改革委财金司、国家公共信用信息中心于5月26日组织召开全国“推进融资信用服务平台网络建设”视频培训会。会议指出,当前经济运行面临严峻挑战,创造性发挥信用建设对稳经济的积极作用,加大涉企信用信息归集力度,加快融资信用服务平台网络建设,促进中小微企业融资便利,对于保市场主体、稳定就业、稳住经济大盘具有重要意义。会议要求,各地区要统一思想、提高认识,按照既定工作部署继续扎实开展工作,全面准确归集信用信息,搭实搭密平台网络,加大政策支持,着力推动信用服务机构下沉,进一步将“信易贷”工作引向深入,更好发挥信用对纾解中小微企业困难、稳住经济大盘的积极作用。
3、银保监会:加大信贷支持力度,创新信贷服务模式
6月2日,中国银保监会发布《关于进一步做好受疫情影响困难行业企业等金融服务的通知》,引导银行保险机构进一步加强受新冠肺炎疫情影响严重行业企业等的金融支持。《通知》要求,各级监管部门、银行保险机构和相关行业协会要坚持金融服务的普惠性、人民性,切实增强社会责任感,采取针对性的有效纾困措施,支持暂时遇困行业企业渡过难关、恢复发展。据了解,《通知》包括十二个部分共42条,主要从加大信贷支持力度、做好接续融资安排、适当提高不良*款贷**容忍度、持续提升服务效率、创新信贷服务模式、完善考核激励机制、发挥保险保障功能等多个方面,对进一步做好受疫情影响暂时遇困行业企业等的金融服务提出了工作要求。
4、宁夏建立中小企业融资综合信用服务平台
6月1日,新修订的《宁夏回族自治区中小企业促进条例》起正式施行。条例新增的“融资促进”专章提出,宁夏将从信贷支持、担保融资、融资服务等方面建立健全融资服务体系建设,为中小企业纾困破解融资难题。此外,宁夏还要建立中小企业融资综合信用服务平台,金融机构可以共享中小企业注册登记、行政许可、行政处罚以及纳税、社保、水电煤气等信用信息,为中小企业提供融资服务。