文 | 和达资本 研究报告
前言
眼科的全称是“眼病专科”,是研究发生在视觉系统,包括眼球及与其相关联的组织有关疾病的学科。眼科一般研究玻璃体、视网膜疾病,眼视光学,青光眼和视神经病变,白内障等多种眼科疾病。
产业投资地图分为(上)、(下)两篇,本篇主要内容为眼科专科医院行业供给侧分析、法律法规和产业政策分析。
三、供给侧分析
1、供给侧整体情况
1) 眼科诊疗市场消费持续高速增长
2012-2015,全国眼科医院入院人数复合增长率为34%。国内眼科诊疗市场消费持续高速增长,2012年中国眼科门急诊总人次达1400万,眼科住院人数70万。眼科医疗市场增长主要来自中老年和青少年群体的消费。中老年人主要是眼病诊疗,青少年需求则集中在验光配镜、近视激光手术及视力保健等。
2) 眼科医疗市场以公立医院为主,但民营专科医院市场份额在不断提高
国内眼科医疗服务主要由两类机构提供:一是综合医院的眼科科室,如北京协和医院的眼科科室、同仁医院的眼科科室、四川大学华西医院眼科等;另一类是眼科专科医院,公立的如中山医科大学中山眼科中心,民营医院如爱尔眼科、何氏眼科等。但是公立医院是国内眼科市场的主力,综合医院眼科门诊在眼科医疗整体门急诊人数中占比在80%以上。但随着大量社会资本的进入,眼科专科医院数量增长迅速。据中华医学会眼科分会统计,2015年中国的眼科专科医院数量超过500家,预计2020年达到2000家左右。
3) 眼科医疗资源缺乏,分布不均衡
目前全国共有眼科医生2.8万名左右,但能开展内眼手术的不足4000人,眼科医生资源仍然缺乏。同时眼科医生分布极不均衡,全国70%的眼科医生分布在大中型城市,基层眼科医生数量很少。国内眼科医疗机构分布上也呈现“省会强,基层弱”的特点。
2、主要参与者及特点

数据来源:各医院官网、和达资本整理
◆ 爱尔眼科(300015)
公司成立于2003年,并于2009年10月30日上市。公司是一家眼科医疗机构,公司主要为向患者提供各种眼科疾病的诊断、治疗及医学验光配镜等眼科医疗服务。本公司是我国规模最大的眼科医疗机构之一,本公司是国内发展速度最快的眼科医疗机构之一。公司在2008年及2009年中国最具投资价值企业评选中,从全国近千家提名企业中脱颖而出,连续两年入选"清科--中国最具投资价值企业50强"。在眼科医疗细分行业,公司目前还没有全国性的竞争对手,主要竞争对手来自于一线城市区域性的公立眼科医疗中心,通常是背靠科研实力强劲的科研院校下属机构,包括复旦大学附属眼耳鼻喉医院、中山大学中山眼科中心、中南大学湘雅二院眼科、华中科技大学附属同济医院眼科、四川华西大学华西医院眼科、第三军医大学西南眼科(重庆)、沈阳市第四医院眼科。
◆ 阳光眼科(838860)
公司于2008年成立,并于2017年7月19日在新三板挂牌。公司整合了各种优势资源,和重庆西南医院、重庆第三军医大学附属医院大坪医院等多家三甲医院,建立起医疗技术合作关系,三甲医院的眼科专家教授受邀轮流到我集团各分院进行技术指导工作,用高新技术,为大众服务。10年一路走来,在各级政府和社会各界人士的关怀信任下,爱瑞阳光的口碑、技术、医疗设施不断提升,荣膺“中国眼科网”公布的“中国眼科连锁品牌前十强”。
◆ 普瑞眼科医院集团
普瑞眼科医院集团成立于2005年,是国内知名的专业眼科连锁医疗机构。目前已在北京、上海、重庆、成都、武汉、昆明、兰州、合肥、郑州、南昌、乌鲁木齐、哈尔滨、济南、西安成功投资创办了普瑞眼科医院,并有贵阳、沈阳、南京、广州医院正在筹备之中。以打造全国模范眼科临床医疗诊疗平台战略为支撑,普瑞眼科医院集团引进了大批眼科医疗人才,聚集了来自同仁、协和、中山的大批名医。集团现拥有眼科医疗的精英专家团队近400人,其中副高以上的专家成员近150人。仅集团旗下的北京华德眼科医院,就拥有30余位正高级主任医师长期坐诊,能够为患者提供国内高水平的眼科医疗服务。
◆ 新视界眼科医院集团
上海新视界眼科医院是一所集医疗、科研、保健和防盲治盲为一体的现代化多功能眼科医院,医院位于上海市长宁区汇川路,地处繁华的中山公园商圈,诊疗面积近10000平米,开展床位108张,是上海市医保定点医院(全面医保)。医院遵循“专业眼科、惟精惟一”的理念,开设了眼科临床部、眼科研究所及防盲治盲办公室。临床部下设白内障青光眼、眼底病、屈光手术、斜视及儿童视光、眼表泪道病、中医眼科等6个临床科室,以及特检科、放射科、超声科、临床检验科、药剂科、麻醉科等6个医技科室;研究所下设眼科遗传病、眼科细胞生物学与细胞移植、眼科药理等专业,将现代眼科医学带来的丰硕成果运用于临床医疗,已成为国内复杂疑难眼病的会诊和治疗中心之一。
◆ 何氏眼科集团
何氏眼科始建于1995年12月,是中国目前唯一集医、教、产、学、研于一体的高科技、国际化的眼科机构。目前,何氏眼科已拥有多家眼科医院、遍布全省的何氏眼科视光中心、一所国际化大学辽宁何氏医学院以及何氏眼产业基地等多家分支机构。何氏眼科是眼科行业多个领域的开拓者和领跑者:是眼科无痛微创手术的领跑者,白内障手术量东北第一;是中国“糖尿病与眼病兼治”的倡导者;是医学验配的领跑者;何氏眼科与华大基因共建国家基因库眼基因库,这是全国唯一的眼病及相关慢病遗传资源库,何氏眼科成为中国眼科精准医疗的领航者。
何氏眼科被国家卫计委授予“国家重点专科”、卫计委防盲治盲培训基地、药物临床试验机构、国际眼科理事会(ICO)顾问委员会委员单位。何氏眼科医院坚持“技术•仁德”先行,初创时成为东北地区最早开展超声乳化白内障手术、玻璃体切割手术和眼科激光治疗等三大眼科技术的眼科医疗机构,填补了东北地区空白,并陆续实现了中国眼科技术的七项首创。
3、供给侧上游各主要环节及主要参与者
1) 眼科药品
国内市场应用的主要眼科用药产品有100多个,其中市场份额领先的包括左氧氟沙星、透明质酸钠、氧氟沙星、妥布霉素/地塞米松、硫酸妥布霉素、重组牛碱性成纤维细胞生长因子等。从市场份额来看,外企凭借雄厚的技术实力和强大的学术推广能力牢牢占据国内眼科用药医院市场的领先地位,如日本参天制药、爱尔康、艾尔建、日本千寿制药等市场份额在国内领先。而本土企业中,沈阳兴齐制药、珠海亿胜生物制药、山东博士伦福瑞达、上海信谊药业等市场份额居前。
①青光眼
根据米内网数据,2015年国内重点城市公立医院青光眼用药市场中,前列腺素类似物市场份额达55%,成为临床治疗青光眼的第一大用药。排在其后的碳酸酐酶*制剂抑**、肾上腺能受体激动剂、β-肾上腺能受体阻滞剂市场占比分别为16%、13%、10%,国内青光眼用药市场与海外初步接轨。目前临床应用的三个主要前列腺素类似物药物分别是拉坦前列素(商品名为适利达,辉瑞研制;01年其复方制剂拉坦前列素噻吗洛尔Xalacom获得FDA批准,并于08年进入国内市场)、曲伏前列素(爱尔康研制,06年获FDA批准,14年获CFDA批准)、贝美前列素(商品名卢美根,艾尔建研制,01年获FDA批准,05年获CFDA批准),它们在整个青光眼用药市场上占据超过一半的市场份额。
②干眼症
目前干眼症尚无有效的治疗方法,临床上主要药物是人工泪液、生理盐水和抗免疫药物滴眼剂。干眼症综合诊治药物市场份额领先的前五大药物是玻璃酸钠滴眼剂、重组牛碱性成纤维细胞生长因子滴眼剂及凝胶、聚乙烯醇滴眼剂、羧甲基纤维素滴眼剂、聚乙二醇滴剂和右旋糖酐羟丙甲纤维素滴眼剂。临床上只有艾尔建生产的环孢素眼用0.05%乳剂能对干眼症起到治疗作用,它于2003获得FDA批准上市。2015年3月,日本参天制药的环孢素制剂(浓度为0.1%并采用新的给药系统,商品名为Ikervis)获得欧盟批准上市。国内企业中,华北制药、博士伦福瑞达制药、齐鲁制药等开发的环孢素眼用乳剂已获得临床批件。
③视网膜疾病
FDA已批准上市的老年性黄斑变性(AMD)药物有雷珠单抗、阿柏西普、维替泊芬及哌格太尼。2010年后,国内已相继批准四个AMD治疗药物,分别是雷珠单抗、维替泊芬七叶洋地黄双苷,及国产创新一类新药康柏西普。
七叶洋地黄双苷滴眼液是由德国施图伦大药厂(Pharma Stulln GmbH)生产,是由洋地黄毒苷和七叶亭苷复合组方的滴眼液,用于治疗早期黄斑变性;维替泊芬(Verteporfin)注射剂是光动力疗法治疗湿性黄斑变性的眼科药物,由于目前VEGF抗体已成为临床治疗AMD的主流药物,光动力疗法(PDT)的使用已越来越少,因此维替泊芬的销售已逐年萎缩;由成都康弘药业研发的国家一类创新药物康柏西普(Conbercept)在2013年获得CFDA批准,是国内企业在AMD药物研究领域中取得的重大突破,也是我国首个具有全球知识产权的单克隆抗体类药物。
2) ◆ 眼科器械和耗材
目前国内眼科器械基本以进口为主,主要来自美国的德国,主流高端设备厂商有德国蔡司、美国威视、美国科医人等。眼科耗材方面,目前临床上应用的主要包括角膜接触镜、人工晶状体、眼科手术用玻璃体填充物、粘弹性体等。其中,市场规模最大的是用于近视和散光治疗的角膜接触镜、,其次是用于白内障治疗的人工晶状体。据《中国医疗器械信息》,全球角膜接触镜市场70%以上的份额被Alcon、Cooper Vision、JNJ Vision和B&L四大公司占据。而用于白内障治疗的人工晶状体方面,Alcon、Abbott和B&L合计拥有超过60%的全球市场份额。国内人工晶状体生产厂商主要有苏州六六、珠海艾格、河南宇宙等。
国内眼科耗材市场现状:

数据来源:国信证券、网络资料整理
我国眼科器械生产企业
◆ 新眼光(430140)
成立于2005 年,并于2012 年9 月在新三板挂牌;公司是一家向医疗机构提供基于云技术的具有远程诊疗、无线高清手术影像应用、移动手持眼底照相机等功能的设备数字化产品,以及医疗设备数字化系统集成服务和医疗信息化方案的整体解决方案提供商。主要产品为眼底照相机数字化系统、裂隙灯数字化系统、手术显微镜高(标)清录像系统及手术显微镜3D 录像系统、眼科PACS 系统、I-Station 无线高清手术影像工作站等医疗设备数字化产品。公司自主研发的手持式眼底照相机已进入医疗器械注册、生产许可证申请阶段,成为公司自主品牌设备的最新产品布局;公司自主研发的产品及技术立足于国内医疗机构的产品水平及数字化技术现状,设计理念清晰,适用性很强。同时,公司研发的系统集成类产品及服务借鉴了国外同行业的先进理念,具备较高的技术水准和较强的功能适用性,在国内外同行业中保持领先地位。
◆ 目乐医疗(832652)
公司成立于2005 年,并于2015 年6 月在新三板挂牌;公司主要产品为眼科医疗器械硬件设备及软件的商品销售、技术服务。公司主要产品分为两大类,具体如下:( 1)商品销售类:包括裂隙灯系列、分光器系列、综合验光仪、DICOM 打印系统、眼科自助打印系统、倒像镜、液晶视力表、三维医院DICOM 打印系统、数字眼科PACS 系统、裂隙灯智能采集互动系统、高清3D 手术录播系统、手持裂隙灯。(2)技术服务类:眼科无线高清传输系统集成、眼科大数据云端存储系统集成、医学数字影像工作站安装、维护。
四、法律法规和产业政策分析
1、行业监管体系
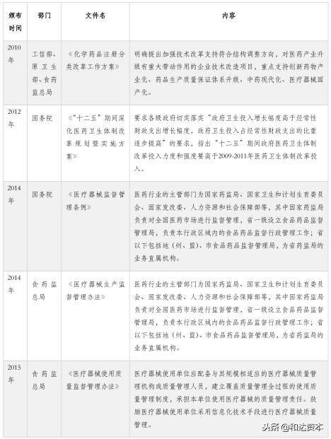
医药行业的主管部门为国家药监局、国家卫生和计划生育委员会、国家发改委、人力资源和社会保障部等,其中国家药监局负责对全国医药市场进行监督管理,省一级设立食品药品监督管理局,负责本行政区域内的食品药品监督行政管理工作;省以下包括地(州、盟)、市食品药品监督管理局,为省药监局的业务直属机构。
2、行业相关政策
1) 关于医疗服务市场的政策及法律法规


五、附录:产业涉及的主要上市公司汇总


版权声明:内容均来自于和达资本原创文章,未经授权,不得擅自转载,违者必究!