在北京绝大多数医院产检生娃都必须要建档的。那如何在北京医院建档呢?什么时候建档呢?建档需要哪些材料呢?
本周,建档大叔和大家讲讲海淀区15家公立医院的建档条件和建档流程,以及各个医院的就医条件、花费等。
其中,包含10家三甲医院,2家三级医院,2个二级医院和1个二甲医院。

15家医院名单
下表为15家医院的医院名称,医院等级,以及就诊条件、产后住宿、参考花费对比。

(点击看大图)
注:表中的封档日期是截止今天的最新消息。
15家医院建档条件和流程
1.北医三院
建档条件:
- 预产期符合北医三院的封档周期。
- 北京市母子健康手册
- 孕妇本人的海淀区证明
建档流程:
① 准备好海淀区证明,包括户口证明,工作证明,居住证明或者房产证明,要求必须是孕妇本人的。
② 办理北京市母子健康档案手册。
③第一次挂产科专家号进行预约建档。
- 总共需要约两次产科专家号,第一次是预约建档,第二次是正式建档,两次都必须是正式产科专家号或特需号,加号不可以,普通号不可以,妇科专家也不可以建档。产科专家包括【副主任医师,主任医师,知名专家,特需专家】
- 符合建档条件,医生会开检查单,验血,验尿,心电图。
- 按检查单做各项检查。每人必有的项目是验血,验尿和心电图。验血需空腹,抽7管血。如就诊时间在9:30之后,建议宝妈根据身体条件决定是否坚持空腹,也可以第二天再抽血,验血预计2-7天陆续出结果。验尿和心电图当天出结果。B超根据个人情况,由医生决定是否开具,预约周期约5-7天。
④第二次挂产科专家号进行正式建档。
- 第二次需要拿到全部检查结果,并距离第一次预约建档14天之内。建议距离第一次7天比较合适,既能拿到全部检查结果,又能在14天之内,还留有时间。
- 检查结果齐全,指标和第一次报的末次月经基本一致即可完成正式建档。
- 正式建档成功后,以后产检挂号医院都会给预约。当次产检时医生会把下次产检的号提前约号,如无特殊情况,预约的都是普通号。
2.北大人民医院

3.解放军309医院

4.空军466医院

5.北京世纪坛医院


6.*警武**总医院

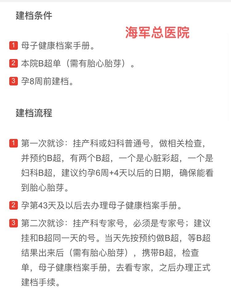
7.海军总医院

8.*013院医**

9.空军总医院

10.解放军309医院

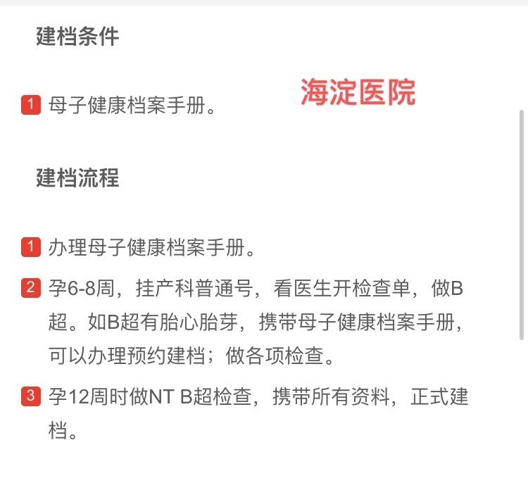
11.海淀医院

12.航天中心医院

13.海淀妇幼

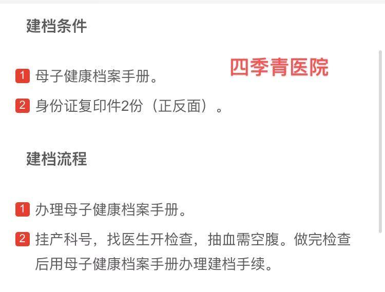
14.四季青医院

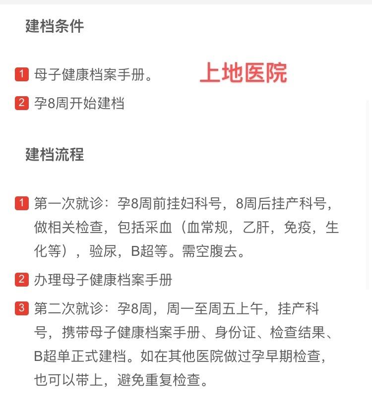
15.上地医院

常见问题
1.怎么领取《北京母子健康档案手册》?
海淀区15家公立医院建档时都需要携带北京市母子健康档案,也称母子健康手册。
一般社区卫生服务中心要求在 满孕6周后 (末次月经后第43天)到所在社区卫生服务中心办理。
一般领取时需要携带:夫妻双方身份证、结婚证、户口本、居住证明、证明怀孕的检查单等。每个社区卫生服务中心要求不同,需要提前打电话确认所需资料、领取时间和办公时间。

夫妻双方都是北京户口,去孕妇本人户口所在社区卫生服务中心领取;如果孕妇本人是北京户口,男方不是北京户口,去孕妇本人户口所在社区卫生服务中心领取。
如果孕妇不是北京户口,男方是北京户口,则去男方户口所在卫生服务中心领取;如果双方都是外地户口,则去北京居住地所在社区卫生服务中心领取。
2.如何办理北京居住证明?
北京市居住证办理周期一般是15-20天,需要提供身份证、在京居住证明(房产证复印件或居住卡或社保证明),具体可去北京市居住证服务平台查阅办理,最好在备孕期就先办理好,不然会影响领取母子手册的时间。
非京籍没有北京市居住证的,先去社区卫生服务中心确认居住卡是否可以领母子健康手册,如可以去居委会办理居住卡(一般当天可取)。
3.北医三院的建档必须要有海淀区的证明吗?
北医三院建档必须要有海淀区的证明 ,证明可以是孕妈本人的【居住证/居住卡,户口本,房产证,工作证明】四个有一个就可以。
重点第一必须是宝妈本人的,老公的,家属的都不行。第二这四个有其中的一个就可以。第三,工作证明是指孕妈*个妈**人在职证明+公司营业执照复印件加盖公章,营业执照上的地址需是海淀区的。
以上就是海淀区15家公立医院的建档条件和建档流程,希望对各位孕妈妈有所帮助。