2018下半年的第一个惊喜
非“黑马”《我不是药神》莫属
豆瓣评分9.0,上映四天票房突破13亿

电影以强烈的现实主义题材
将“生老病死”这个沉重的话题
抛在了大家的视野之下

而电影中频频出境的医院
也被眼尖的南京人发现竟然就是
位于*京大南**厂的扬子医院!

不管是王传君去看病打针
还是和徐峥一起兜售“假药”
都是在扬子医院里拍摄完成的

扬子医院作为大厂人自己的医院
是很多大厂人在这个世界上第一眼看到的地方
不管是发烧感冒还是头疼脑热
只要看到扬子医院的大门
大厂人的心就会莫名的安定

一家靠谱的医院对于生病的人来说
无异是行走于黑夜中的一盏明灯
所以乐乐特地给大家整理了
南京地区医院专科排行
南京各区三甲医院大全
以及超方便的挂号攻略

南京市最新就医指南
看这一篇就够啦~




对症下药,事倍功半
每个医院都有自己擅长的科室
在南京看专科不知道怎么选?
快收下这份最新由的
《华东区医院专科声誉排行榜》(南京版)
↓↓↓↓

来源:复旦大学医学院管理研究所
这份榜单由复旦大学医院管理研究所发布
是目前国内公认最权威、
也最受行业重视的医院排行榜之一
大家如果想要挂专科看病
可以拿这个榜单做个参考~


首先上一张
南京三甲医院一览表
↓↓↓↓
(点开大图,更清晰~)

不想跑太远去看病?
下面这些家门口的三甲医院
来pick一下吧!
鼓楼区
南京鼓楼医院
医院特色:骨科、普通外科、产科、肿瘤科、消化科、风湿免疫科、内分泌科和专科护理是国家临床重点专科
电话:025-83304616
地址:南京市中山路321号
南京市儿童医院
医院特色:拥有26个临床专科,其中1个国家级临床重点专科、8个省级临床重点专科、14个市级临床重点专科
电话:025-83116969
地址:南京市江东南路8号
南京脑科医院
医院特色:精神科为首批国级家临床重点专科、江苏省重点学科,神经外科为江苏省临床重点专科
地址:南京市广州路264号
电话:025-82296000
东南大学附属中大医院
医院特色:产科、产前诊断研究室、新生儿科、妇科、麻醉科、中医科为省级临床重点专科
地址:南京湖南路丁家桥87号
电话:025-83272114
江苏省口腔医院
医院特色:牙体牙髓科、口腔颌面外科、口腔修复科、口腔正畸科是国家临床重点专科
地址:汉中路136号
电话:025-85031808
江苏省人民医院
医院特色:医院目前是江苏省规模最大的三级甲等综合性医院,担负着全省医疗、教学和科研三项中心任务
地址:南京市广州路300号
电话:025-83714511
南京市口腔医院
医院特色:南京市口腔医院暨*京大南**学附属口腔医院,创建于1974年,是我国历史最悠久的五大口腔专科医院之一
地址:南京市中央路30号
电话:4008890886
南京市第二医院
医院特色:南京市第二医院又名东南大学附属第二医院,由宋美龄基金会创建于1933年。南京市肿瘤医院、南京市老年病医院与南京市第二医院合署,南京市肿瘤防治办公室也设在此
地址:南京市钟阜路1-1号
电话:025-83626030
南京市胸科医院
医院特色:南京市胸科医院建于1950年,是江苏省规模最大的胸部专科医院,承担着省、市胸部疾病的医疗、教学、科研任务
地址:南京市广州路215号
电话:025-83728558-6108
长征医院南京分院
医院特色:创伤急救、血液透析、断肢(指)再植、骨科、神经康复、高压氧、康复理疗等学科具有较高水准
地址:南京市建宁路200号
电话:025-58802266
南京医科大学眼科医院
医院特色:近视激光、眼外伤、白内障、青光眼、角膜病、斜弱视小儿眼科等
地址:汉中路138号
电话:025-86677777
南京医科大学友谊整形外科医院
医院特色:整形美容中心、整形修复中心、无创美容中心等
地址:汉中路146号
电话:4008887822
江苏省妇幼保健院
医院特色:不孕不育、试管婴儿和辅助生殖技术中心、妇科、产科、儿科、乳腺病科等
地址:鼓楼区江东北路368号
电话:025-86211033
南京医科大学第二附属医院
医院特色:二附院是江苏省卫生厅直属三级甲等综合性医院和南京医科大学临床教学基地;是卫生部消化内镜诊疗培训基地和卫生部全科医师培训基地
地址:鼓楼区姜家园121号
电话:025-58509900
秦 淮 区
江苏省中医院
医院特色:国家卫生部临床重点专科建设单位6个(儿科、急诊科、脾胃病科、耳鼻喉科、肾科、护理学),国家中医药管理局重点专科14个(肾科、儿科、消化科、心内科、急诊科、耳鼻喉科、妇科、普外科、眼科、肿瘤科、护理学、风湿病科、针灸康复科、重症医学科)
地址:秦淮区汉中路155号
电话:025-86617141
南京市妇幼保健院
医院特色:产科、产前诊断研究室、新生儿科、妇科、麻醉科、中医科为省级临床重点专科
地址:南京市莫愁路天妃巷123号
电话:025-52226777
南京市中医院
医院特色:国家中医重点专科3个:肛肠科、脑病科、妇科
地址:南*夫子京**庙金陵路1号
电话:025-52276666
南京市第一医院
医院特色:国家级临床重点专科1个,省级医学重点学科2个,南京医科大学重点学科各3个
地址:南京市长乐路68号
电话:025-52271000
八一医院
医院特色:设39个临床和医技科室,于1947年组建,是一所三级甲等综合性医院
地址:南京杨公井34标34号
电话:85868181\85878181
第四五四医院
医院特色:创伤骨科中心、糖尿病足治疗中心、临床航空医学中心、精神病立体定向外科治疗中心、药剂中心
地址:南京市马路街一号
电话:025-80865066
玄 武 区
江苏省肿瘤医院
医院特色:2个国家临床重点专科建设单位,4个江苏省临床重点专科,3个专科(病)临床诊疗中心,3个省级质控中心
地址:南京市百子亭42号
电话:(025)12320-1
南京总医院
医院特色:拥有国家、省部级以上重点学科共30个,占全院临床学科的65%
地址:南京市中山东路305号
电话:025-80861062
南京市中西医结合医院
医院特色:南京市中西医结合医院是一所集医疗、教学、科研、预防、保健、养生为一体的国家公立三级甲等中西医结合医院
地址:南京市孝陵卫179号
电话:025-85370528
中国医学科学院皮肤研究所
医院特色:主要经营临床医疗:皮肤科、整形外科专业、医务美容科等
地址:玄武区蒋王庙街12号
电话:025-
南京机关医院
医院特色:妇科、耳鼻喉科、肛肠科、数字口腔中心
地址:龙蟠中路46号
电话:025-84825150
栖 霞 区
江苏省中西医结合医院
医院特色:骨伤科、心血管科、消化科、重症医学科为国家级重点专科
地址:江苏省南京市红山路十字街100号
电话:025-85638721
江苏省中医药研究所
医院特色: 骨伤科、心血管科、消化科脾胃肝胆科、重症医学科
地址:迈皋桥十字街100号
电话:025-52362090
南京市仙林鼓楼医院
医院特色:
地址:栖霞区灵山北路188
电话:025-85358120
建 邺 区
明基医院
医院特色:肿瘤科为南京明基医院将要重点发展特色专科之一
地址:南京市建邺区河西大街71号
电话:025-52238800-6100
江苏省第二中医院
医院特色:针灸科为江苏省中医重点临床专科、肺病科为国家中医药管理局中医重点临床专科建设单位,骨伤科、脾胃病科为省级中医重点临床专科建设单位
地址:南京市南湖路23号
电话:025-83291050
南京市儿童医院(河西分院)
医院特色:消化科、呼吸科、神经内科、心血管内科、心血管内科等
地址:江东南路8号
电话:025-83116969
江 宁 区
南京同仁医院
医院特色:医院设置26个临床科室、18个医技科室、睡眠呼吸诊疗中心以及南京市最大的健康管理中心
地址:南京市江宁经济技术开发区吉印大道2007号
电话:4006000606
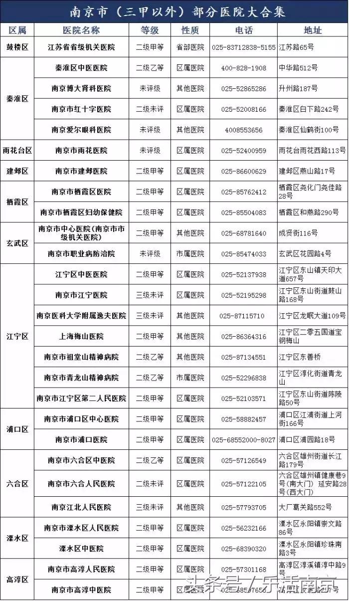
乐乐理解大家生病了
就想去三甲医院找名医的心情
但是其实很多常见的疾病
可能也不会用到非常稀有的技术
这个时候去下面这些非三甲的医院
既能避开排队的人群
又能让医疗资源分配得更加合理
也不失为一个好选择哦~
↓↓↓↓


如果要问去医院最头疼的事情
排队当之无愧地可以排第一
挂号、候诊、交钱、检查、拿药
不管哪一步,都要等等等等等

不过,咱们的大蓝鲸福利多多
你知道吗?
通过南京官方预约挂号服务平台
在家里就可以先把队排上啦!

目前,平台上共有56家医院
包括8家省部医院、13家市属医院等等
基本上咱们平时去的医院都有~
