
哺育母乳的方式分为『亲喂』和『瓶喂』,亲喂→就是直接吸吮着妈妈乳房喝奶; 瓶喂→妈妈把母奶挤出来,用奶瓶喂母奶。 不管是瓶喂或是亲喂,这两种方式都很辛苦。 如果有办法持续哺喂母奶,当然是最好的!!

瓶喂VS亲喂
宝宝从出生就各有各自喜欢喝奶的方式,所以豆迪妈都有经历过,其实各有各的优缺点啦~
豆豆是全瓶喂,一出生就怎样都不肯亲喂,产后在医院护士有教导如何亲喂,在旁协助
但跟豆豆折腾很久,还是都不肯吃,亲喂一度让我觉得很挫败,只好努力挤出来瓶喂。

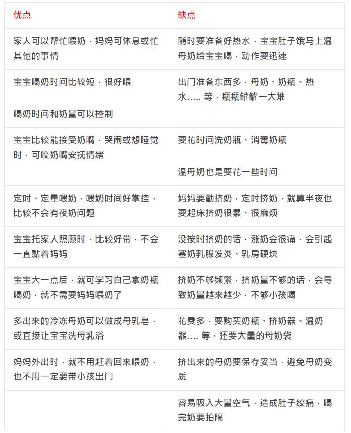
◎瓶喂的优点和缺点

但我的奶量不多,非常羡慕有惊人奶量的妈妈们。都可以冰到整个冰箱都是母奶,我反而都挤不及给豆豆喝。
爸爸还会开玩笑说:你的"*奶大**瓶"里怎没什么奶? (意旨胸*奶大**少)挤母奶瓶喂,只持续到豆豆4个月后奶量越来越少, 最后只好改喝配方奶了…..原本打算坚持喂到2岁,但放弃了!!

迪迪是全亲喂跟豆豆就完全相反,一出生就很自然的接受亲喂。原本妈妈还很担心怕跟豆豆一样不肯接受亲喂该怎么办。 没想到迪迪亲喂很顺利,但完全不肯接受瓶喂和奶嘴。 只要妈妈的奶,而且也非常的黏妈妈

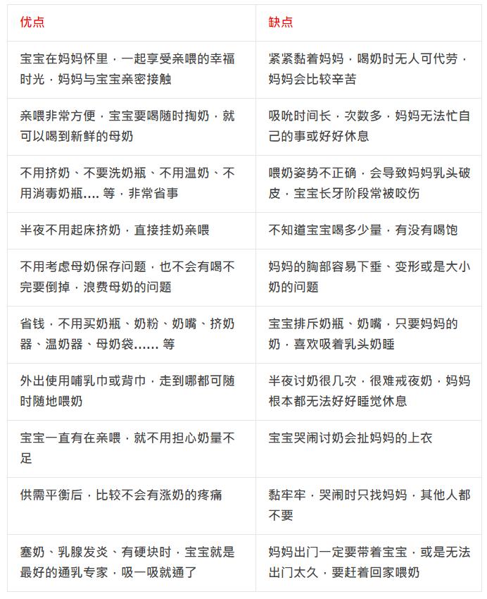
◎亲喂的优点和缺点

豆迪妈24H全年无休的供应母奶,宝宝想喝随时喝的到温温的母奶。迪迪到现在已经1岁半,还持续再喝母奶,打算亲喂到迪迪2岁后在断奶

每个小孩的气质不同,可以选择适合宝宝的哺乳方式。不论是亲喂还是瓶喂,这两种方式妈妈都很辛苦很累的。 但哺育母乳是最能给宝宝营养的 上班妈咪可以选择瓶喂,全职妈妈可选择亲喂。 同样都是为了给宝宝最好,各位妈妈们一起加油啰~