史上最全的初级会计考试分录来喽!不管你是考试还是在工作中都用得到,建议收藏。
会计分录是会计做账的基础,编制会计分录可以说是令很多新人头疼的事。要想掌握会计分录,必须要熟练运用会计科目
今天小编给大家分享一下怎么熟练运用会计科目,然后快速掌握会计分录。
第二章 资产
库存现金

应收及预付款项


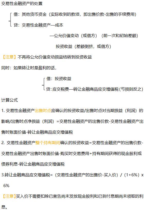
交易性金融资产(债券、股票)


存货

固定资产
无形资产
长期待摊费用
第三章 负债
应付股利
应付股利账务处理
1.企业董事会或类似机构通过的利润分配方案中拟分配的现金股利或利润,不做账务处理,但应在附注中披露。
2.企业分配的股票股利不通过“应付股利”科目核算(股本)。
股东大会审议批准宣告现金股利时:
借:利润分配—应付现金股利
贷:应付股利
实际支付股利或利润时:
借:应付股利
贷:银行存款
3.股票股利宣告时不做账务处理
实际发放时:
借:利润分配—转做股票股利的利润
贷:股本
第四章 所有者权益
资本公积
溢价发行股票
借:银行存款
贷:股本
资本公积——股本溢价
第五章 收入、费用和利润
【口诀】
表姐养猪年底宰;
张姐养牛月挤奶。
账务处理
借:本年利润
贷:费用损失等
借:收入利得等
贷:本年利润
余额贷方表示盈利,借方表示亏损
第六章 财务报表
利润表
第一步,营业收入-营业成本-税金及附加 -销售费用-管理费用-财务费用-信用减值损失-资产减值损失+投资收益(减损失) +公允价值变动收益(减损失) +资产处置损益(减损失)+其他收益=营业利润
第二步,营业利润 + 营业外收入 - 营业外支出=利润总额;
第三步,利润总额 - 所得税费用=净利润(或净亏损);
第四步,以净利润(或净亏损)为基础,计算每股收益;
第五步,以净利润(或净亏损)和其他综合收益为基础,计算综合收益总额。
第七章 管理会计
......
因篇幅有限,知识点展示不完整,若要看完整的,私信加评论即可领取~