
【阅读提示:本周本号推出“餐饮”专题,五篇文章讲解餐饮板块,欢迎持续关注。下周将推出“纺织服装“专题,敬请期待。】
海底捞最近的日子似乎不太好过。
11月5日晚间,海底捞发布公告称:将实施“啄木鸟计划”,决定在2021年12月31日前逐步关停300家左右流量相对较低及经营业绩不如预期的海底捞门店。
消息一出便引爆了舆论——要知道,就在疫情期间,海底捞还曾大规模逆势“抄底”扩店,2020年海底捞门店数量足足增加了530家之多,怎料仅仅过了不到一年时间,海底捞就要着手关店了,着实令人惊讶和唏嘘,公司市值更是在短短数月内蒸发了超过3000亿港元,引得市场一片哗然。
曾被誉为“火锅界传奇”的海底捞究竟怎么了?前景又当如何?我们不妨对海底捞的过去、现在及未来做一番深度解码,或许可以从中获得些许启示。
1
1992年,神州大地春潮涌动。
接二连三的政策红利,让一批被后人誉为“九二派”的有识之士率先嗅到了不一样的气息,纷纷下海寻找属于自己的那一方天地;此后更是追随者众,直接催生了一大批民营企业的相继崛起。
这些也感染着无数心怀梦想而又不安现状的人,其中就有一位来自四川的小伙——他名叫张勇,与阿里巴巴现任掌门人同名。
彼时,张勇正在一家国拖拉机厂做电焊工,百无聊赖的他利用空余时间卖过扑克机,倒腾过油票,可都没扑腾出什么水花。直到1994年3月,张勇辞掉了并不喜欢的电焊工作,说服妻子和另外两个朋友一起凑了8000块钱,在四川简阳县城的一栋临街的二层楼上开了一家麻辣烫店。
不过老实说,张勇毕竟不是做麻辣烫的行家,菜品味道完全比不过其他同行。为了生意的长久,他只得在其他方面多花心思,比如对客人态度好一些,客人要什么速度快一点,客人不满意多陪陪笑脸,等等。久而久之,他惊喜地发现,越来越多的客人愿意来店里光顾,哪怕有服务不周的地方,客人也不怪罪,有时还会指点他应该如何做好。
这让张勇明白一个道理:口味并非口碑的全部,好的服务能在很大程度上弥补味道上的不足。从此,张勇在服务上做得更加卖力:帮客人带娃、拎包甚至擦鞋……几乎是有求必应,毫不拖沓。
多年以后,这家麻辣烫店升级为火锅店,除了服务好之外,菜品口味也越来越棒,不仅在简阳当地家喻户晓,还走出了四川,火遍全国。终于在张勇开出第一家店之后的第24年,他的公司“海底捞”在港交所完成上市,市值超过千亿港币,张勇真正实现了从创业草根到商业大佬的逆袭。
海底捞生意之火爆,可谓是人尽皆知。相信很多人都亲眼见过或者听说过这样的场景:只要到了饭点,海底捞门店一定是顾客爆满,排队一两个小时是家常便饭,即便是外面天气不好,店里依旧是人气不减。
其实,早在赴港上市之前多年,海底捞就已经远近闻名了。2011年,一本名为《海底捞你学不会》的畅销书风靡全国,“海底捞”三个字深深地印在了人们的心里。而该书作者黄铁鹰主笔的另一部作品《海底捞的管理智慧》更是成为了《哈佛商业评论》中文版进入中国以来影响最大的案例。
虽然海底捞也曾经经历过舆论危机,诸如“老鼠爬进食品柜”、“漏勺掏下水道”之类的新闻让人瞠目结舌,可是这些都改变不了普罗大众对海底捞的热爱,否则便不会出现门店爆满却仍有人愿意等一两个小时的“奇观”。
2
没有人能随随便便成功,海底捞也是一样。
在我看来,海底捞的成功之道,最为精髓的地方在于真正将 “以人为本” 落到了实处——而首当其冲的, 便是以消费者为本,想方设法地服务好顾客, 这是从张勇创业之初就已经奉行的一条准则,可以说是流淌在海底捞血液里的基因。
我们不妨先来看两个网上流传颇广的段子:
“今天救天井小猫被蚊子咬了好多包,结果海底捞服务员居然跑到马路对面买了风油精送给我……”
“周六去火锅,朋友不小心把*袜丝**给挂了,她饭后还有第二轮,正郁闷得不得了,居然结帐时服务员递上了全新的*袜丝**!还是3双!我一下就怔住了……”
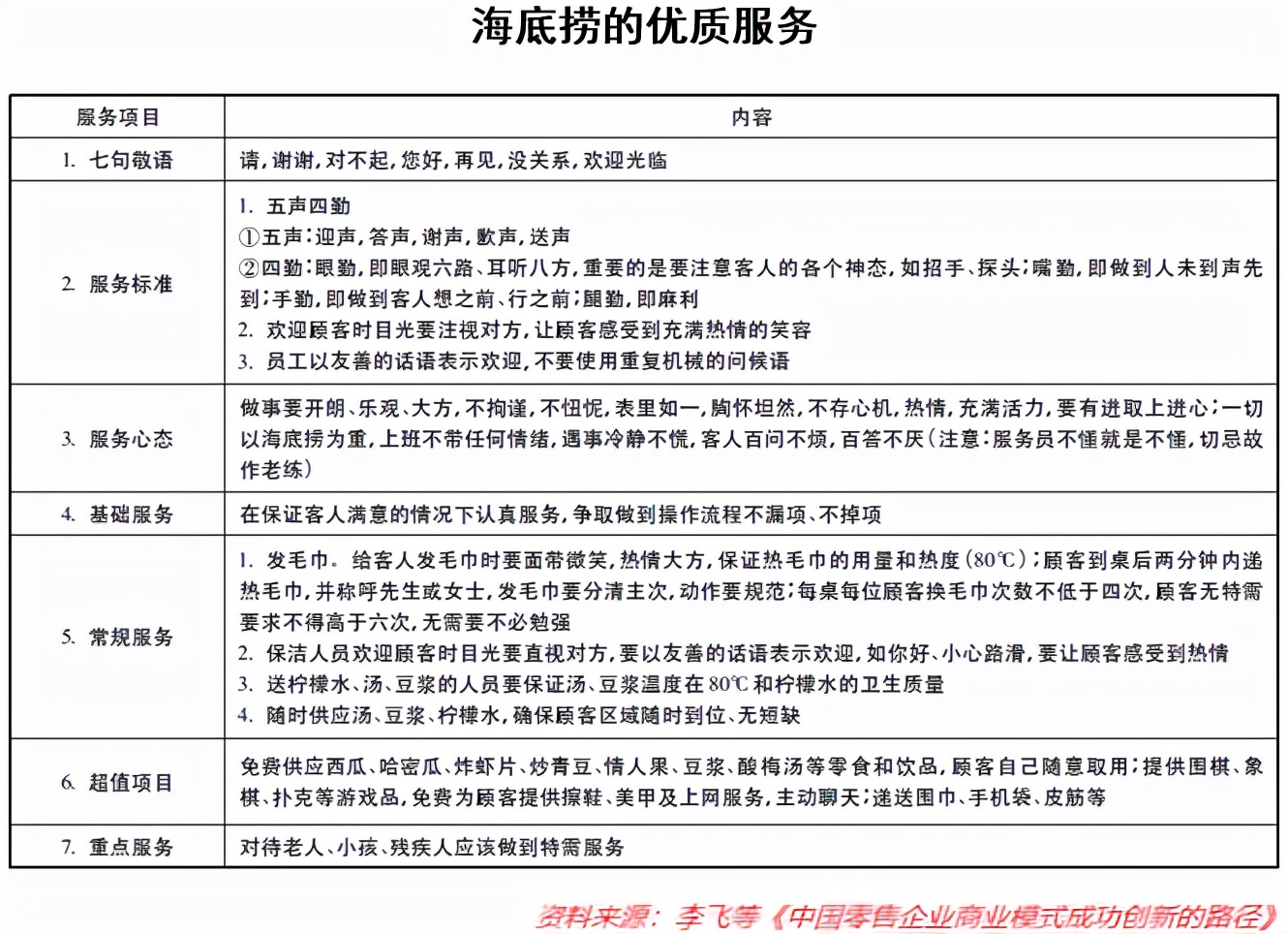
当然,网上盛传的段子未必都是真实的,其中难免会有商家的炒作与网友的恶搞,但不可否认的是,海底捞的优质服务的确是无微不至,几乎覆盖了客人就餐过程中的所有场景:
在排队等位期间,服务员会为客人送上小食与饮品,并提供美甲、擦鞋等服务;
用餐时,服务员会给客人送上专门的手机真空袋包装,并主动为长发的女顾客提供橡皮筋;
在洗手间,服务员会把洗手液挤到客人手中,并提前准备好擦手的纸巾
……
有人详细地总结了海底捞与众不同的各项服务(见下表),也正是凭着这些远超客人预期的优质服务,海底捞得以在同质化竞争严重的火锅行业中脱颖而出。诚如海底捞在招股书中的自白:
“我们相信服务是铸就我们品牌的基础,也是使得海底捞如今独树一帜、并如此成功的原因。”

顺便提一句,海底捞在加强人*服务性**的同时,还格外重视技术创新,通过开发与应用一系列特色技术来加强智能服务,从自动下单、定制化口味、二维码排队到虚拟现实及沉浸式就餐,甚至还玩起了送餐机器人的黑科技。而这些,均可显著提升客人就餐效率,进而增强用户满意度与粘性。
不过,优质服务与科技手段终究不是取悦客户的全部内容。作为一家餐饮公司,最根本的竞争力依然在于食材质量与口感好坏。尤其是食品卫生问题的曝光,更是倒逼海底捞进行了一番大刀阔斧的改变。比如,通过自有供应链的打造与冷链技术的应用,海底捞的菜品质量与新鲜程度得到了层层把关,而后厨的机械化设备投入改善了食品操作卫生,等等。
此外,在口感方面,海底捞在“麻、辣、鲜、香、嫩、脆”等传统川渝菜特色的基础上,不断进行着改良与创新。一系列动作之后,效果也立竿见影,打开大众点评,清一色的高分评价已经说明了一切。
3
如果分析到此结束,那么更为关键的一环便会漏掉。
在我看来,纵然海底捞的服务已经做到极致,可仍然不是其获得成功的全部——原因很简单,服务的本质虽是用户思维,但持续不断地输出优质服务,根本保障却是企业的组织与管理能力;换言之,如果公司的组织管理机制不到位,员工们不可能具备饱满的精神面貌与发自内心的服务热情。
这就告诉我们: “以人为本”,绝不仅仅是要以消费者为本,更要做到以员工为本。
关于这一点,在西方服务营销理论中有个著名的 “服务利润链” 概念,即:服务企业的利润是由客户的忠诚度决定的,客户的忠诚度则来自于客户的满意度,客户的满意度又取决于企业提供的服务价值,而最终决定服务价值的一定是企业内部员工的满意度和忠诚度。一言以蔽之,客户的满意度归根结底由员工的满意度决定,这也直接关乎到企业的兴衰。讲得通俗一点,就是 “企业对员工好→员工有干劲→员工对客户好→客户体验良好→忠诚顾客再次消费和口碑推广→企业获利” 的良性循环。

这一链条当中,企业对员工好是排在首位的,而海底捞就做到了这一点——在海底捞工作,所有的员工不仅包吃包住,还真实地感受到了尊重与信任。
张勇对员工表达信任的方式是授权。在实践中,张勇本人的签字权是100万元以上;100万元以下是由副总、财务总监和大区经理负责;大宗采购部长、工程部长和小区经理有30万元的签字权;店长有3万元的签字权。这种放心大胆的授权,在国内民营企业里颇为罕见。
不仅如此,海底捞还将先斩后奏的权力赋予了基层的服务员:不管何种原因,只要员工认为有必要,都可以给客人免一个菜或加一个菜,甚至免一餐。这就相当于海底捞的服务员都是经理,因为放在其他餐馆,这种权力都是经理级别的员工才拥有的。
或许有人会问:授权力度如此之大,会不会会有风险?我们或许可以用一个小故事来回答:
2009年春天,张勇被邀请至北京大学MBA课堂上讲课。
一个学生问:“如果每个服务员都有免单权,那么会不会有人滥用权力给自己的亲朋好友们免单?”
张勇反问道:“如果我给了你这样的权力,你会吗?”
整个课堂上200多名学生,顿时鸦雀无声。
除了尊重与信任,海底捞还打造了一套独特的管理制度,以此重新定义了员工与门店的关系,并为其商业版图的扩张提供了坚实保障。这在海底捞的招股书中有详细表述:
“我们认为,成功管理员工与门店的关系,将推动自下而上的裂变式增长,其中包含以下几个主要方面:
(1)用双手改变命运: 这是我们的核心价值观,我们为门店员工设置了公平、清晰的晋升通道,并且实行‘计件工资’制度,让员工的个人薪酬与劳动数量、质量直接挂钩,有效调动了员工的工作积极性。而员工一旦晋升为店长,则有机会享有门店业绩提成。
(2)师徒制: 店长不仅可以对本店享有业绩提成,还能在其徒弟、徒孙管理的门店中获得更高比例的业绩提成。在此薪酬体系下,店长的个人收入与其徒弟、徒孙是否获得成功直接相关。因此,店长不仅具有充分的动力管理好其门店,还坚持公平公正的原则,尽可能多地培养出能力、品行都合格的徒弟店长,并带领、指导他们开拓新门店。因此,师徒制是我们自下而上发展战略的核心,从而实现裂变式增长。
(3)与人为善: 这是我们的企业文化,也是我们对待员工的理念。我们号召店长关怀员工,并致力于以此形成员工之间、员工与门店之间及员工与海底捞之间的情感纽带,加强凝聚力。”
值得一提的是,海底捞总部在考核门店时,仅以“顾客满意度”和“员工努力程度”作为KPI指标,而其他的经营或财务指标,均不在考核范围内。再加上其薪酬体系与晋升制度的保障,所有员工自然每时每刻都表现出饱满的干劲以及用心服务好顾客的热情,并发自内心地把海底捞当作自己的家,在此实现自己的人生价值。
这也是“以员工为本”在企业制度层面的体现。
或许以下三组数据更能直观地表现出海底捞管理制度的优越性:
第一,2015~2017年及2018上半年,海底捞人工成本占营业收入比例分别为27.3%、26.2%、29.3%、30.6%,而竞争对手呷哺的人工成本占比在25%左右;截至2017年底,海底捞共有50299名员工,人均年薪约为6.2万元,而呷哺为3.9万元;
第二,2017年,海底捞人均创造营业收入为21.2万元,而呷哺为17.3万元;
第三,餐饮业的平均离职率常年超过30%,而海底捞的离职率不到10%。
以上种种,或许也是值得其他企业去学习的。
4
然而,一场突如其来的新冠肺炎疫情却成了海底捞的转折点。
回顾整个2020年,几乎一切依赖于线下经营的行业都不同程度受到了疫情的影响,餐饮业更是重灾区。国家统计局数据显示,2020年,国内餐饮业收入为39527亿元,同比下滑幅度高达16.6%。2021年以来,国内疫情防控形势趋于稳定向好,餐饮业呈现出缓慢恢复之势,不过自下半年开始,国内不少地区疫情,防控措施阶段性加强,餐饮行业再度遭受冲击。

在此背景下,当多数餐饮品牌选择“躺平”甚至关店来缩减成本时,海底捞却选择了反其道而行——大肆“抄底”开店。原因其实不难理解,疫情期间大批餐饮店闭店,将让出的点位“抄底”租入,等疫情结束后市场上迎来“报复性消费”,届时一定会带动营业额的大幅增长。按照张勇的预判,到2020年9月份疫情就会结束,此时正是放开手脚大干一场的好时机。
然而从实际情况上看,张勇显然低估了疫情的影响。虽然海底捞门店数量比之前更多了,但是餐厅的翻台率却在一路下滑,2017~2019年还能维持在5上下,可是2020年直接降至3.5。要知道,高翻台率意味着高周转,而高周转意味着更为充沛的现金流,能在很大程度上弥补门店扩张而产生的各项支出。可若是翻台率下滑,公司经营压力必然会与日俱增,这从海底捞历年经营数据当中已经有所体现。
于是便有了张勇在公开场合的认错:
“我对趋势的判断错了,去年6月我进一步作出扩店的计划,现在看确实是盲目自信。”

事实上,整个火锅行业格局的变化也在影响着海底捞。从供给端看,火锅行业具有菜品标准、工艺简单、复制性强,进入门槛较低等特征,致使越来越多的新锐品牌相继崛起,数据显示,今年以来包括巴奴、查特熊、周师兄、锅圈食汇、朝天门码头等在内的火锅品牌都完成了新一轮融资,而消费者的选择也越来越多;从需求端看,疫情的反复让餐饮业需求的恢复进程相对缓慢,继而造成了火锅赛道愈发拥挤且增量有限的局面。这些对于海底捞来说,显然都不算是好消息。
或许也正因为上述原因,海底捞才选择实施“啄木鸟计划”,适时地收缩公司扩张计划。关闭低效门店之外,“啄木鸟计划”里还特别强调了要提升翻台率:“若海底捞门店平均翻台率低于4次/天,原则上不会规模化开设新门店”,彰显出海底捞精细化运营的战略转型思路。
客观地讲,海底捞的核心竞争力并没有因为收缩业务而消失;并且伴随着行业洗牌的加速和中小火锅店的出清,海底捞的行业龙头地位仍然稳固;同时,海底捞目前依旧手握着充裕的现金和人才储备。因此,想要实现困境反转,并非没有可能。
不过,还有两大难题摆在海底捞面前:
(1)当火锅主业渐渐触达天花板,优势不再如往昔那般明显之时,如何才能继续拓展新的业务增长点,凭借“第二增长曲线”来熨平周期?
(2)当“极致服务”成为一种理所当然的存在后,其带给顾客的边际效用难免会逐渐下降;另有些顾客对“极致服务”产生审美疲劳,出现“不过如此”或“过度服务”的负面评价。面对这些境况,海底捞又该如何去持续吸引并留住顾客呢?
想要解决这两个问题,只怕海底捞还有很多事情要做。
【注:市场有风险,投资需谨慎。在任何情况下,本订阅号所载信息或所表述意见仅为观点交流,并不构成对任何人的投资建议。】
本文由“苏宁金融研究院”原创,作者为苏宁金融研究院消费金融研究中心主任付一夫。