原创:保参谋
题记:没有十全十美的产品,选一款适合自己的产品即可。保参谋的【产品测评】系列,只是把保险销售不愿意告诉你的内容,找出来告诉你而已。无关褒贬,只看合同。
01
概述
应微信公众号后台粉丝要求,今天测试的产品为:合众人寿壹号宝贝重大疾病保险(2018款)。这是一款两全型少儿定期重疾险。说人话就是:这是一款如果出险保险公司赔钱,没有出险保险公司返钱的儿童重疾险。
主险:合众爱健康定期重大疾病保险
附加险1:合众福祥两全保险
附加险2:合众附加豁免保险费重大疾病保险
附加险3:合众附加豁免保险费轻症疾病保险
*绑捆**销售,不可拆分
身故:有身故责任
重疾:100种,分3组,赔付3次
轻症:50种,赔付3次,赔付30%保额
缴费期:5/10/15/20/30年
保障期间:15年/20年/30年/至60岁/至70岁/至80岁

点评:
- 少儿两全型产品,还是能打动部分家长的。
- 其实所有带返还的保险,都是挺能打动人的。因为在很多人心里,总觉得如果没有出险,自己的钱白扔了。
02
期满返还

- 如果期满生存,返还交费期限*主合同的基本保额,作为满期保险金。
- 如果期间死亡/全残,赔付保单年度/缴费期限二者较小者*基本保额。
03
身故/全残责任


点评:
- 被保人身故/全残,赔付主险的现金价值;
- 有人提到这款产品的两全险也有死亡责任,在这个地方责任并不一致。其实在组合类产品里面,经常会出现主险/附加险冲突的地方;
- 当保险责任有冲突的时候,保单都会有特约说明,以特约说明为准。如果没有特约说明,就各赔各的责任。
下面是这款产品的免责条款:

点评:这款产品的身故免责条款为7条,全残免责条款为8条。不算多也不算少,不过对于孩子的定期重疾险来说,身故责任并不是最主要的。
04
重疾责任


点评:
- 重疾100种,分3组,赔3次,赔付基本保额;
- 两次重疾赔付间隔期为180天,癌症非单独分组;
- 前25种为统一规定的条款,剩余为保险公司自行设定。


虽然这是一款定期重疾险,但从条款看,除个别3岁的年龄限制外,以下条款也有年龄限制:



点评:由于这款产品有保障至70岁/80岁的版本,所以如果选了这种长期的版本,还是要留意一下的。
05
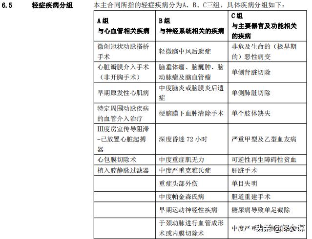
轻症责任

- 轻症50种,分3组,赔3次,赔付30%基本保额;
- 两次轻症之间,赔付没有间隔期;
- 7种高发轻症,缺失了不典型心肌梗塞和主动脉介入手术这两个条款。

点评:30%的赔付比例是常见的设定,没有什么特别之处。另外,轻微脑中风条款同样是不残不赔。

点评:
- 如果你选的是保障至20岁/30岁的版本,那么高发轻症条款的缺失是无需关注的。因为儿童这个群体是不会发生脑梗、心梗这两种情况的。
- 如果你选的是保障至70岁/80岁的版本,那么高发轻症的缺失还是需要关注一下的。
06
保费豁免


点评:被保险人罹患轻症或重疾,则可豁免后续保费。
07
比一比
为了避免和保险销售撕逼,后面的内容不放了。有兴趣的可搜索微信公众号保参谋(baocanmou),查看原文。