
前几天推送了一篇全屋定制的文章—— 花了十几万做的全屋定制,看到成品的我直接吐血!
大家一致嚎叫板材也太难选了吧!怎么花最少的钱选甲醛含量最少的板材?家里有小孩,是不是只能买成品云云……

如果你实在陷入了选择困难症,不如考虑下号称“天下无醛”的全铝定制吧!

甲醛存在于万物当中,无醛本身说法就是有问题的,号称无醛的全铝定制只是在制作过程中减少了胶量的使用。
文章索引:
1、全铝定制的概念及优缺点
2、全铝定制的制作流程
3、全铝定制的价格
4、全铝定制的选购指南
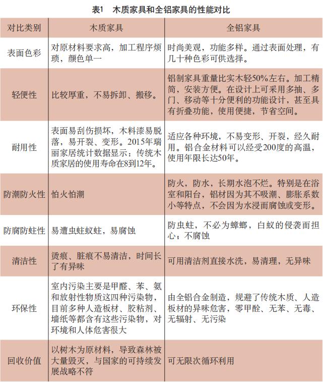
一、全铝定制的概念及优缺点
商家依据屋主家里的环境和尺寸,结合屋主的生活习惯,用铝材和五金配件,运用相应的工艺技术,定制出符合屋主需求的个性化家具。
简单地说,就是把板材换成了铝材。

含胶量少,近乎无醛就是最大的优点! (非常适合着急入住或者有娃家庭)
结实强度高,轻便好搬移,防潮性能好(对于南方小伙伴们很友好,另外卫生间厨房也很实用),防虫易清洁。
另外,铝属于金属,后续不要了还可以卖钱,比较保值。

缺点也很明显:
1、金属的通用属性,摸起来感觉冰冷,不够温馨;

2、背板和面板比较薄,抗应力较差,用尖锐东西挤压,很可能出现不可逆的坑;
3、内部隔板是通过螺丝或铰链连接的,分层不够灵活;
4、价格相对于普通人造板不具优势。
二、全铝定制的制作流程
1. 大家好,我是铝锭,一种材质较轻的银白色金属。

2. 有一天,我被扔进熔炉里熔化。

3、变成液体的我通过重新铸造和轧机轧制,被定制成不同的型号。
虽然整个过程很复杂,但是没有用到一点胶。

4、目前在铝制家具界,6063铝合金是我最常用的型号。
我有很高的抗风压性、装配性、耐蚀性和装饰性,像人们常见的建筑铝门窗、幕墙的框架等都是我的杰作 。
作为全铝定制的基材,我能满足基本的抗压强度。

6063铝合金
5、虽然我环保、防潮、结实,但是总有人觉得我丑,所以我需要穿衣服!
第一种表面处理方式是用传统的实木皮包裹。
这个过程需要用到少量胶,不过这个胶含量和复合板相比不值一提。
这种处理使我摸起来与实木的触感更为接近,除了有点凉凉。

第二种则是木纹转印技术。
木纹转印技术成熟,材料处理成本低廉,是我最常穿的外套。

木纹转印主要分四步:
1)在金属材质型材上进行静电粉末喷涂;
在静电的作用下,铝型材表面会均匀吸附一层涂料,高温条件下,粉状涂层流平固化,变成最终所需效果的涂层。

2)贴木纹纸

3)套胶袋、抽真空热转印;

在高温负压的压力下,木纹纸上的油墨热升华,渗透到型材的涂层中;
4)拆胶袋、拆木纹纸


木纹转印喷涂的型材纹理清晰,立体感强,更能体现木纹的自然感觉,是代替传统木材的理想环保材料。
木纹转印过程中没有用到胶,所以甲醛含量少。
5、衣服也穿好了,接下来怎么成型变成板材呢?
板材成型方法主要分为三种:
第一种采用铝方管连接结构 。
使用壁厚0.8毫米至1.2 毫米的铝方管,通过焊接、铆接等形式拼接而成;

木纹铝管
第二种为铝蜂窝板结构。

铝蜂窝板板材结构

蜂窝内衬
铝蜂窝板的优点是高强度的承压能力,其两侧面板为高强度铝板,内层为特制的六边形铝蜂窝芯。
这些粘附在夹层结构中的蜂窝芯板犹如许多小工字梁,可分散承担来自面板方向的压力,使板受力均匀,不易变形。

木纹铝蜂窝板板材
第三种则是一体化成型的大板,然后用高精度机器切割,这种大板生产出来的全铝家具质量和品质最高。

6、万事俱备,只欠安装,目前我有两种组装方式。
一是框架式搭建技术
像盖房子一样搭一个全铝的框架,再把中间的全铝板材安上去。
现在的高层建筑都是这种框架式建筑,安全系数可以证实。

铝合金框架
二就是三合一连接技术, 跟全屋定制类似,以拼板为主。
铝锭做成型材后,通过木纹热转印等工艺技术,做成实木外壳后,再 利用五金配件,把型材拼接到之前预留的卡槽位上。
这种三合一连接技术,低成本,效率高,不过比较容易松动、变形,性价比没有框架式的好。
不过好在这两种工艺都没怎么用到胶。
三、全铝定制的价格
目前市场上做全铝定制的门店不多,做工、技术都有局限,所以价格也不太透明。
贵的特别贵,便宜的可能会特别丑。

市面上全铝定制按投影面积一平至少也要1000以上,好看的两三千都有,其中猫腻不少。
价位相对于实木较便宜,但是要比普通的复合板贵。
国内全铝定制的颜色和款式比较少,这和需求量正相关——人们对全铝接受度不高,商家自然不愿意投钱做研发。

四、全铝定制的选购指南
1. 铝材的厚薄,直接决定全铝定制的优劣。

不要贪小便宜听厂家忽悠而选用型材过薄的铝合金板材,尤其是面板和背板这些对承重有要求的地方。
0.8毫米、1.0毫米和1.2毫米是市面上最常见的铝合金型材厚度,购买时最好带着尺子当场测一下。

2. 五金件自己购买最好的品牌。
好的五金可以延长铝制家具的使用寿命,尤其是在浴室、厨房等潮湿的环境里。
可以跟老板商量减点钱,自己购买像海蒂诗、DTC这样的大牌五金。
3. 要仔细检查漆面、焊接工艺等细节。
购买时要仔细检查铝合金门的焊接工艺、产品的漆面自然与否、纹理是否清晰、有没有划痕、气泡等缺陷……

4. 如果资金有限,可以直接工厂定制。
可以先跟全铝定制公司预约个上门量房的方案,然后拿尺寸和效果图找到工厂计算材料钱,然后按重量计算价钱。
记得要让工厂预留孔洞,自己购买大牌五金,找工人安装。
优点是价格便宜,缺点就是美观度不够,劳心劳力还容易翻车。

5. 颜色和饰面不满意,可以多跑几家。
现在的全铝定制为了满足大众的口味,什么仿黄花梨实木色、仿白橡木色通通都能做。
如果你下定决心要做全铝定制,不妨多跑几家,找到自己最喜欢的颜色。
6、报价的时候,一定要把格局想好了再报。
商家都是按着最低配报价的,多加几块板,多花好几百,提前想好布局再报价,避免后期扯皮。


总结
:
全铝定制的铝合金要用6063型号的,板材要厚,五金要用最好的,饰面要找喜欢的!
其实全铝定制的模式和全屋定制最大的区别就是材料及成型的工艺,弄懂了可以避坑还可以知道哪一种更适合自己。
感兴趣的朋友们可以去线下试一试,还有什么装修方面的问题,欢迎留言,咱们下期见。
END