近日,我在论坛上看到一则帖子,询问万泰国际广场是要烂尾了?这立刻引发了我的关注,我决定前往现场一探究竟。

万泰国际广场项目位于龙江中路与怀德路的交汇处。
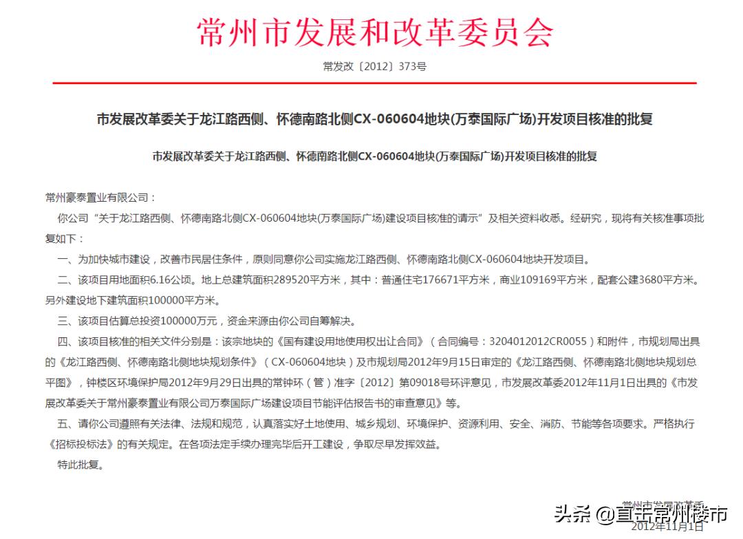
据公开资料显示,万泰国际广场由常州豪泰置业有限公司建设,总投资16亿人民币,项目总占地面积61600㎡,总建筑面积384259㎡,将打造常州西部首个大型城市综合体。
但这个商业体 自2012年11月底 政府批文公示以来,便没有了音讯,动工时间成谜。

那么现在万泰国际广场商业综合体究竟是什么现状呢?我今天便冒着小雨,去现场实探了解:
实探重点!
1、时隔6年,万泰国际广场终要动工,预计最快在今年年底动工,2022年底全部交付。
2、现场实探:商业体地块已有施工痕迹;
3、实探万泰国际广场檀香湾小区:环境优美、道路宽敞。
4、檀香湾9号住宅楼在售,结构已封顶,预计明年年底交付,均价17500元/㎡,精装交付,户型面积131㎡- 176㎡。

在正文开始前我们先来做个投票:
1、苦等6年,万泰国际广场剩余商业部分迟迟不动工,近日新进展曝光!

(商业体效果图) 图源:房天下
项目名称:万泰国际广场檀香湾
项目别名:檀香湾花园
项目地址:龙江中路与怀德路交汇处
项目信息:前期建设的8栋高层、写字楼和已建设的部分商业体已经全部交付,目前3期在售9号楼。
6月二手房挂牌均价:17231元/㎡
早在2014年项目就公开了龙江路西侧、怀德南路北侧地块工程建设的批文,但一部分商业体一直未动工。

时隔6年,2020年4月27日,项目再度公开了最新的工程批文。

查阅了相关文件,我大致明白了项目的划分:
①项目东侧是已经建设好的建筑是万泰商务广场。
②项目南侧的万泰国际广场商业体部分和10号住宅楼还未建设。
③靠近怀德南路一侧为正在建设的住宅9号楼。

那目前项目的最新情况是怎么样的?下午1点,我来到了万泰国际广场檀香湾售楼处了解情况。

据了解,售楼处所在位置即是已建设的万泰商务广场部分,商铺1楼租给了迪卡侬使用,租约20余年。
广场的2楼-4楼目前是一个空置状态,将和新商业体建成之后一起投入使用。


此外,这部分已建设好的万泰广场还将进行外立面变更。

2、万泰国际广场商业体地块最新进展曝光,最快年底开工!
接着我来到南侧的新商业体地块,发现地块不是很大,已经铺上了防尘网,杂草丛生,有一辆挖掘机停在远处,地块中心已经挖了一个巨大的凹坑。

置业顾问透露:该部分商业体预计今年年底、明年年初开工,目前有一部分地下室已经完工了,预计2022年年底交付。

最后,我询问置业顾问项目是否是烂尾一事,“为什么批文最早2012年就出了,项目一直没什么动静啊?”
置业顾问答道:“是的,目前这个商业体已经做了一部分了,就是现在售楼处和迪卡侬所在的位置。还有一部分商业体没有建主要是老板不着急、没有特别大的资金压力,所以就稍微往后拖一拖。”

看来,万泰国际广场商业体并非是一个烂尾项目,置业顾问也给出了最快年底开工的答复,我想这还是非常让人期待的。
3、万泰国际广场檀香湾目前9号住宅楼在售,均价17500元/㎡,精装交付,户型面积131㎡-176㎡。
据了解,万泰国际广场檀香湾项目还有住宅在售。

3期目前在售的是9号高层住宅楼,结构已经封顶,预计明年年底交付,均价在17500元/㎡,精装交付,户型面积131㎡、144㎡、176㎡。


户型图一览:


接着我走访了小区周边的中介,了解到已经交付的前8栋住宅楼的二手房价格在1.6万/㎡-1.7万/㎡,部分楼层不好的毛坯房源价格会低一些在1.5万/㎡,所以9号住宅精装均价17500元/㎡,还是很合算的。

4、实探檀香湾小区:环境优美、道路宽敞,施工楼与住宅楼有隔离防护。
接着我来到了万泰国际广场檀香湾的小区的大门,打算实地考察9号楼的施工进展和小区的环境。
发现大门对面就是一片荒凉的空地,我想檀香湾小区4栋、8栋的采光一定不受影响,因为前面没有遮挡、视野开阔。


小区大门口就摆放了两个快递柜,很方便。

小区门禁不严,有一个出口的大门一直开着,我看到也有业主是从这个门进去的。

粗略地绕了一圈,感觉小区整体环境还不错,绿化也还可以,道路比较宽敞,没有看到机动车停在小区道路上,应该是有专门的停车库,我没有发现。但是非机动车停放在路面的现象很多。

但是每栋楼都配了专门的非机动车停车库。

我随便进了一幢楼的地下车库,发现停车库内十分空旷、车辆稀少,非机动车都停放整齐,还有序号标识,每个车位配了一个插座。

接着我进入了8号楼的楼内,门口贴了“单元门前、门厅内禁止停放电动车”的标语但还是停放了好多辆电动车。单元入户玻璃门敞开着,我直接走了进去。


这栋楼一共两部电梯、两梯三户,电梯还是比较新的,还设置了残疾人按钮。

连廊还是比较狭窄的,但楼道内还是很干净的。

小区的健身娱乐活动区域。

小区还设置了垃圾分类使用的垃圾箱,每栋单元楼前也有垃圾箱,生活上还是很方便的。

最后,我走到了小区的最里面,看到了正在施工的9号楼,距离5号楼还是有些远的,可能是今天下雨天,我并没有听到施工的噪音。

9号楼和已经交付的住宅之间是有隔离栏围起来的,不会影响,安全性还是比较好的。

总体来说,万泰国际广场檀香湾的小区环境还是不错的。
万泰国际广场的商业体也确定是要建设的,对于还在等待万泰国际广场商业体的业主而言,不妨放平心态,我们也会持续关注商业体的最新动态。
从本次实探来看,万泰国际广场檀香湾不仅有商业体,还有住宅楼,相信万泰国际广场商业体建成之后也能带动房价的上涨,城西的区域发展、配套也会越来越成熟。
最后,你看好万泰国际广场吗?欢迎评论区留言。