01环境部公布3家垃圾焚烧厂违法情况
生态环境部官网“曝光台”栏目又开始公布垃圾焚烧厂环境违法情况了。
从去年开始,环境部每个季度都会在“曝光台”栏目公布一次垃圾焚烧厂环境违法行为情况,去年一年总计公布了4次。
今年5月12日,“曝光台”栏目再次公布3家垃圾焚烧厂环境违法情况,叫法虽然略有变化,但内容基本一致。

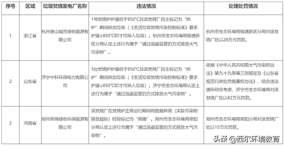
这一次,被通报的3家企业分别是: 浙江省杭州萧山城市绿色能源有限公司(下称“萧山绿能”)、山东省济宁中科环保电力有限公司(下称“济宁中科”)和河南省郑州荥锦绿色环保能源有限公司(下称“郑州荥锦”)。
3家企业的问题,萧山绿能和济宁中科都是 “在炉温低于850℃且该焚烧厂自主标记为“烘炉”期间投加垃圾”, 郑州荥锦则是 “在焚烧炉正常运行期间将数据异常(实际污染物排放超标)时段标记为‘故障’”。

2020年3家生活垃圾焚烧发电厂环境违法行为线索交办查处情况
发现问题的流程,基本上都是3步:
首先,全国556家焚烧厂已通过环境部建立的统一平台向社会主动公开自动监测数据,基于这一数据,环境部通过大数据分析,发现一些焚烧厂涉嫌环境违法行为的线索,并向有关省级生态环境部门移交;
其次,接到线索后,各省级生态环境部门组织地方生态环境部门进行了现场核实,确认环境违法行为属实;
第三,根据发现的问题,结合有关法律法规,对违法企业做出处罚决定。
处罚方面,此次被通报的3家企业, 分别被处以罚款28万(萧山绿能)、82万(济宁中科)和15万元(郑州荥锦)。
其中,82万的罚款属于此类环境违法行为中处罚比较高的一档了。其处罚依据是《中华人民共和国大气污染防治法》第九十九条第三项规定,法律原文是:
第九十九条 违反本法规定,有下列行为之一的,由县级以上人民政府环境保护主管部门责令改正或者限制生产、停产整治,并处十万元以上一百万元以下的罚款;情节严重的,报经有批准权的人民政府批准,责令停业、关闭:
(一)未依法取得排污许可证排放大气污染物的;
(二)超过大气污染物排放标准或者超过重点大气污染物排放总量控制指标排放大气污染物的;
(三)通过逃避监管的方式排放大气污染物的。
可见,法律规定的罚款区间是“10万元-100万元”,而82万元的罚款无疑属于比较高的一档。
事实上,根据去年环境部的通报,江西、河北也曾有企业被查出类似问题,但罚款都没有这么高。
一起是江西景圣环保有限公司,因为“在炉温低于850℃‘烘炉’期间投加垃圾”,被罚款20万元。
另外一起是河北定州瑞泉固废处理有限公司,因为出现过3次“炉温5分钟均值低于850℃、一个自然日内累计超过5次”的情况,被分别处于4万、7万、9万元罚款,总计罚款20万元。
两起案件的罚款都是20万元,而这已经是去年此类案件罚款最高的数额了。
据了解,此次被处罚的3家公司中,萧山绿能于2014年6月开始开工建设,规模设计为日处理焚烧生活垃圾1800吨。济宁中科成立于2010年6月23日,由安徽盛运环保(集团)股份有限公司和北京中科通用能源环保有限责任公司持股,持股比例分别为70%和30%。郑州荥锦则隶属于杭州锦江集团,每日可焚烧处理城市生活垃圾约1600吨。

郑州荥锦绿色环保能源有限公司全景
02炉温问题成关注重点
这一次被通报的3家企业中,有2家都是因为炉温问题。
其一是萧山绿能。2020年7月27日,杭州市生态环境局钱塘新区分局对该焚烧厂现场检查,发现1号焚烧炉炉温低于850℃且该焚烧厂自主标记为“烘炉”期间投加垃圾,而《生活垃圾焚烧污染控制标准》要求炉温≥850℃时才可投入垃圾。
由于该行为违反了《生活垃圾焚烧发电厂自动监测数据应用管理规定》(生态环境部令第10号,)第十三条,所以被认定为“通过逃避监管的方式排放大气污染物”。
因此依据《中华人民共和国大气污染防治法》第九十九条第三项规定,杭州市生态环境局钱塘新区分局对该焚烧厂处以28万元罚款。
其二是济宁中科。2020年7月29日,济宁市生态环境局对该焚烧厂现场检查时发现,3台焚烧炉炉温低于850℃且该焚烧厂自主标记为“烘炉”期间投加垃圾。
与萧山绿能一样,该行为也认定为“通过逃避监管的方式排放大气污染物”。
依据《中华人民共和国大气污染防治法》第九十九条第三项规定及《山东省规范行政处罚裁量权办法》,结合违法情形综合考虑,济宁市生态环境局对该焚烧厂处以82万元罚款。
值得注意的是, 去年环境部通报的4个季度的垃圾焚烧厂环境违法行为中,炉温问题就曾经屡屡上榜。
一季度检查时,发现定州市瑞泉固废处理有限公司、招远盛运环保电力有限公司多次炉温不达标。

二季度检查时,发现江西景圣环保有限公司在炉温低于850℃时向焚烧炉投入垃圾,并将自动监测数据标记为“烘炉”。

三季度检查时,发现诸城宝源新能源发电有限公司、高密利朗明德环保科技有限公司在炉温低于850℃“烘炉”期间投加垃圾。

四季度检查时,又发现榆林绿能新能源有限公司炉温5分钟均值不达标15次。

据《环保圈》统计,去年环境部发布的4次违法榜单中, 总计发现了19个问题,其中第二多的就是炉温问题,总计有6个。
这其中,主要又是2大类问题: 炉温低于850℃“烘炉”期间投加垃圾,或是炉温5分钟均值不达标。
由此可见,炉温问题已成为环境部关注的重点,每个季度都会有企业因为这一问题而被处罚,垃圾焚烧企业必须要对这一问题重视起来。
众所周知,之所以规定投加垃圾要在炉温大于850℃的时候,就是为了减少二噁英的产生。而二噁英问题,历来都是垃圾焚烧厂产生“邻避问题”的关键。
不过,总体来看,全国垃圾焚烧厂达标情况还是不错的。环境部表示,2021年第一季度,全国焚烧厂颗粒物、二氧化硫、氮氧化物、氯化氢、一氧化碳等5项污染物日均值和炉温数据(1日内5分钟均值炉温不达标不超5次)全部达标。
下一步,生态环境部将继续开展大数据分析,组织各地依法查处自动监测设备不正常运行等违法行为,对虚假标记逃避监管、篡改伪造自动监测数据等违法行为持续严厉打击,形成高压震慑,不断增强焚烧厂自我守法意识,促进生活垃圾焚烧发电行业健康发展。
来源:环保圈