文 | Y老师
编辑 | reesemonica
今年3月31日,合能地产以7005元/m²竞得北碚区蔡家组团H标准分区H25-01/05、H26-01/05地块,成为当日成交版块中的“地王”。

△ 地块大致位置
蔡家拥有什么竞争力?
(1)地理位置
“北区蔡悦礼,黄金金三角”之一的蔡家,西靠中梁山,三面环江,依山傍水的绝佳地形。

△ 蔡家片区示意图
(2)教育资源
北碚区拥有朝阳小学、西南大学附中等重点中小学,目前蔡家片区有大量中小学还未修建完成,北碚区对蔡家片区投入了大量的教育资源。

今天我们来盘点一下蔡家片区学区房。
2018年9月11日重庆市北碚区教育委员会印发关于《关于调整蔡家片区义务教育阶段划片招生范围的通知》,重要的是西南大学附属中学和朝阳小学的划片调整让家长们犯了愁。

△ 蔡家片区小学划片范围

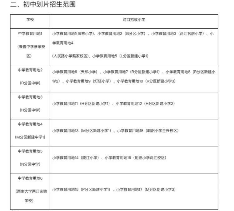
△ 蔡家片区中学划片范围
小学方面,已有凤林小学、两江名居住小学、人民路小学蔡家校区、天印小学、灯塔小学、陵江小学、朝阳小学两江校区、朝阳小学金兴校区八所小学,其中朝阳小学一直是重点小学,而人民路小学则是北碚区属重点小学(人民路小学蔡家校区的前身是蔡家小学)。
中学方面,已有兼善中学蔡家校区、西南大学两江实验学校两所。兼善中学也是重点中学,而西南大学两江实验学校则不必多说是重点中学西大附中的分校。尽管西大两江实验学校是一所民办学校,但仍要承担划片范围内义务教育就近入学义务。
我们选取朝阳小学两江校区、朝阳小学金兴校区以及西南大学两江实验学校进行盘点。

△ 蔡家片区部分对口中小学
蔡家片区目前仍有部分中小学未修建,所以对应小区暂时调剂到了朝阳小学和兼善中学,对口小学修建完成后将回到对应小学就读。
我们具体来看下朝阳小学、西南大学两江实验学校直接对口的小区。

朝阳小学两江校区
>>首钢·美丽溪镇

△ 小区位置
在售房源多为联排别墅,所以面积较大,总价高,单价偏低。

△ 来源链家(截止5月12日)
>>恒大·翡翠湾

△ 小区位置
在售房源面积多为叠拼,面积相比于联排要小,单价略高。

△ 来源链家(截止5月12日)
>>渝能·嘉湾壹号(阳光城)

△ 小区位置
在售房源面积相比于联排、叠拼要小很多,总价自然也更低。

△ 来源链家(截止5月12日)
>>万科N分区(万科17英里)

△ 小区位置
新建楼盘。
不得不提17英里作为万科的高端盘,上一次出现还是在深圳17英里,2018年万科17英里来到重庆,并一度成为重庆的网红盘,来看看它的实景图就知道为什么了。

△ 实景图 来源网络

△ 实景图 来源网络

△ 实景图 来源网络

朝阳小学金兴校区
>>金科·金辉美院
新建楼盘。

△ 小区位置
>>金科城37区

△ 小区位置

△ 来源链家(截止5月12日)
>>金科城幸福里

△ 小区位置

△ 来源链家(截止5月12日)
>>金科城M55(金科城嘉陵江上)
新建楼盘。

△ 小区位置
>>万科观承
新建楼盘。

△ 小区位置
>>金科·集美嘉悦

△ 小区位置

△ 来源链家(截止5月12日)

西南大学两江实验学校
>>龙湖·椿山

△ 小区位置
截止2020年5月12日,链家在售房源仅有2套。

△ 来源链家(截止5月12日)
>>金科·博翠山

△ 小区位置

△ 来源链家(截止5月12日)
>>金科59区

△ 小区位置

△ 来源链家(截止5月12日)
>>金科61区

△ 小区位置

△ 来源链家(截止5月12日)
>>东原·嘉阅湾

△ 小区位置

△ 来源链家(截止5月12日)
对比其他小区,朝阳小学、西南大学两江实验学校的划片小区单价平均大概高2000/m²-3000/m²。
由于西南大学两江实验学校是一所民办学校,前段时间刚发布新政民办学校报名人数超额将100%摇号,而西南大学两江实验学校恰好又需要承担划片范围内义务教育就近入学义务。所以往后西南大学两江实验学校的招生政策是否会变,还需要北碚区的招生细则出台后才知晓。

声明:
1. 本文内容仅代表作者个人观点,仅供参考。
2. 关于入学等政策详情及细则法规请咨询学校或有关部门。
3. 如有疑问,欢迎后台留言联系我们。
4. 内容如有侵权请联系我们,我们将会核实并处理。