关于对汽车行业内“保修”和“包修”的理解。

05年-12年,一直在4S店从事工作,售后/销售/4S经营管理都干过,所以对于“保修”算是有些了解。
当时保修就是车辆难免会因为产品质量问题或者制造工艺质量问题产生的维修,这些对消费者来说都是免费的,这里头有两种情况:
产品质量问题——这些当然是由主机厂提供零部件,经销商负责安装修复,当然经销商不能白干,工时费和材料费都要和厂家结算,也就是说这部分费用是厂家付费的。
曾经遇到过一例特殊情况,例如05款阳光,后减震器总是漏油,最后和蒙诺减震器厂家直接对接,当然对于消费者来说还是免费的。
蓄电池保修——当时蓄电池是在购车之日起一年内是全免费维修的,第二年则需要用户付一半的材料费,工费全免,这也是写进了保修手册的。
原则上销售交车时要告知用户,当时从事汽车销售岗位针对汽车售后,老牛都是有一说一,完全告知给用户的。
音响保修——当时还遇到过部分音响主机保修是由主机厂提供,部分是直接寄到音响厂家,由音响厂家提供新配件,当然对于消费者还是完全免费的。
制造工艺质量问题——例如四轮定位动平衡,当新车售卖以后,消费者拿到车发现车辆直行性不好,或者轮胎平衡导致的抖动,如果刚开三五天,我们是酌情会免费为消费者进行调试维修的,包括车内车外异响类的问题,因为不产生换件儿,只是工时费的问题。
对于消费者而言,这当然还是免费维修的,经销商会批量和厂家结算。
这叫“厂家付费”,相信大多数车友听到过“索赔”这个词,就是经销商和厂家之间的费用结算问题。

========
应该是2013年,汽车三包实施,曾参与了两家进口品牌主机厂的《汽车三包应对》手册的编写,个人理解这时“包修”这个词汇才算正式导入汽车行业。
包修 可以简单的理解主机厂受法规管控制定的符合相关法律法规的保修政策,关于具体年限和里程限制不能低于相关法律法规要求所限;
而保修,则是主机厂自行制定的保修政策,可以远大于“包修”时限和里程限制。
当然,除一些保修手册中写明的特殊保修条款,例如蓄电池,对于消费者来说,保修 同样是免费的。
========
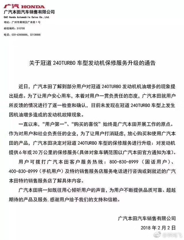
所以,无论是广本的 六年20万公里保修期,还是东本的 六年20万公里包修期,对于消费者来说都 应该是 完全免费的。

广本实在在哪儿了?
仅从公告本身而言,广本提供超过本身“包修”期限的保修政策是没有问题的。
而且这的确属于保修层面,因为已经超过了相关三包法规要求包修期的时限和里程限制了。
还有,广本只是说明“具体对象车辆范围”由厂家提供通知,并没有相关“延保”的词汇出现,也就是没有附属条件,且这是厂家行为。
而东本相关公告中的包修期,如果放到这里其实是不准确的。并且还需要和“东本特约销售服务店”签署“延保协议”。

目前咨询丰田经销店,关于个人车辆的延保政策,确实有对必须到店保养维修的要求。
当然,和经销店签署延保协议也可能是站在厂家层面,但也有可能是经销商层面,这涉及到日后车辆转手需不需要进行“延保”手续的交接啊?
所以看起来对于车主来说,确实好麻烦的。
当然,还是得等具体官方通知看具体要求。

但,服务本身,还是应该考虑消费者的便利性。
如果不与经销商签署延保协议,难道主机厂就不该提供 六年20万公里保修了么?
特别是针对这么一款或有“质量瑕疵”的发动机而言。
个人看法,不一定完全准确,仅供参考。