什么是基金投顾


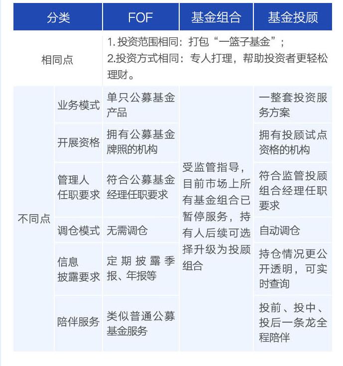
FOF、组合、投顾区别








投顾有哪些看家本领?

FOF的问题:1、流动性较差,无法提前止盈。2、资产配置比例与业绩基准不符、业绩基准奇葩,不利于匹配自己的目标。3、只有投没有顾。4、FOF受大额申购赎回影响。5、FOF细分分类不清晰,难以匹配自己的需求和投资目标。


自己做组合的问题:1、投后再平衡我会做,但是投后换基金就比较繁琐了,因为自己调查的基金不多,很有可能买入了之后发现有更好的。


基金投顾真的比自己买更好吗?


1、就算我会定量定性结合分析,我的精力也不够啊,人家投顾团队是靠这个吃饭的,他们可以天天研究~






投顾的贴心服务是怎样“炼成”的?





三个指标教你选出心仪基金投顾





