@财务人:超全面用友财务软件详细操作流程,从建账到报表,很详细的操作步骤,建议收藏起来备用。
现在财务人员基本都是离不开财务软件的,像常用的就是我们经常听到的用友和金蝶了。今天主要在这里系统地整理了完整版用友财务软件详细操作流程,有兴趣参阅的,可以看看。

超全面用友财务软件详细操作流程

一、系统初始建账环节
1、建账说明

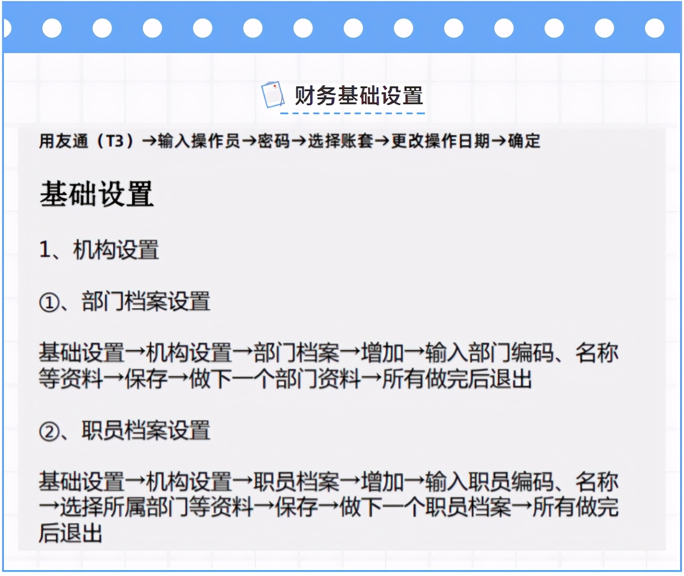
2、基础设置说明

3、会计科目的设置说明

二、用友财务软件操作详细教程
1、建账的流程

2、总账

3、填制凭证的步骤

4、修改凭证的步骤

5、审核凭证的步骤

6、结转期间损益的方法

7、月末的处理方法

用友软件常用的快捷键

UFO报表设置

固定资产设置

打印设置

用友软件操作细节流程

以上就是完整的用友财务软件操作教程了,在财务工作需要参考的,可以无偿分享电子的~~
