
随着第一梯队的增额寿,如金满意足、益利多等集体告别江湖以后,
剩下的产品,格局变化非常大。
有硕果仅存的老面孔,也有一些新人上位。
但正如此前所预告所说,除了个别老产品,整体收益率已经大不如前。
谁能在下架潮后,成为新格局下第一梯队产品?
现在买增额寿,究竟哪款更适合自己?
01
保障内容谁更强?
这一次通过筛选的共有7款产品,
我们熟悉的老面孔只有2款: 昆仑增多多3号(备案名“乐享年年”)和弘康金玉满堂2.0 ;
新加入竞争的是: 弘康弘运连连、利安鑫利来(金珏版)、和谐人我行、复星保德信星盈家两全险和长城山海关虎啸版两全险 。
我将从产品收益、保障内容、加减保规则、增值服务等几大维度,进行全面对比。
先来看看都有哪些产品和它们的基本信息情况:

从投保年龄上来说:
除人我行比较特殊外,仅支持18-55岁以内人群买,
其他产品大部分都支持70周岁内投保,
其中金玉满堂2.0投保人群最广,最高75岁可以买。
从缴费年限来看:
金玉满堂2.0、弘运连连、鑫利来(金珏版)和山海关虎啸版可选年限比较多,
人我行目前仅开通了10年交,略微单一了些。
投保门槛上:
弘运连连投保起投金额最低,1000元即可上车,
其次是山海关虎啸版3000元起、金玉满堂2.0和鑫利来(金珏版)也就5000元起,
预算较少的人群,可以重点关注这几款产品。
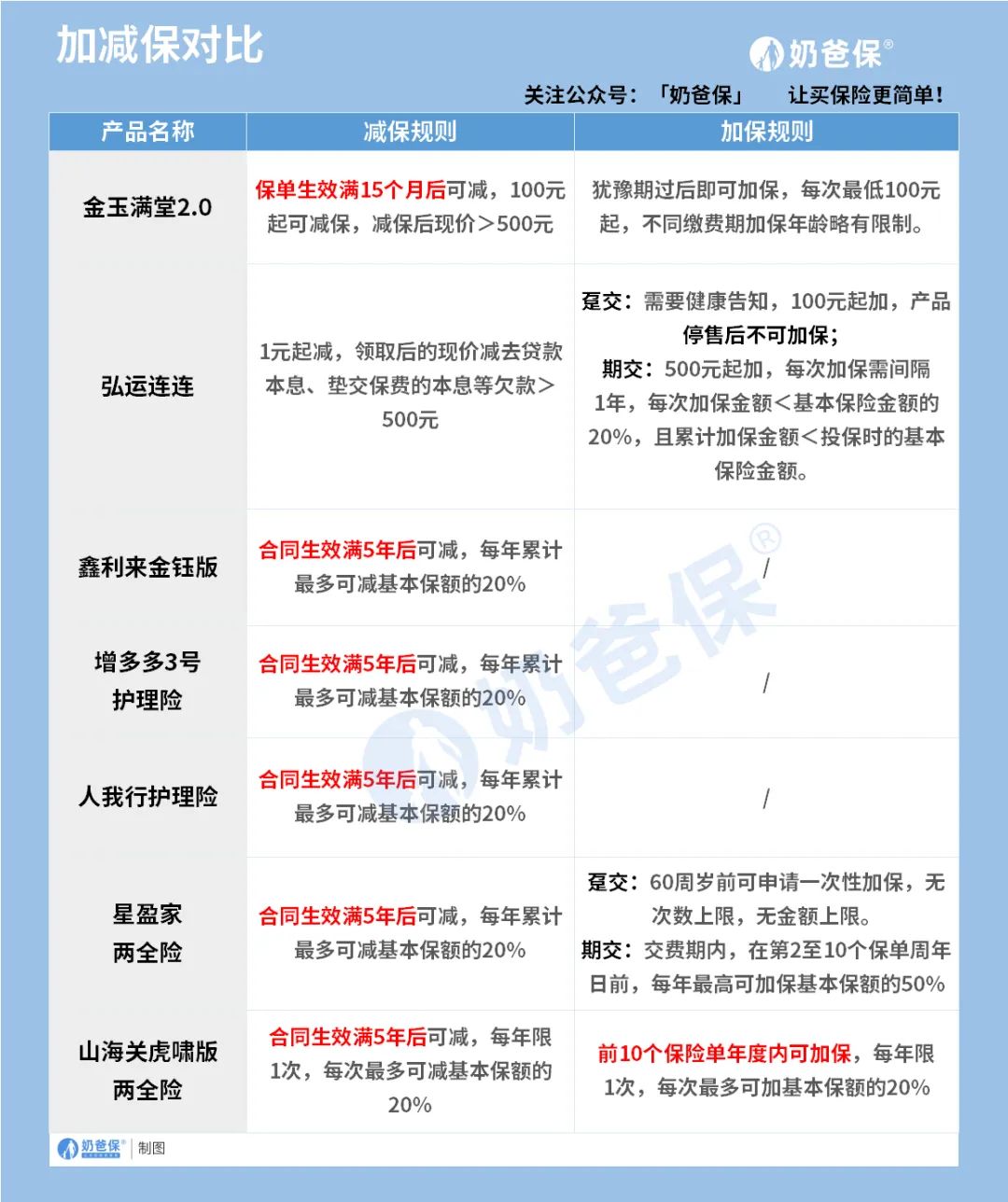
接下来重点看看加减保规则:

这些产品都支持减保,但只有4款支持加保:
金玉满堂2.0、弘运连连、星盈家和山海关虎啸版。
其中加减保最宽松的是 金玉满堂2.0和弘运连连。
比如 金玉满堂2.0 ,合同生效满15个月就可以减保,
没有次数限制,最低100元起减,减保后现价>500元即可。
加保就更加宽松了,没有时间、次数和金额限制,
犹豫期后就可以加保,100元起。
相比别的产品需要满5年才能减保,
又或者减保加保有额度限制,这两款产品的规则非常宽松。
看中加减保灵活的、追求资金灵活使用的朋友,可以重点关注。
最后,再看看除身故/全残保障外的其他保障内容或权益:

除了常规的加减保、保单*款贷**这些,
这几款产品的各有保障特色。
比如像 金玉满堂2.0、鑫利来(金珏版)和山海关虎啸版 ,支持隔代投保,
满足祖辈给孙辈投保,实现财富定向传承等需求。
增多多3号(昆仑乐享年年)、星盈家和山海关虎啸版, 都支持添加万能账户,
有闲钱的时候,就可以随时存进去,二次增值。
如果想要给自己多留个灵活存钱罐,可以重点考虑一下。
增多多3号(昆仑乐享年年)和鑫利来(金珏版) 还可附加投保人豁免,
这在储蓄险中,也是比较稀缺的。
02
产品收益谁更高?
这里,我们来对比大家最关心的收益和封闭期。
1、不同缴费期,谁的收益更高?
我们以30岁男,年交10万为例,
来看看一次性缴费、3/5/10年交的收益情况。
- 一次性缴费

最抢眼的,当属增多多3号(昆仑乐享年年),几乎从头赢到尾,
50岁就实现收益破3.420%,
毕竟人家此前是跟金满意足臻享版、益利多比肩的老牌产品。
其次是金玉满堂2.0和星盈家:
金玉满堂2.0前期以微弱现价差距屈居第三,
60岁后马上反超,并稳居第二,同时收益率也破3.42%。
星盈家收益有点特殊,前面20年现价增长速度非常快,
到后面又慢慢放缓脚步,60年后再次发力,
不过它的高收益时间比较靠后,稍显鸡肋。
- 3年交

3年交收益排名略有一点点变化,
当然,第一还是增多多3号(昆仑乐享年年),
同样在50岁时,收益率就突破了3.4%大关。
紧接着是金玉满堂2.0,在40岁时就坐稳了第二位置,
这次现金增长速度也大大加快了,到50岁时,收益率超3.4%。
其次是星盈家和鑫利来(金珏版):
60岁前,星盈家还能排第三,
60-80岁,鑫利来金钰版开始反超,
80岁时,星盈家再次夺回第三。
- 5年交

5年交,其实和3年交结果差别不大。
第一梯队还是增多多3号和金玉满堂2.0,
都在50岁时,收益率达到3.4%以上。
紧跟着的还是星盈家和鑫利来(金珏版):
两款产品,60岁之前,差别不算很大,
到70-90岁,鑫利来(金钰版)逐渐拉开差距,在90岁后,星盈家再次夺得第一。
- 10年交

来到10年交,竞争更加激烈了:
这次的第一,被人我行拿下,以超高收益坐稳C位。
金玉满堂2.0这次终于在50岁后,收益率都反超增多多3号,
并一直以稳定增长速度,继续当千年老二。
增多多3号以微弱现价差,屈居收益第三,
但总体来说,收益率都是不差的。
2、哪款产品封闭期更短?

短期缴费,如一次*交性**、3/5年交:
弘运连连和山海关虎啸版,速度简直是惊人,
平均3-5年内就能回本,这在当前市场来说也是非常少有的。
其次是金玉满堂2.0、鑫利来(金珏版)和星盈家,
平均5-7年实现资金回笼,仅以1/2年微弱的速度,排在了后面。
长期缴费,如10/15/20年交:
人我行、增多多3号和星盈家,这几款产品速度最快。
尤其是增多多3号,15/20年交资金回笼用时仅需10-12年,
此时还在缴费期,资金使用更灵活。
如果看中封闭期短的朋友,可以根据自己的投保规划,选择适合的产品即可。
03
我要怎么选?
产品信息量还是挺大的,真要投保,怎么选才好呢?
我总结了一个大致收益排名:

总的来说:
1、追求高收益+万能账户:推荐增多多3号
收益最能打的,当属增多多3号(乐享年年),
一次性缴费、3/5年交,收益率一直都稳站第一。
虽然10年交排名掉了一点点,但是总体收益也是非常不错的。
而且增多多3号 还能附加万能账户, 如果后面手头有闲钱,有机会博取更高收益。
说明一下,由于增多多3号是长期护理险,
跟纯粹的增额寿相比,保障内容略有差别:
多了一项长期护理保障,少了意外身故责任。
不过这个影响并不大。
2、追求均衡收益+加减保宽松:推荐金玉满堂2.0
作为金满意足IP的继承者,金玉满堂2.0收益率各方面表现都很不错。
尤其是 10年交,收益更出色 。
同时,它的短期缴费封闭期短、 加减保规则宽松 ,资金使用灵活。
两者结合起来,简直就是王炸!
3、高收益+10年交费规划:推荐人我行
人我行虽然只有10年交,但是收益极度出彩!
如果正好这个缴费年限符合你的需求,那么人我行值得考虑。
4、家族有长寿基因/健康预期较高用户:推荐星盈家
这款产品保单前20年现价增长快,中间表现中规中矩,到90岁后又是一个高速增长点,
最终收益率可达3.5%以上以破4%。
同时还自带养老社区和高端医疗等多项服务,提供品质晚年生活保障。
5、其他产品:按需选择
像 鑫利来(金珏版)、山海关虎啸版和弘运连连, 这3款产品都各有特点:
比如鑫利来金钰版收益率,在第二梯队中还算不错,
还支持隔代投保、信托、第二投保人等,多种隔离资产方式。
山海关虎啸版和弘运连连现价差别不大,
其他保障内容有不同,按需选择即可。
04
奶爸总结
随着监管政策收紧,目前这些仅存的高收益产品,随时都有停售的风险。
比如增多多3号、金玉满堂2.0、人我行等。
除开增多多3号,比起已经成为历史的前辈,后浪们的收益明显下降不少,
但这也是未来增额终身寿险产品的必然趋势。
所以,如果有看中的,尽快上车,早买早受益!